MAX17291

RECOMMENDED FOR NEW DESIGNS

High-Voltage, 1A Micropower Boost Converter with Short-Circuit Protection and True Shutdown

5.5V High Output Voltage Boost Converter with Lowest Quiescent Current and Highest Efficiency Across Load Currents

Viewing:

Overview

  • 28μA Quiescent Supply Current from Input
  • Output Short-Circuit Protection
  • Overtemperature Protection
  • Constant Frequency in CCM
  • True Shutdown Mode
    • 0.05μA Shutdown Current
    • No Reverse Current from OUT
  • 91% Peak Efficiency
  • 1.8V to 5.5V Input Range
  • 5.5V to 20V Output Voltage Range
  • 1A Peak Inductor Current Limit
  • Multiple Package Options
    • 1.27mm x 0.87mm, 6-Bump (3 x 2), 0.4mm Pitch WLP
    • 2mm x 2mm, 8-Pin TDFN
  • -40°C to +125°C Operating Temperature Range

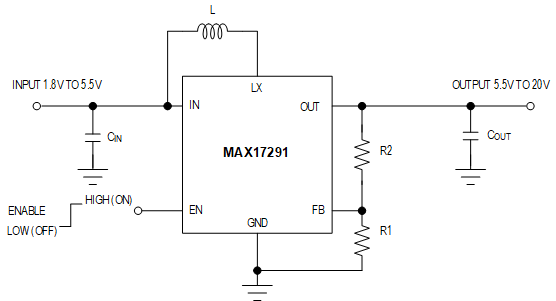
The MAX17291 is a low quiescent current boost (step-up) DC-DC converter with a 1A peak inductor current limit and True Shutdown™. True Shutdown disconnects the output from the input with no forward or reverse current. The output voltage is set with an external resistor-divider.

The MAX17291 offers low quiescent current, small total solution size, and high efficiency throughout the entire load range. The MAX17291 is a highly integrated boost converter designed for applications requiring high voltage and tiny solution size, such as sensor modules. It integrates a power switch, power diode, and output load switch. It can output up to 20V. The load switch is turned off under shutdown mode, truly disconnecting the load from the input voltage, thus minimizing the leakage current during shutdown mode. The device operates with a switching frequency of 1.0MHz in continuous conduction mode (CCM). The MAX17291 switch current limit is 1A. It has 2.2ms built-in soft-start time to minimize inrush current. The device features short-circuit and thermal protection.

The MAX17291 is offered in space-saving, cost-effective 1.27mm x 0.87mm, 6-bump WLP (3 x 2, 0.4mm pitch) and 2mm x 2mm, 8-pin TDFN packages. The operating temperature range is from -40°C to +125°C.

Applications

  • Portable Medical Equipment
  • Sensor Power Supply
  • Wearable Devices

MAX17291
High-Voltage, 1A Micropower Boost Converter with Short-Circuit Protection and True Shutdown
MAX17291: Typical Application Circuit
Add to myAnalog

Add product to the Products section of myAnalog (to receive notifications), to an existing project or to a new project.

Create New Project
Ask a Question

Documentation

Learn More
Add to myAnalog

Add media to the Resources section of myAnalog, to an existing project or to a new project.

Create New Project

Software Resources

Can't find the software or driver you need?

Request a Driver/Software

Tools & Simulations

LTspice


Models for the following parts are available in LTspice:

  • MAX17291B

EE-Sim Power® Tools 1

The EE-Sim DC-DC Converter Tool uses your requirements to quickly create a complete power design including a schematic, BOM with commercially available parts, and time and frequency domain simulations. Your customized schematic can be downloaded for further analysis in the standalone EE-Sim OASIS Simulator, featuring SIMPLIS and SIMetrix SPICE engines.

Start EE-Sim Now

SIMPLIS Models 1

LTspice

LTspice® is a powerful, fast and free simulation software, schematic capture and waveform viewer with enhancements and models for improving the simulation of analog circuits.


Evaluation Kits

MAX17291EVK-TDFN

Evaluation Kit for the MAX17291 in TDFN Package

Features and Benefits

  • Evaluates the MAX17291 IC in an 8-pin (2mm x 2mm) TDFN
  • 1.8V to 5.5V Input Range
  • 5.5V to 20V Configurable Output Voltage
  • Up to 1A Input Peak Current
  • Proven 2-Layer, 2oz Copper PCB Layout
  • Demonstrates Compact Solution Size
  • Fully Assembled and Tested

Product Details

The MAX17291 TDFN evaluation kit (EV kit) evaluates the MAX17291 IC in the TDFN package. The MAX17291 is a low quiescent current boost (stepup) DC-DC converter with a 1A peak inductor current limit, TrueShutdown™, and short-circuit protection. The MAX17291 EV kit operates over an input range of 1.8V to 5.5V and provides resistor-configurable output voltages from 5.5V to 20V. The EV kit comes with the MAX17291ATA+ (TDFN) installed.

Applications

  • Portable Medical Equipment
  • Sensor Power Supply
  • Wearable Devices

MAX17291EVK-WLP

Evaluation Kit for the MAX17291 in WLP

Features and Benefits

  • Evaluates the MAX17291 IC in a 6-Bump WLP (3 x 2 Bump, 0.4mm Pitch)
  • 1.8V to 5.5V Input Range
  • 5.5V to 20V Configurable Output Voltage
  • Up to 1A Input Peak Current
  • Proven 2-Layer, 1.5oz Copper PCB Layout
  • Demonstrates Compact Solution Size
  • Fully Assembled and Tested

Product Details

The MAX17291 WLP evaluation kit (EV kit) evaluates the MAX17291 IC packaged in a WLP. The MAX17291 is a low quiescent current boost (step-up) DC-DC converter with a 1A peak inductor current limit, TrueShutdown™, and short-circuit protection. The MAX17291 EV kit operates over an input range of 1.8V to 5.5V and pro- vides resistor-configurable output voltages from 5.5V to 20V. The EV kit comes with the MAX17291ANT+ (WLP) installed.

Applications

  • Portable Medical Equipment
  • Sensor Power Supply
  • Wearable Devices

MAX17291EVK-TDFN
Evaluation Kit for the MAX17291 in TDFN Package
MAX17291EVK-WLP
Evaluation Kit for the MAX17291 in WLP

Latest Discussions

Recently Viewed