MAX1515

PRODUCTION

Low-Voltage, Internal Switch, Step-Down/DDR Regulator

Low-Voltage, Internal-Switch, Step-Down/DDR Regulator Optimized for Use in Low-Voltage Active-Termination Power Rails or Chipset Power Supplies in Notebook and Subnotebook Computers

Viewing:

Overview

  • Dual 40mΩ Internal n-Channel MOSFETs
  • Integrated Boost Switch
  • +1.3V to +3.6V Input Voltage Range
  • 1% VOUT Accuracy Over Line and Load
  • 1MHz Maximum Switching Frequency
  • DDR Termination Regulator (DDR Mode)
    • Tracking Output Voltage
    • Source/Sink Pulse Skipping
    • ±5mA Reference Buffer
  • Output Voltage (Non-DDR Mode)
    • +2.5V, +1.8V, or +1.5V Pin Selectable
    • +0.5V to +2.7V Adjustable
  • 1.1V ±0.75% Reference Output
  • Adjustable Soft-Start Inrush Current Limiting
  • < 1µA (typ) Shutdown Supply Current
  • < 800µA (max) Operating Supply Current
  • Selectable Pulse-Skipping Operation at Light Loads
  • Positive and Negative Current Limit
  • Power-Good Window Comparator
  • Output Short-Circuit Protection

The MAX1515 constant-off-time, pulse-width-modulated (PWM) source/sink step-down DC-DC converter is optimized for use in low-voltage active-termination power rails or chipset power supplies in notebook and sub-notebook computers. This device features dual internal n-channel MOSFET power switches for high efficiency and reduced component count. External Schottky diodes are not required. An integrated boost switch eliminates the need for an external boost diode. The internal 40mΩ NMOS power switches easily source and sink continuous load currents up to 3A. The MAX1515 produces an adjustable output from +0.5V to +2.7V and achieves efficiencies as high as 95%.

The MAX1515 can be configured as a DDR regulator, producing an output that is exactly half the memory supply rail. The input of the power stage can be taken from the memory supply rail itself, resulting in an efficient power supply that returns the energy to the rail from which it was sourced. The MAX1515 includes a reference buffer that provides ±5mA of drive current.

The MAX1515 uses a unique current-mode, constant-off-time, PWM control scheme. A selectable pulse-skipping mode maintains high efficiency during light-load operation, yet still sources and sinks current on demand. The MAX1515 can also be operated in fixed-PWM mode for low output ripple. The programmable constant-off-time architecture sets switching frequencies up to 1MHz, which allows the user to optimize performance trade-offs between efficiency, output switching noise, component size, and cost. The MAX1515 features an adjustable soft-start to limit surge currents during startup and a low-power shutdown mode to disconnect the input from the output and reduce supply current below 1µA. The MAX1515 is available in a 24-pin thin QFN package with an exposed backside pad.

Applications

  • Active Termination Buses
  • Chipset/Graphics Processor Supplies
  • Notebook DDR Memory Termination

MAX1515
Low-Voltage, Internal Switch, Step-Down/DDR Regulator
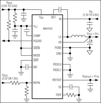
MAX1515: Typical Operating Circuit
Add to myAnalog

Add product to the Products section of myAnalog (to receive notifications), to an existing project or to a new project.

Create New Project
Ask a Question

Documentation

Learn More
Add to myAnalog

Add media to the Resources section of myAnalog, to an existing project or to a new project.

Create New Project

Software Resources

Can't find the software or driver you need?

Request a Driver/Software

Hardware Ecosystem

Parts Product Life Cycle Description
Switching Regulators & Controllers 3
MAX1809 PRODUCTION 3A, 1MHz, DDR Memory Termination Supply
MAX1843 PRODUCTION 2.7A, 1MHz, Low-Voltage, Step-Down Regulator with Internal Synchronous Rectification in TQFN Package
MAX1842 PRODUCTION 1A/2.7A, 1MHz, Step-Down Regulators with Synchronous Rectification and Internal Switches
Modal heading
Add to myAnalog

Add product to the Products section of myAnalog (to receive notifications), to an existing project or to a new project.

Create New Project

Latest Discussions

No discussions on MAX1515 yet. Have something to say?

Start a Discussion on EngineerZone®

Recently Viewed