MAX1464

PRODUCTION

Low-Power, Low-Noise Multichannel Sensor Signal Processor

Multichannel Sensor Signal Processor Provides Amplification, Calibration, Linearization, and Temperature Compensation of Variety of Sensors

Viewing:

Overview

  • Programmable Amplification, Calibration, Linearization, and Temperature Compensation
  • Two Differential or Four Single-Ended ADC Input Channels
  • Accommodates Sensor Output Sensitivities from 1mV/V to 1V/V
  • Two DAC/PWM Output Signal Channels
  • Supports 4-20mA Current Loop Applications
  • 4kB of FLASH Memory for Code and Coefficients
  • 128 Bytes of FLASH Memory for User Information
  • Integrated Temperature Sensing
  • Flexible Dual Op-Amp Block
  • Programmable Sensor Input Gain and Offset
  • Programmable Sensor Sampling Rate and Resolution
  • No External Trim Components Required

The MAX1464 is a highly integrated, low-power, low-noise multichannel sensor signal processor optimized for industrial and process-control applications such as pressure sensing and compensation, RTD and thermocouple linearization, weight sensing and classification, and remote process monitoring with limit indication.

The MAX1464 accepts sensors with either single-ended or differential outputs. The MAX1464 accommodates sensor output sensitivities from 1mV/V to 1V/V. The MAX1464 provides amplification, calibration, signal linearization, and temperature compensation that enable an overall performance approaching the inherent repeatability of the sensor without requiring any external trim components.

Two 16-bit voltage-output DACs and two 12-bit PWMs can be used to indicate each of the temperature-compensated sensor signals independently, as a sum or difference signal, or user-defined relationship between each signal and temperature. Uncommitted op amps are available to buffer the DAC outputs, drive heavier external loads, or provide additional gain and filtering.

The MAX1464 incorporates a 16-bit CPU, user-programmable 4kB of FLASH program memory, 128 bytes of FLASH user information, one 16-bit ADC, two 16-bit DACs, two 12-bit PWM digital outputs, four rail-to-rail op amps, one SPI™-compatible interface, two GPIOs, and one on-chip temperature sensor.

The MAX1464 operates from a single 5.0V (typ) supply and is packaged for automotive, industrial, and commercial temperature ranges in a 28-pin SSOP package.

FAQs: MAX1464 FAQs: MAX1464

Applications

  • Calibrators and Controllers
  • GMR and MR Magnetic Direction Sensors
  • Pressure Sensor Signal Conditioning
  • Process Indicators
  • Thermocouple and RTD Linearization
  • Transducers and Transmitters
  • Weight Measurement Systems

MAX1464
Low-Power, Low-Noise Multichannel Sensor Signal Processor
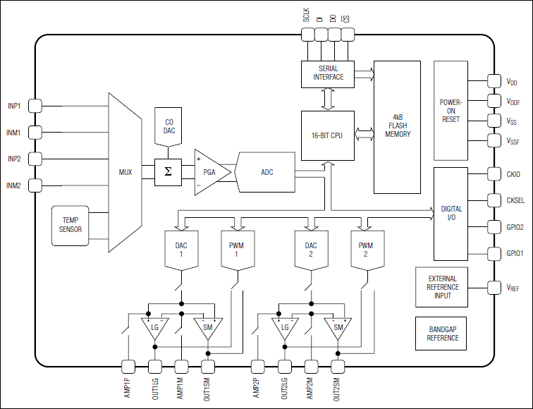
MAX1464: Functional Diagram
Add to myAnalog

Add product to the Products section of myAnalog (to receive notifications), to an existing project or to a new project.

Create New Project
Ask a Question

Documentation

Learn More
Add to myAnalog

Add media to the Resources section of myAnalog, to an existing project or to a new project.

Create New Project

Software Resources

Can't find the software or driver you need?

Request a Driver/Software

Evaluation Kits

MAX1464EVKIT

Evaluation Kit for the MAX1464

Features and Benefits

  • Proven PCB Layout
  • Windows 98/NT/2000/XP Compatible
  • On-Board Potentiometers Act as Sensor Inputs
  • Spare Area for Simple-Circuit Breadboarding
  • LEDs for Visual Verification
  • +5V or +8V to +40V Possible Supply
  • Included Interconnect Cables
  • Included Additional Samples

Product Details

The MAX1464 evaluation kit (EV kit) is designed to evaluate the MAX1464 high-performance, low-power, low-noise multichannel sensor signal processor. The EV kit includes: an evaluation PCB, the EV board that contains a MAX1464 signal conditioner with a typical application circuit, and potentiometers that act as sensor inputs to the MAX1464; an interface PCB, KEY, which acts as a voltage level translator between the EV kit and the computer; a parallel-port extension cable; plus, supporting software, program examples, and related documentation and application notes.

The DB25 pin connector allows a PC's parallel port to provide the interface. Two Windows®-based software (hardware debugger and control program) provide a friendly graphics user interface (GUI) to utilize the features of the MAX1464, as well as to perform sensor compensation of one device. The Hardware Debugger program includes multiple tabs for accessing relevant registers and ports, writing programs to the on-chip flash memory, downloading flash memory contents into a file, etc. Use the Hardware Debugger program to learn the MAX1464 functions and see the significance of individual registers and ports. The Control program includes functional buttons to have the chip perform a series of predefined lower level operations, such as pushing single buttons to read the ADC. The Control program can be used to perform 2nd-order sensor compensation and calibration.

The EV board can be powered by either a fixed +5V supply or by an +8V to +40V supply that is regulated to +5V by a regulator present on the EV kit board before it is applied to the MAX1464 chip. Jumper JU1 must be set consistently with the used power supply.

Order the MAX1464 EV kit for comprehensive evaluation of the MAX1464 using a PC with an available parallel port.

Applications

  • Calibrators and Controllers
  • GMR and MR Magnetic Direction Sensors
  • Pressure Sensor Signal Conditioning
  • Process Indicators
  • Thermocouple and RTD Linearization
  • Transducers and Transmitters
  • Weight Measurement Systems

MAX1464EVKIT
Evaluation Kit for the MAX1464

Latest Discussions

Recently Viewed