MAX1285
PRODUCTION400ksps/300ksps, Single-Supply, Low-Power, Serial 12-Bit ADCs with Internal Reference
- Part Models
- 4
- 1ku List Price
- Starting From $12.08
Overview
- Single-Supply Operation
- +4.5V to +5.5V (MAX1284)
- +2.7V to +3.6V (MAX1285)
- ±1 LSB (max) DNL, ±1 LSB (max) INL
- 400ksps Sampling Rate (MAX1284)
- Internal Track/Hold
- Internal +2.5V Reference
- Low Power: 2.5mA (400ksps)
- SPI/QSPI/MICROWIRE 3-Wire Serial Interface
- Pin-Compatible, High-Speed Upgrades to MAX1240/MAX1241
- 8-Pin SO Package
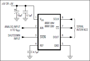
The MAX1284/MAX1285 12-bit analog-to-digital converters (ADCs) combine a high-bandwidth track/hold (T/H), a serial interface with high conversion speed, an internal +2.5V reference, and low power consumption. The MAX1284 operates from a single +4.5V to +5.5V supply; the MAX1285 operates from a single +2.7V to +3.6V supply.
The 3-wire serial interface connects directly to SPI™/QSPI™/MICROWIRE™ devices without external logic. The devices use an external serial-interface clock to perform successive-approximation analog-to-digital conversions.
Low power, ease of use, and small package size make these converters ideal for remote-sensor and data-acquisition applications or for other circuits with demanding power consumption and space requirements. The MAX1284/MAX1285 are available in 8-pin SO packages.
These devices are pin-compatible, higher-speed versions of the MAX1240/MAX1241; for more information, refer to the respective data sheets.
Applications
- Battery-Powered Applications
- Data Acquisition
- Medical Instruments
- Pen Digitizers
- Portable Data Logging
- Process Control
Documentation
ADI has always placed the highest emphasis on delivering products that meet the maximum levels of quality and reliability. We achieve this by incorporating quality and reliability checks in every scope of product and process design, and in the manufacturing process as well. "Zero defects" for shipped products is always our goal. View our quality and reliability program and certifications for more information.
| Part Model | Pin/Package Drawing | Documentation | CAD Symbols, Footprints, and 3D Models |
|---|---|---|---|
| MAX1285BCSA+ | Small-Outline IC, Narrow (0.15in) | ||
| MAX1285BCSA+T | Small-Outline IC, Narrow (0.15in) | ||
| MAX1285BESA+ | Small-Outline IC, Narrow (0.15in) | ||
| MAX1285BESA+T | Small-Outline IC, Narrow (0.15in) |
This is the most up-to-date revision of the Data Sheet.
Software Resources
Can't find the software or driver you need?
Request a Driver/SoftwareHardware Ecosystem
| Parts | Product Life Cycle | Description |
|---|---|---|
| Analog to Digital Converters (ADCs) 13 | ||
| MAX1080 | Obsolete | 300ksps/400ksps, Single-Supply, Low-Power, 8-Channel, Serial 10-Bit ADCs with Internal Reference |
| MAX1081 | PRODUCTION | 300ksps/400ksps, Single-Supply, Low-Power, 8-Channel, Serial 10-Bit ADCs with Internal Reference |
| MAX1082 | PRODUCTION | 300ksps/400ksps, Single-Supply, 4-Channel, Serial 10-Bit ADCs with Internal Reference |
| MAX1083 | PRODUCTION | 300ksps/400ksps, Single-Supply, 4-Channel, Serial 10-Bit ADCs with Internal Reference |
| MAX1084 | Obsolete | 400ksps/300ksps, Single-Supply, Low-Power, Serial 10-Bit ADCs with Internal Reference |
| MAX1085 | PRODUCTION | 400ksps/300ksps, Single-Supply, Low-Power, Serial 10-Bit ADCs with Internal Reference |
| MAX1280 | PRODUCTION | 400ksps/300ksps, Single-Supply, Low-Power, 8-Channel, Serial 12-Bit ADCs with Internal Reference |
| MAX1281 | PRODUCTION | 400ksps/300ksps, Single-Supply, Low-Power, 8-Channel, Serial 12-Bit ADCs with Internal Reference |
| MAX1282 | PRODUCTION | 300ksps/400ksps, Single-Supply, 4-Channel, Serial 12-Bit ADCs with Internal Reference |
| MAX1283 | PRODUCTION | 300ksps/400ksps, Single-Supply, 4-Channel, Serial 12-Bit ADCs with Internal Reference |
| MAX1393 | Obsolete | 1.5V to 3.6V, 312.5ksps, 1-Channel True-Differential/2-Channel Single-Ended, 12-Bit, SAR ADCs |
| MAX145 | PRODUCTION | +2.7V, Low-Power, 2-Channel, 108ksps, Serial 12-Bit ADCs in 8-Pin µMAX |
| MAX1288 | PRODUCTION | 150ksps, 12-Bit, 2-Channel Single-Ended, and 1-Channel True-Differential ADCs |
Latest Discussions
No discussions on MAX1285 yet. Have something to say?
Start a Discussion on EngineerZone®