MAX1238L

2.7V to 3.6V and 4.5V to 5.5V, Low-Power, 4-/12-Channel, 2-Wire Serial, 12-Bit ADCs

Viewing:

Overview

  • High-Speed I²C-Compatible Serial Interface
    • 400kHz Fast Mode
    • 1.7MHz High-Speed Mode
  • Single-Supply
    • 2.7V to 3.6V (MAX1237/MAX1239)
    • 4.5V to 5.5V (MAX1236/MAX1238)
  • Internal Reference
    • 2.048V (MAX1237/MAX1239)
    • 4.096V (MAX1236/MAX1238)
  • External Reference: 1V to VDD
  • Internal Clock
  • 4-Channel Single-Ended or 2-Channel Fully Differential (MAX1236/MAX1237)
  • 12-Channel Single-Ended or 6-Channel Fully Differential (MAX1238/MAX1239)
  • Internal FIFO with Channel-Scan Mode
  • Low Power
    • 670µA at 94.4ksps
    • 230µA at 40ksps
    • 60µA at 10ksps
    • 6µA at 1ksps
    • 0.5µA in Power-Down Mode
  • Software-Configurable Unipolar/Bipolar
  • Small Packages
    • 8-Pin µMAX (MAX1236/MAX1237)
    • 16-Pin QSOP (MAX1238/MAX1239)

The MAX1236–MAX1239 low-power, 12-bit, multichannel analog-to-digital converters (ADCs) feature internal track/hold (T/H), voltage reference, clock, and an I²C-compatible 2-wire serial interface. These devices operate from a single supply of 2.7V to 3.6V (MAX1237/MAX1239) or 4.5V to 5.5V (MAX1236/MAX1238) and require only 670µA at the maximum sampling rate of 94.4ksps. Supply current falls below 230µA for sampling rates under 46ksps. AutoShutdown™ powers down the devices between conversions, reducing supply current to less than 1µA at low throughput rates. The MAX1236/MAX1237 have four analog input channels each, while the MAX1238/MAX1239 have 12 analog input channels each. The fully differential analog inputs are software configurable for unipolar or bipolar, and single-ended or differential operation.

The full-scale analog input range is determined by the internal reference or by an externally applied reference voltage ranging from 1V to VDD. The MAX1237/MAX1239 feature a 2.048V internal reference and the MAX1236/MAX1238 feature a 4.096V internal reference. The MAX1236/MAX1237 are available in an 8-pin µMAX® package. The MAX1238/MAX1239 are available in a 16-pin QSOP package. The MAX1236–MAX1239 are guaranteed over the extended temperature range (-40°C to +85°C). For pin-compatible 10-bit parts, refer to the MAX1136–MAX1139 data sheet. For pin-compatible 8-bit parts, refer to the MAX1036–MAX1039 data sheet.

Applications

  • Battery-Powered Test Equipment
  • Handheld Portable Applications
  • Medical Instruments
  • Received-Signal-Strength Indicators
  • Solar-Powered Remote Systems
  • System Supervision

MAX1238L
2.7V to 3.6V and 4.5V to 5.5V, Low-Power, 4-/12-Channel, 2-Wire Serial, 12-Bit ADCs
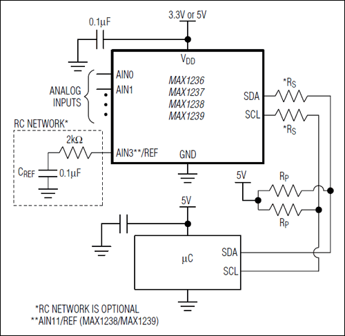
MAX1236, MAX1237, MAX1238, MAX1239: Typical Operating Circuit
Add to myAnalog

Add product to the Products section of myAnalog (to receive notifications), to an existing project or to a new project.

Create New Project
Ask a Question

Documentation

Learn More
Add to myAnalog

Add media to the Resources section of myAnalog, to an existing project or to a new project.

Create New Project

Software Resources

Can't find the software or driver you need?

Request a Driver/Software

Hardware Ecosystem

Parts Product Life Cycle Description
Analog to Digital Converters (ADCs) 8
MAX127 PRODUCTION Multirange, +5V, 12-Bit DAS with 2-Wire Serial Interface
MAX128 PRODUCTION Multirange, +5V, 12-Bit DAS with 2-Wire Serial Interface
MAX1086 RECOMMENDED FOR NEW DESIGNS 150ksps, 10-Bit, 2-Channel Single-Ended, and 1-Channel True-Differential ADCs in SOT23 and TDFN
MAX1087 Obsolete 150ksps, 10-Bit, 2-Channel Single-Ended, and 1-Channel True-Differential ADCs in SOT23 and TDFN
MAX1088 Obsolete 150ksps, 10-Bit, 2-Channel Single-Ended, and 1-Channel True-Differential ADCs in SOT23 and TDFN
MAX1089 Obsolete 150ksps, 10-Bit, 2-Channel Single-Ended, and 1-Channel True-Differential ADCs in SOT23 and TDFN
MAX11613 PRODUCTION Low-Power, 4-/8-/12-Channel, I²C, 12-Bit ADCs in Ultra-Small Packages
MAX11645 PRODUCTION Low-Power, 1-/2-Channel, I²C, 12-Bit ADCs in Ultra-Tiny 1.9mm x 2.2mm Package
Modal heading
Add to myAnalog

Add product to the Products section of myAnalog (to receive notifications), to an existing project or to a new project.

Create New Project

Evaluation Kits

MAX1236EVKIT

Evaluation Kit for the MAX1236

Features and Benefits

  • Proven PC Board Layout
  • Windows 95/98 Software
  • 2-Wire Serial Interface
  • Fully Assembled and Tested

Product Details

The MAX1236 evaluation kit (EV kit) is designed to evaluate the MAX1236. The MAX1236 is a 12-bit, four-channel (two differential-channel) ADC with a 2-wire serial interface. The MAX1236 EV kit board supports three standard 2-wire interface speeds: standard mode (S-Mode), fast mode (F-Mode), and high-speed mode (HS-Mode). The software provided with this EV kit only supports S-Mode.

The Windows® 95/98 software provided with the EV kit uses the parallel (printer) port of an IBM®-compatible PC to emulate a processor with a 2-wire interface (S-Mode). The Windows software also provides a friendly graphical-user interface (GUI) to exercise the features of the MAX1236 with control buttons and menus.

Order the MAX1236EVKIT for comprehensive evaluation of the MAX1236 using a personal computer with an available parallel port.

Applications

  • Battery-Powered Test Equipment
  • Handheld Portable Applications
  • Medical Instruments
  • Receive Signal Strength Indicators
  • Solar-Powered Remote Systems
  • System Supervision

MAX1236EVKIT
Evaluation Kit for the MAX1236

Latest Discussions

No discussions on MAX1238L yet. Have something to say?

Start a Discussion on EngineerZone®

Recently Viewed