MAX11645
PRODUCTIONLow-Power, 1-/2-Channel, I²C, 12-Bit ADCs in Ultra-Tiny 1.9mm x 2.2mm Package
1-/2-Channel, 12-Bit ADCs Broaden the Industry's Largest I²C Portfolio
- Part Models
- 4
- 1ku List Price
- Starting From $1.53
Overview
- Ultra-Tiny 1.9mm x 2.2mm Wafer Level Package
- High-Speed I²C-Compatible Serial Interface
- 400kHz Fast Mode
- 1.7MHz High-Speed Mode
- Single-Supply
- 2.7V to 3.6V (MAX11645)
- 4.5V to 5.5V (MAX11644)
- Internal Reference
- 2.048V (MAX11645)
- 4.096V (MAX11644)
- External Reference: 1V to VDD
- Internal Clock
- 2-Channel Single-Ended or 1-Channel Fully Differential
- Internal FIFO with Channel-Scan Mode
- Low Power
- 670µA at 94.4ksps
- 230µA at 40ksps
- 60µA at 10ksps
- 6µA at 1ksps
- 0.5µA in Power-Down Mode
- Software-Configurable Unipolar/Bipolar
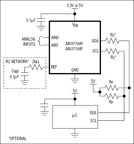
The MAX11644/MAX11645 low-power, 12-bit, 1-/2-channel analog-to-digital converters (ADCs) feature internal track/hold (T/H), voltage reference, clock, and an I²C-compatible 2-wire serial interface. These devices operate from a single supply of 2.7V to 3.6V (MAX11645) or 4.5V to 5.5V (MAX11644) and require only 6µA at a 1ksps sample rate. AutoShutdown™ powers down the devices between conversions, reducing supply current to less than 1µA at low throughput rates. The MAX11644/MAX11645 each measure two single-ended or one differential input. The fully differential analog inputs are software configurable for unipolar or bipolar, and single-ended or differential operation.
The full-scale analog input range is determined by the internal reference or by an externally applied reference voltage ranging from 1V to VDD. The MAX11645 features a 2.048V internal reference and the MAX11644 features a 4.096V internal reference.
The MAX11644/MAX11645 are available in an ultra-tiny 1.9mm x 2.2mm WLP package and an 8-pin µMAX® package. The MAX11644/MAX11645 are guaranteed over the extended temperature range (-40°C to +85°C). For pin-compatible 10-bit parts, refer to the MAX11646/MAX11647 data sheet.
Applications
- Battery-Powered Test Equipment
- Handheld Portable Applications
- Medical Instruments
- Power-Supply Monitoring
- Received-Signal-Strength Indicators
- Solar-Powered Remote Systems
- System Supervision
Documentation
Data Sheet 1
3rd Party Solutions 1
ADI has always placed the highest emphasis on delivering products that meet the maximum levels of quality and reliability. We achieve this by incorporating quality and reliability checks in every scope of product and process design, and in the manufacturing process as well. "Zero defects" for shipped products is always our goal. View our quality and reliability program and certifications for more information.
| Part Model | Pin/Package Drawing | Documentation | CAD Symbols, Footprints, and 3D Models |
|---|---|---|---|
| MAX11645EUA+ | Micro-MAX, Thin Shrink Small-Outline | ||
| MAX11645EUA+T | Micro-MAX, Thin Shrink Small-Outline | ||
| MAX11645EWC+ | WLCSP | ||
| MAX11645EWC+T | WLCSP |
This is the most up-to-date revision of the Data Sheet.
Software Resources
Can't find the software or driver you need?
Request a Driver/SoftwareHardware Ecosystem
| Parts | Product Life Cycle | Description |
|---|---|---|
| Analog to Digital Converters (ADCs) 3 | ||
| MAX11612 | PRODUCTION | Low-Power, 4-/8-/12-Channel, I²C, 12-Bit ADCs in Ultra-Small Packages |
| MAX11613 | PRODUCTION | Low-Power, 4-/8-/12-Channel, I²C, 12-Bit ADCs in Ultra-Small Packages |
| MAX1236 | PRODUCTION | 2.7V to 3.6V and 4.5V to 5.5V, Low-Power, 4-/12-Channel, 2-Wire Serial, 12-Bit ADCs |
Tools & Simulations
Software Development 1
Latest Discussions
No discussions on MAX11645 yet. Have something to say?
Start a Discussion on EngineerZone®