Two engineers working in the lab

Save time and deliver your solutions faster with ADI’s new suite of precision technology signal chains. Align your applications ranging from Smart Industry to Instrumentation, Electrification to Digital Health, to exactly the right precision technology combinations.

Tailor your signal chain with confidence

LTC6400-8

LAST TIME BUY

2.2GHz Low Noise, Low Distortion Differential ADC Driver for DC-300MHz

Viewing:

Overview

  • 2.2GHz –3dB Bandwidth
  • Fixed Gain of 2.5V/V (8dB)
  • –99dBc IMD3 at 70MHz (Equivalent OIP3 = 53.4dBm)
  • –61dBc IMD3 at 300MHz (Equivalent OIP3 = 34.8dBm)
  • 1nV/√Hz Internal Op Amp Noise
  • 7.6dB Noise Figure
  • Differential Inputs and Outputs
  • 400Ω Input Impedance
  • 2.85V to 3.5V Supply Voltage
  • 85mA Supply Current (255mW)
  • 1V to 1.6V Output Common Mode, Adjustable
  • DC- or AC-Coupled Operation
  • Max Differential Output Swing 4.8VP-P
  • Small 16-Lead 3mm × 3mm × 0.75mm QFN Package

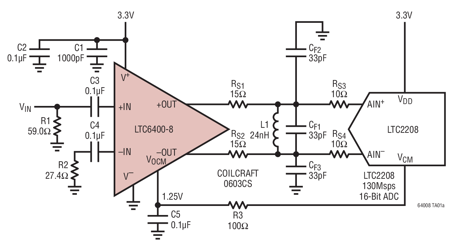
The LTC6400-8 is a high-speed differential amplifier targeted at processing signals from DC to 300MHz. The part has been specifically designed to drive 12-, 14- and 16-bit ADCs with low noise and low distortion, but can also be used as a general-purpose broadband gain block.

The LTC6400-8 is easy to use, with minimal support circuitry required. The output common mode voltage is set using an external pin, independent of the inputs, which eliminates the need for transformers or AC-coupling capacitors in many applications. The gain is internally fixed at 8dB (2.5V/V).

The LTC6400-8 saves space and power compared to alternative solutions using IF gain blocks and transformers. The LTC6400-8 is packaged in a compact 16-lead 3mm × 3mm QFN package and operates over the –40°C to 85°C temperature range.

Applications

  • Differential ADC Driver
  • Differential Driver/Receiver
  • Single Ended to Differential Conversion
  • IF Sampling Receivers
  • SAW Filter Interfacing

LTC6400-8
2.2GHz Low Noise, Low Distortion Differential ADC Driver for DC-300MHz
Equivalent Output IP3 vs Frequency Product Package 1
Add to myAnalog

Add product to the Products section of myAnalog (to receive notifications), to an existing project or to a new project.

Create New Project
Ask a Question

Documentation

Data Sheet

This is the most up-to-date revision of the Data Sheet.

Learn More
Add to myAnalog

Add media to the Resources section of myAnalog, to an existing project or to a new project.

Create New Project

Software Resources

Can't find the software or driver you need?

Request a Driver/Software

Hardware Ecosystem

Parts Product Life Cycle Description
LTC6409 RECOMMENDED FOR NEW DESIGNS 10GHz GBW, 1.1nV/√Hz Differential Amplifier/ADC Driver
Modal heading
Add to myAnalog

Add product to the Products section of myAnalog (to receive notifications), to an existing project or to a new project.

Create New Project

Tools & Simulations

LTspice 1


Models for the following parts are available in LTspice:

  • LTC6400-14
  • LTC6400-20
  • LTC6400-26
  • LTC6400-8

ADIsimRF

ADIsimRF is an easy-to-use RF signal chain calculator. Cascaded gain, noise, distortion and power consumption can be calculated, plotted and exported for signal chains with up to 50 stages. ADIsimRF also includes an extensive data base of device models for ADI’s RF and mixed signal components.

Open Tool

Sys-Parameter Models for Keysight Genesys

Sys-Parameter models contain behavioral parameters, such as P1dB, IP3, gain, noise figure and return loss, which describe nonlinear and linear characteristics of a device.

Open Tool
LTspice

LTspice® is a powerful, fast and free simulation software, schematic capture and waveform viewer with enhancements and models for improving the simulation of analog circuits.


Evaluation Kits

eval board
DC987B-A

LTC6400-8 3GHz Fully Differential ADC Driver Demo Circuit

Product Details

DC987B-A: Demo Board for the LTC6400-8 2.2GHz Low Noise, Low Distortion Differential ADC Driver for DC-300MHz.

DC987B-A
LTC6400-8 3GHz Fully Differential ADC Driver Demo Circuit
DC987B-A - Schematic

Latest Discussions

No discussions on LTC6400-8 yet. Have something to say?

Start a Discussion on EngineerZone®

Recently Viewed