LTC4085-1

PRODUCTION

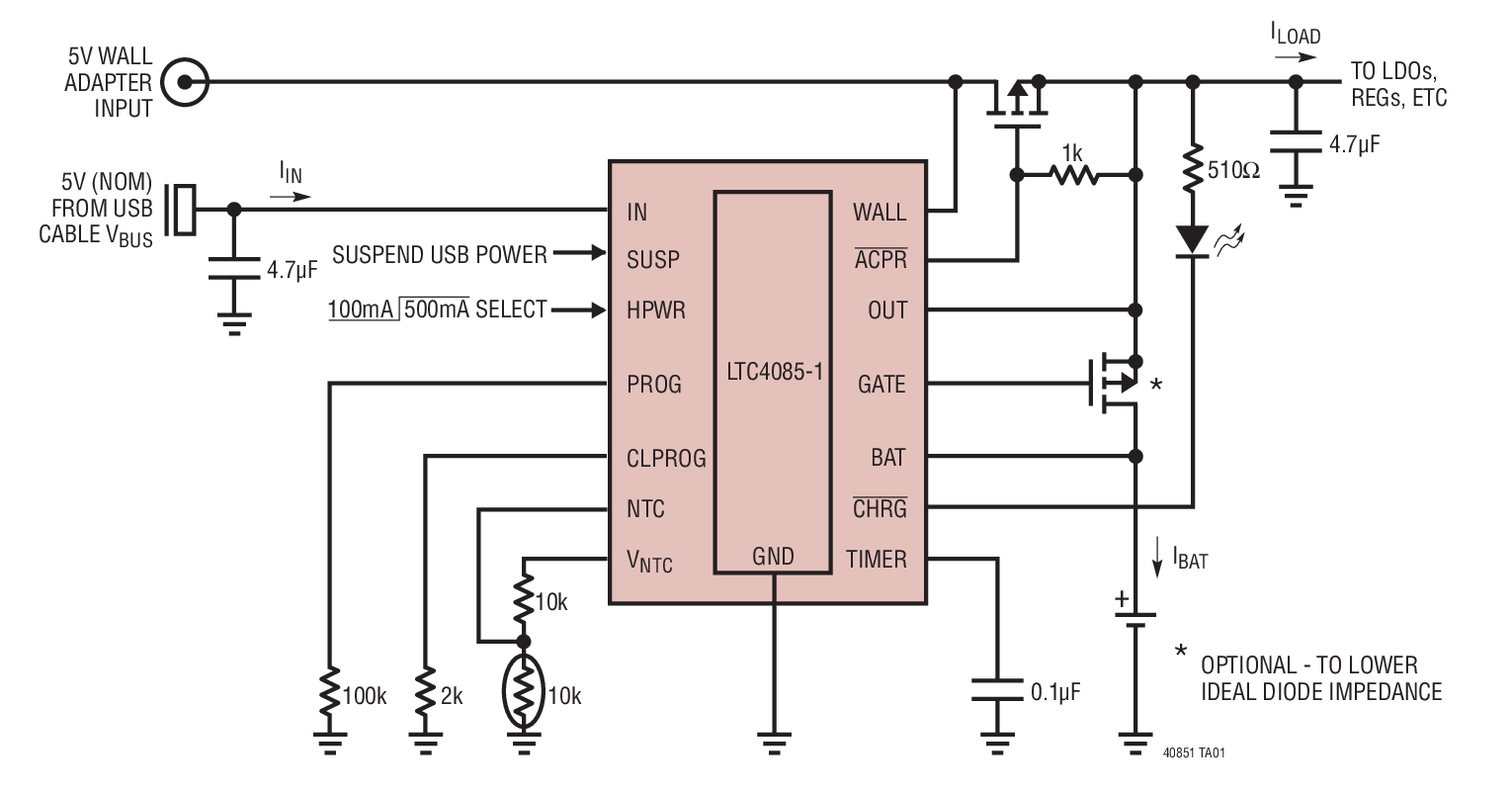
USB Power Manager with Ideal Diode Controller and 4.1V Li-Ion Charger

Viewing:

Overview

  • Seamless Transition Between Input Power Sources: Li-Ion Battery, USB and 5V Wall Adapter
  • 215mΩ Internal Ideal Diode Plus Optional External Ideal Diode Controller Provide Low Loss PowerPath When Wall Adapter/USB Input Not Present
  • Load Dependent Charging Guarantees Accurate USB Input Current Compliance
  • 4.1V Float Voltage Improves Battery Life Span and High Temperature Safety Margin
  • Constant-Current/Constant-Voltage Operation with Thermal Feedback to Maximize Charging Rate Without Risk of Overheating*
  • Selectable 100% or 20% Input Current Limit (e.g., 500mA/100mA)
  • Battery Charge Current Independently Programmable Up to 1.2A
  • Preset 4.1V Charge Voltage with 0.8% Accuracy
  • C/10 Charge Current Detection Output
  • Tiny (4mm × 3mm × 0.75mm) 14-Lead DFN Package

The LTC4085-1 is a USB power manager and Li-Ion battery charger designed for portable battery-powered applications. The part controls the total current used by the USB peripheral for operation and battery charging. The total input current can be limited to 20% or 100% of a programmed value up to 1.5A (typically 100mA or 500mA). Battery charge current is automatically reduced such that the sum of the load current and charge current does not exceed the programmed input current limit.

The LTC4085-1 includes a complete constant-current/constant-voltage linear charger for single cell Li-Ion batteries. This 4.1V version of the standard LTC4085 is intended for applications which will be operated or stored above approximately 60°C. Under these conditions, a reduced foat voltage will trade-off initial cell capacity for the benefit of increased capacity retention over the life of the battery. A reduced float voltage also minimizes swelling in prismatic and polymer cells, and avoids open CID (pressure fuse) in cylindrical cells.

The LTC4085-1 also includes a programmable termination timer, automatic recharging, an end-of-charge status output and an NTC thermistor.

The LTC4085-1 is available in a 14-lead low profile 4mm × 3mm DFN package.

Float Voltage (V) NTC Hot Threshold Undervoltage Current Limit
LTC4085 4.2V 29% VVNTC Yes
LTC4085-1 4.1V 32.6% VVNTC Yes
LTC4085-3 3.95V 32.6% VVNTC Yes
LTC4085-4 3.95V 32.6% VVNTC No

Applications

  • Portable USB Devices: Cameras, MP3 Players, PDAs

LTC4085-1
USB Power Manager with Ideal Diode Controller and 4.1V Li-Ion Charger
Input and Battery Current vs Load Current  RPROG = 100k, RCLPROG = 2k Product Package 1
Add to myAnalog

Add product to the Products section of myAnalog (to receive notifications), to an existing project or to a new project.

Create New Project
Ask a Question

Documentation

Data Sheet

This is the most up-to-date revision of the Data Sheet.

Learn More
Add to myAnalog

Add media to the Resources section of myAnalog, to an existing project or to a new project.

Create New Project

Software Resources

Can't find the software or driver you need?

Request a Driver/Software

Hardware Ecosystem

Parts Product Life Cycle Description
Interface Transceivers 1
LTM2884 PRODUCTION Isolated USB Transceiver with Isolated Power
Protection Switches & Controllers 1
LTC4360-1
LTC4360-2
Overvoltage Protection Controller
Modal heading
Add to myAnalog

Add product to the Products section of myAnalog (to receive notifications), to an existing project or to a new project.

Create New Project

Tools & Simulations

LTspice 1


Models for the following parts are available in LTspice:

  • LTC4085
  • LTC4085-1
  • LTC4085-3
  • LTC4085-4
LTspice

LTspice® is a powerful, fast and free simulation software, schematic capture and waveform viewer with enhancements and models for improving the simulation of analog circuits.

Latest Discussions

No discussions on LTC4085-1 yet. Have something to say?

Start a Discussion on EngineerZone®

Recently Viewed