LTC3737

PRODUCTION

Dual 2-Phase, No RSENSE™ DC/DC Controller with Output Tracking

Viewing:

Overview

  • Sense Resistor Optional
  • Out-of-Phase Controllers Reduce Required Input Capacitance
  • Programmable Output Voltage Tracking
  • Constant Frequency Current Mode Architecture
  • Wide VIN Range: 2.75V to 9.8V
  • Wide VOUT Range: 0.6V to VIN
  • 0.6V ±1.5% Reference
  • Low Dropout Operation: 100% Duty Cycle
  • True PLL for Frequency Locking or Adjustment (Frequency Range 250kHz to 850kHz)
  • Selectable Burst Mode® or Pulse Skipping Operation at Light Loads
  • Internal Soft-Start Circuitry
  • Selectable Maximum Peak Current Sense Threshold
  • Power Good Output Voltage Monitor
  • Output Overvoltage Protection
  • Micropower Shutdown: IQ = 9µA
  • Tiny 4mm × 4mm QFN and 24-Lead SSOP Packages

The LTC3737 is a 2-phase dual step-down switching regulator controller that requires few external components. The constant frequency current mode architecture provides excellent AC and DC load and line regulation. MOSFET VDS sensing eliminates the need for current sense resistors and improves efficiency. Power loss and noise due to the ESR of the input capacitance are minimized by operating the two controllers out of phase.

Burst Mode operation provides high efficiency operation at light loads. 100% duty cycle provides low dropout operation and extends battery operating time.

Switching frequency can be programmed up to 750kHz, allowing the use of small surface mount inductors and capacitors. For noise sensitive applications, the LTC3737 can be externally synchronized from 250kHz to 850kHz.

Other features include a power good output voltage monitor, a tracking input and internal soft-start.

The LTC3737 is available in the low profile thermally enhanced (4mm × 4mm) QFN package or a 24-lead SSOP narrow package.

Protected by U.S. Patents, including 5481178, 5731694, 5929620, 6144194, 6580258, 5994885

Applications

  • One or Two Lithium-Ion Powered Devices
  • Notebook and Palmtop Computers, PDAs
  • Portable Instruments
  • Distributed DC Power Systems

LTC3737
Dual 2-Phase, No RSENSE™ DC/DC Controller with Output Tracking
Figure 1. High Efficiency, 2-Phase, 550kHz Dual Step-Down Converter Efficiency and Power Loss vs Load Current Product Package 1 Product Package 2
Add to myAnalog

Add product to the Products section of myAnalog (to receive notifications), to an existing project or to a new project.

Create New Project
Ask a Question

Documentation

Data Sheet

This is the most up-to-date revision of the Data Sheet.

Learn More
Add to myAnalog

Add media to the Resources section of myAnalog, to an existing project or to a new project.

Create New Project

Software Resources

Can't find the software or driver you need?

Request a Driver/Software

Hardware Ecosystem

Parts Product Life Cycle Description
Oscillators 2
LTC6908 Resistor Set SOT-23 Oscillator with Spread Spectrum Modulation
LTC6909 PRODUCTION 1 to 8 Output, Multiphase Silicon Oscillator with Spread Spectrum Modulation
Power System Management (PSM) & Sequencers 1
LTC2974 RECOMMENDED FOR NEW DESIGNS 4-Channel PMBus Power System Manager Featuring Accurate Output Current Measurement
Switching Regulators & Controllers 1
LTC3880 RECOMMENDED FOR NEW DESIGNS Dual Output PolyPhase Step-Down DC/DC Controller with Digital Power System Management
Modal heading
Add to myAnalog

Add product to the Products section of myAnalog (to receive notifications), to an existing project or to a new project.

Create New Project

Evaluation Kits

eval board
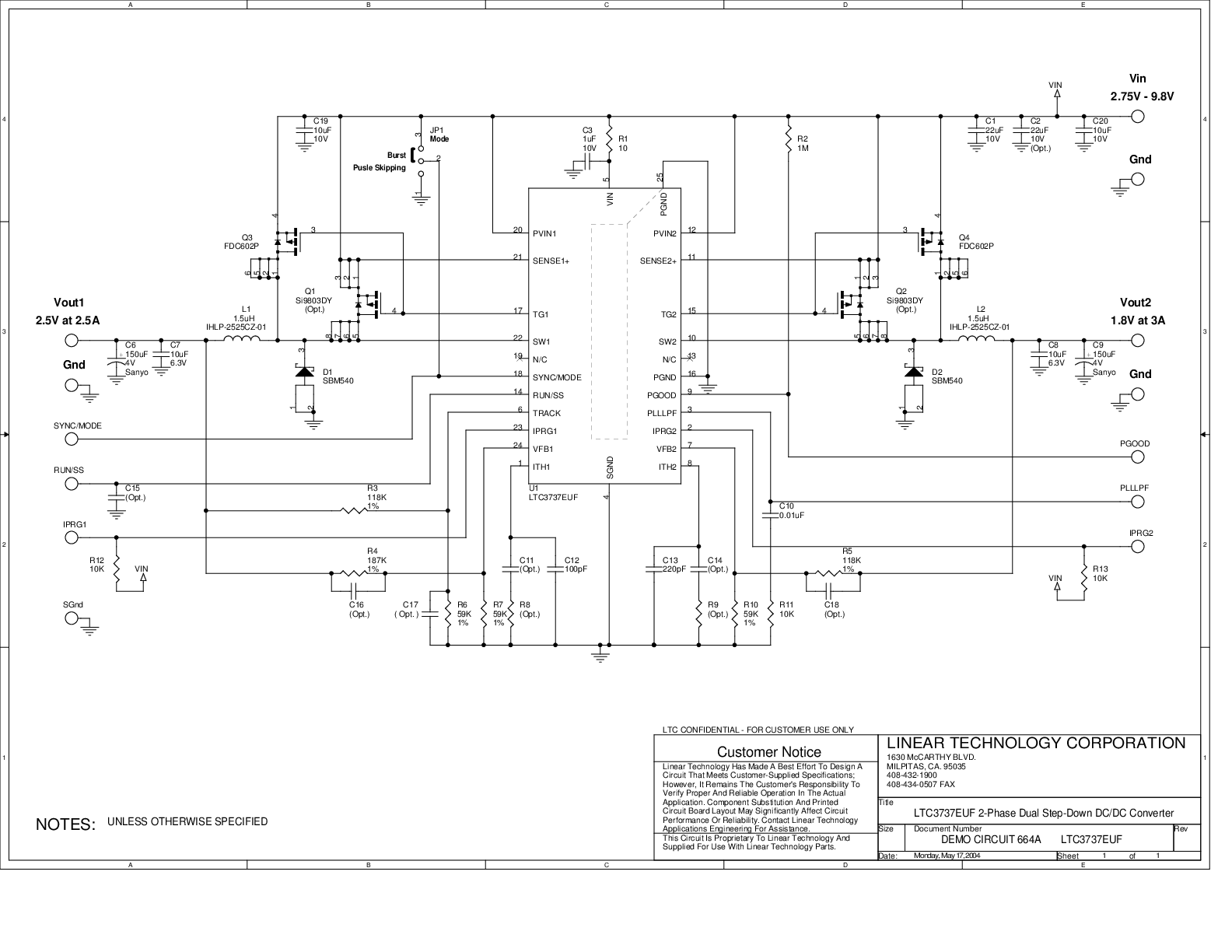
DC664A

LTC3737EUF | 2-Phase Dual Step-Down DC/DC Converter, VIN = 2.75V - 9.8V, VOUT1 = 2.5V at 2.5A, VOUT2 = 1.8V at 3A

Product Details

DC664A: Demo Board for the LTC3737 Dual 2-Phase, No RSENSE DC/DC Controller with Output Tracking.


 


DC664A
LTC3737EUF | 2-Phase Dual Step-Down DC/DC Converter, VIN = 2.75V - 9.8V, VOUT1 = 2.5V at 2.5A, VOUT2 = 1.8V at 3A
DC664A - Schematic

Latest Discussions

No discussions on LTC3737 yet. Have something to say?

Start a Discussion on EngineerZone®

Recently Viewed