Overview
Product Details
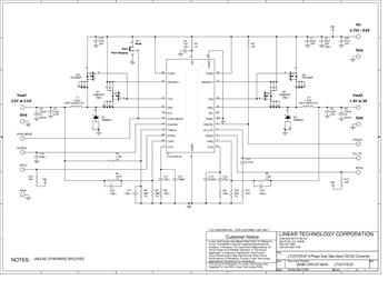
DC664A: Demo Board for the LTC3737 Dual 2-Phase, No RSENSE DC/DC Controller with Output Tracking.
Applicable Parts
Documentation & Resources
-
DC664A - Schematic9/24/2009PDF30K
-
DC664A - Demo Manual9/24/2009PDF188K
-
DC664A - Design File9/24/2009ZIP614K
