LTC2600
PRODUCTIONOctal 16-Bit Rail-to-Rail DACs in 16-Lead SSOP
- Part Models
- 8
- 1ku List Price
- Starting From $20.94
Overview
- Smallest Pin-Compatible Octal DACs:
- LTC2600: 16 Bits
- LTC2610: 14 Bits
- LTC2620: 12 Bits
- Guaranteed 16-Bit Monotonic Over Temperature
- Wide 2.5V to 5.5V Supply Range
- Low Power Operation: 250μA per DAC at 3V
- Individual Channel Power-Down to 1μA, Max
- Ultralow Crosstalk Between DACs (<10μV)
- High Rail-to-Rail Output Drive (±15mA, Min)
- Double-Buffered Digital Inputs
- Pin-Compatible 10-/8-Bit Versions (LTC1660/LTC1665)
- Tiny 16-Lead Narrow SSOP and 20-Lead 4mm × 5mm QFN Packages
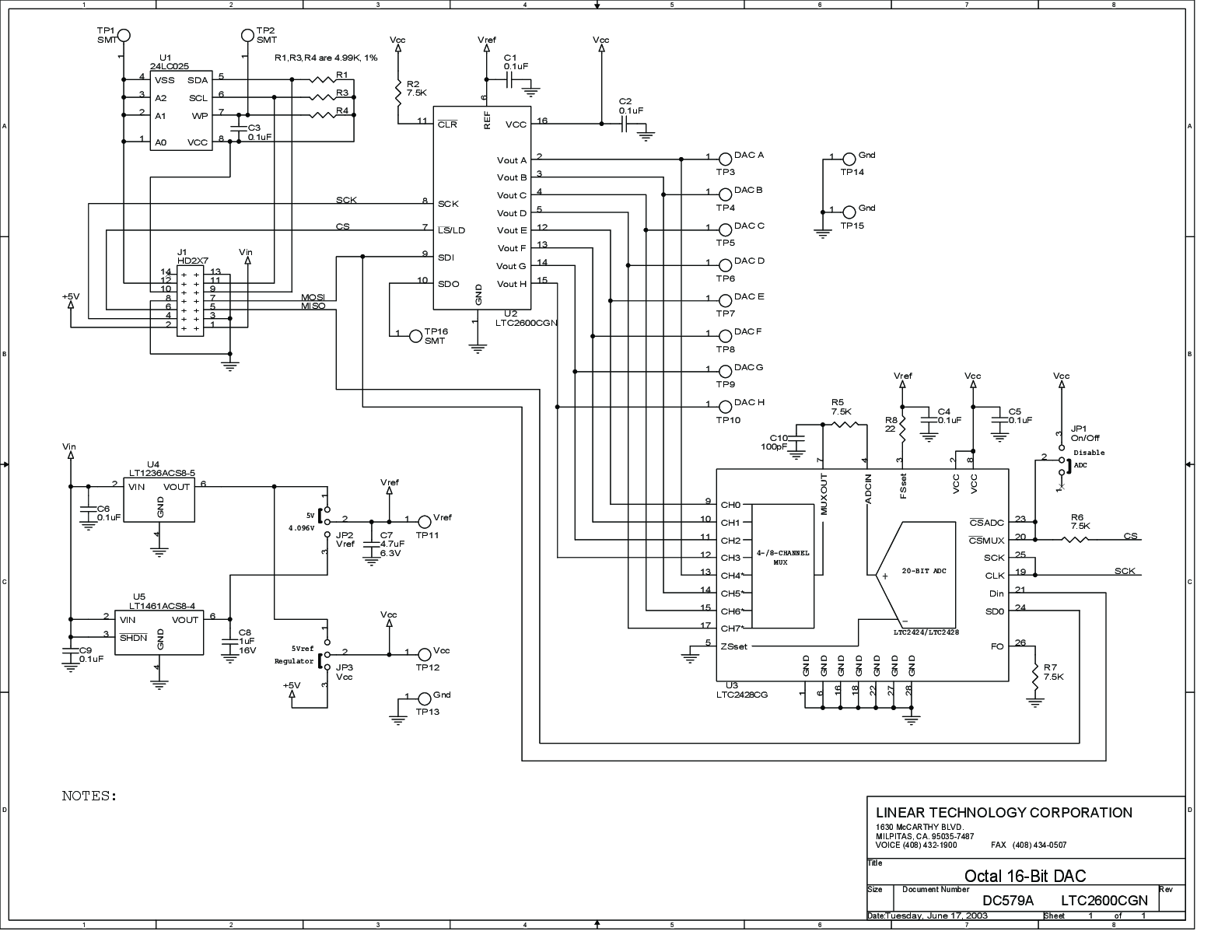
The LTC2600/LTC2610/LTC2620 are octal 16-, 14- and 12-bit, 2.5V-to-5.5V rail-to-rail voltage-output DACs in 16-lead narrow SSOP and 20-lead 4mm × 5mm QFN packages. They have built-in high performance output buffers and are guaranteed monotonic.
These parts establish new board-density benchmarks for 16- and 14-bit DACs and advance performance standards for output drive, crosstalk and load regulation in single-supply, voltage-output multiples.
The parts use a simple SPI/MICROWIRE compatible 3-wire serial interface which can be operated at clock rates up to 50MHz. Daisychain capability and a hardware CLR function are included.
The LTC2600/LTC2610/LTC2620 incorporate a power-on reset circuit. During power-up, the voltage outputs rise less than 10mV above zero-scale; and after power-up, they stay at zero-scale until a valid write and update take place.
Applications
- Mobile Communications
- Process Control and Industrial Automation
- Instrumentation
- Automatic Test Equipment
Documentation
Data Sheet 1
Reliability Data 1
User Guide 1
Product Selector Card 3
ADI has always placed the highest emphasis on delivering products that meet the maximum levels of quality and reliability. We achieve this by incorporating quality and reliability checks in every scope of product and process design, and in the manufacturing process as well. "Zero defects" for shipped products is always our goal. View our quality and reliability program and certifications for more information.
| Part Model | Pin/Package Drawing | Documentation | CAD Symbols, Footprints, and 3D Models |
|---|---|---|---|
| LTC2600CGN#PBF | 16-Lead SSOP (Narrow 0.15 Inch) | ||
| LTC2600CGN#TRPBF | 16-Lead SSOP (Narrow 0.15 Inch) | ||
| LTC2600CUFD#PBF | 20-Lead QFN (4mm x 5mm x 0.75mm w/ EP) | ||
| LTC2600CUFD#TRPBF | 20-Lead QFN (4mm x 5mm x 0.75mm w/ EP) | ||
| LTC2600IGN#PBF | 16-Lead SSOP (Narrow 0.15 Inch) | ||
| LTC2600IGN#TRPBF | 16-Lead SSOP (Narrow 0.15 Inch) | ||
| LTC2600IUFD#PBF | 20-Lead QFN (4mm x 5mm x 0.75mm w/ EP) | ||
| LTC2600IUFD#TRPBF | 20-Lead QFN (4mm x 5mm x 0.75mm w/ EP) |
| Part Models | Product Lifecycle | PCN |
|---|---|---|
|
Oct 3, 2024 - 24_0235 (QSOP/SSOP PKG) Migrating Bottom Trace Code Marking to Top Side Laser Marking |
||
| LTC2600CGN#PBF | PRODUCTION | |
| LTC2600CGN#TRPBF | PRODUCTION | |
| LTC2600IGN#PBF | PRODUCTION | |
| LTC2600IGN#TRPBF | PRODUCTION | |
|
Oct 11, 2022 - 22_0235 Epoxy Change from Henkel 8290 to 8290A for GN Package |
||
| LTC2600CGN#PBF | PRODUCTION | |
| LTC2600CGN#TRPBF | PRODUCTION | |
| LTC2600IGN#PBF | PRODUCTION | |
| LTC2600IGN#TRPBF | PRODUCTION | |
|
Apr 6, 2022 - 22_0066 Laser Top Mark for 16QSOP Assembled in ADPG [PNG] |
||
| LTC2600CGN#PBF | PRODUCTION | |
| LTC2600CGN#TRPBF | PRODUCTION | |
| LTC2600IGN#PBF | PRODUCTION | |
| LTC2600IGN#TRPBF | PRODUCTION | |
This is the most up-to-date revision of the Data Sheet.
Software Resources
Can't find the software or driver you need?
Request a Driver/SoftwareHardware Ecosystem
| Parts | Product Life Cycle | Description |
|---|---|---|
| Interface Transceivers 1 | ||
| LTM2883 | PRODUCTION | SPI/Digital or I2C μModule Isolator with Adjustable ±12.5V and 5V Regulated Power |
Tools & Simulations
Precision DAC Error Budget Tool
The Precision DAC Error Budget Tool is a web application that calculates the DC Accuracy of precision DAC signal chains. It shows how the static errors accumulate throughout your signal chain to quickly evaluate the design tradeoffs. Calculations include the DC errors introduced by Voltage References, Operation Amplifiers and Precision DACs.
Open ToolLinduino 3
Linduino is Analog Devices’ Arduino compatible system for developing and distributing firmware libraries and example code for our integrated circuits. Each Linduino-supported product includes an example main program, defined in the LTSketchbook/Part Number folder and driver code, defined in the LTSketchbook/libraries folder.
Linduino code repository on GitHub and instructions on how to use the code.