LTC2274

PRODUCTION

16-Bit, 105Msps Serial Output ADC (JESD204)

Viewing:

Overview

  • High Speed Serial Interface (JESD204)
  • Sample Rate: 105Msps
  • 77.7dBFS Noise Floor
  • 100dB SFDR
  • SFDR >82dB at 250MHz (1.5VP-P Input Range)
  • PGA Front End (2.25VP-P or 1.5VP-P Input Range)
  • 700MHz Full Power Bandwidth S/H
  • Optional Internal Dither
  • Single 3.3V Supply
  • Power Dissipation: 1300mW
  • Clock Duty Cycle Stabilizer
  • Pin Compatible Family
    • 105Msps: LTC2274
    • 80Msps: LTC2273
    • 65Msps: LTC2272
  • 40-Pin 6mm × 6mm QFN Package

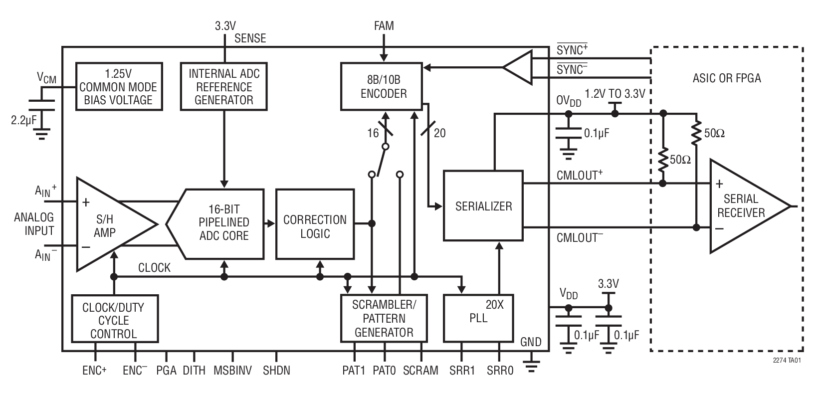
The LTC2274 is a 105Msps, 16-bit A/D converter with a high speed serial interface. It is designed for digitizing high frequency, wide dynamic range signals with an input bandwidth of 700MHz. The input range of the ADC can be optimized using the PGA front end. The output data is serialized according to the JEDEC Serial Interface for Data Converters specification (JESD204).

The LTC2274 is perfect for demanding applications where it is desirable to isolate the sensitive analog circuits from the noisy digital logic. The AC performance includes a 77.7dB Noise Floor and 100dB spurious free dynamic range (SFDR). Ultra low internal jitter of 80fs RMS allows undersampling of high input frequencies with excellent noise performance. Maximum DC specs include ±4.5LSB INL and ±1LSB DNL (no missing codes) over temperature.

The encode clock inputs, ENC+ and ENC, may be driven differentially or single-ended with a sine wave, PECL, LVDS, TTL or CMOS inputs. A clock duty cycle stabilizer allows high performance at full speed with a wide range of clock duty cycles.

Applications

  • Telecommunications
  • Receivers
  • Cellular Base Stations
  • Spectrum Analysis
  • Imaging Systems
  • ATE

LTC2274
16-Bit, 105Msps Serial Output ADC (JESD204)
128k Point FFT, fIN = 4.93MHz,  –1dBFS, PGA = 0 Product Package 1
Add to myAnalog

Add product to the Products section of myAnalog (to receive notifications), to an existing project or to a new project.

Create New Project
Ask a Question

Documentation

Data Sheet

This is the most up-to-date revision of the Data Sheet.

Learn More
Add to myAnalog

Add media to the Resources section of myAnalog, to an existing project or to a new project.

Create New Project

Software Resources

Evaluation Software 1

LinearLab Tools

A collection of Matlab and Python programs that provide direct access to Linear Technology’s data converter evaluation boards.


Hardware Ecosystem

Parts Product Life Cycle Description
Phase-Locked Loop (PLL) Synthesizers 1
LTC6946 LAST TIME BUY Ultralow Noise and Spurious 0.37GHz to 6.39GHz Integer-N Synthesizer with Integrated VCO
Modal heading
Add to myAnalog

Add product to the Products section of myAnalog (to receive notifications), to an existing project or to a new project.

Create New Project

Evaluation Kits

eval board
DC1151A-D

LTC2274CUJ | 16-bit, 105Msps Serial ADC, 70MHz < AIN < 140MHz, Requires DC890B

Product Details

DC1151A-D: Demo Board for LTC2274 16-Bit, 105Msps Serial Output ADC (JESD204)

eval board
DC1151A-C

LTC2274CUJ | 16-Bit, 105Msps Serial ADC, 1MHz < AIN < 70MHz, Requires DC890B

Product Details

DC1151A-C: Demo Board for LTC2274 16-Bit, 105Msps Serial Output ADC (JESD204)

DC1151A-D
LTC2274CUJ | 16-bit, 105Msps Serial ADC, 70MHz < AIN < 140MHz, Requires DC890B
DC1151A-C - Schematic
DC1151A-C
LTC2274CUJ | 16-Bit, 105Msps Serial ADC, 1MHz < AIN < 70MHz, Requires DC890B
DC1151A-C - Schematic

Latest Discussions

Recently Viewed