LTC1558

NOT RECOMMENDED FOR NEW DESIGNS

Backup Battery Controller with Programmable Output

Viewing:

Overview

  • Not Recommended For New Designs. Contact Analog Devices for Potential Replacement.
  • Complete Battery Backup System in an SO-8, 16-Pin GN or SO Package
  • Generates Adjustable Backup Voltage from a Single 1.2V NiCd Button Cell
  • Automatic Main Supply to Backup Switching
  • Minimum 100mW Output Power
  • Automatic Fast Recharge of NiCd Battery
  • Programmable NiCd Trickle Charge Current
  • Smart NiCd Charger Minimizes Recharge Time and Maximizes System Efficiency After Backup
  • On-Chip Power-On Reset
  • Pushbutton Reset Input
  • Reset Assertion Guaranteed at VCC = 1V
  • Short-Circuit Protection
  • Thermal Limiting

Not Recommended For New Designs. Contact Analog Devices for Potential Replacement.

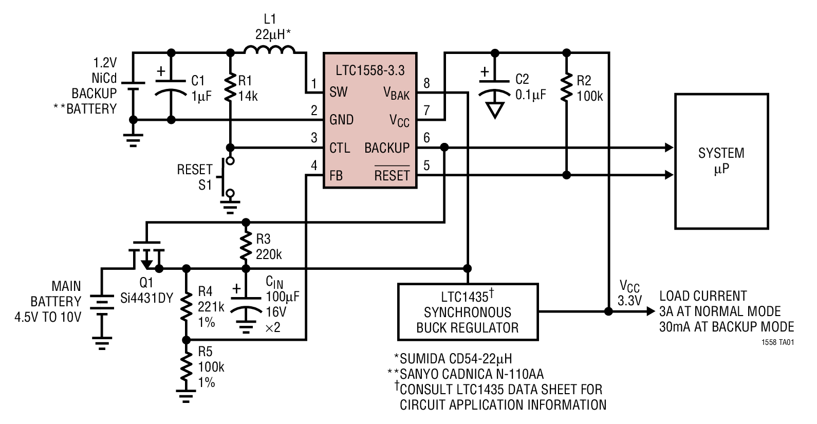
The LTC1558 is a backup battery controller that provides all the functions necessary to implement a backup power supply using a single NiCd cell. It includes a 1.2V boost converter, an intelligent 2-stage battery charger, automatic backup switching and a microprocessor reset generator. The boost converter uses a synchronous switching architecture to achieve a typical efficiency of 70%, ensuring maximum backup lifetime from a small NiCd cell.

The on-chip NiCd charger uses an internal gas gauge to minimize fast recharge time and prevent overcharging of the backup cell. The LTC1558 also provides a user programmable trickle charge current to compensate for self discharge losses in the backup cell.

The LTC1558’s automatic backup switching architecture requires minimum intervention from the host system and provides feedback to the host to minimize system loading in the backup state. Its internal VCC fault detector and reset generator eliminate the need for a separate microprocessor supervisory chip in most applications.

The LTC1558 is available in an SO-8, 16-lead GN or SO package.

Applications

  • Notebook Computers
  • Palmtop Computers/PDAs
  • Portable Instruments
  • Battery-Powered Systems

LTC1558
Backup Battery Controller with Programmable Output
Backup Time vs 3.3V Output Load Current Product Package 1 Product Package 2
Add to myAnalog

Add product to the Products section of myAnalog (to receive notifications), to an existing project or to a new project.

Create New Project
Ask a Question

Documentation

Data Sheet

This is the most up-to-date revision of the Data Sheet.

Learn More
Add to myAnalog

Add media to the Resources section of myAnalog, to an existing project or to a new project.

Create New Project

Software Resources

Can't find the software or driver you need?

Request a Driver/Software

Hardware Ecosystem

Parts Product Life Cycle Description
LT1579 PRODUCTION 300mA Dual Input Smart Battery Backup Regulator
LTC4110 PRODUCTION Battery Backup System Manager
Modal heading
Add to myAnalog

Add product to the Products section of myAnalog (to receive notifications), to an existing project or to a new project.

Create New Project

Latest Discussions

No discussions on LTC1558 yet. Have something to say?

Start a Discussion on EngineerZone®

Recently Viewed