LTC1535

PRODUCTION

Isolated RS485 Transceiver

Viewing:

Overview

  • UL Rated Isolated RS485: 2500VRMS
    •  UL Recognized File #E151738
  • Eliminates Ground Loops
  • 250kBd Maximum Data Rate
  • Self-Powered with 420kHz Converter
  • Half- or Full-Duplex
  • Fail-Safe Output High for Open or Shorted Receiver Inputs
  • Short-Circuit Current Limit
  • Slow Slew Rate Control
  • 68kΩ Input Impedance Allows Up to 128 Nodes
  • Thermal Shutdown
  • 8kV ESD Protection On Driver Outputs and Receiver Inputs
  • Available in 28-Lead SW Package

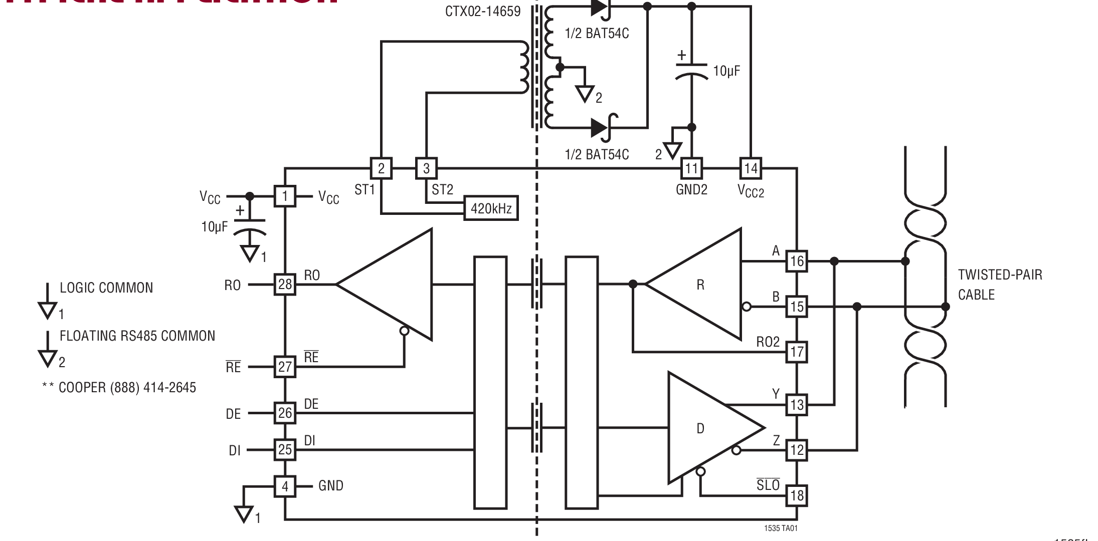
The LTC1535 is an isolated RS485 full-duplex differential line transceiver. Isolated RS485 is ideal for systems where the ground loop is broken to allow for much larger common mode voltage ranges. An internal capacitive isolation barrier provides 2500VRMS of isolation between the line transceiver and the logic level interface. The powered side contains a 420kHz push-pull converter to power the isolated RS485 transceiver. Internal full-duplex communication occurs through the capacitive isolation barrier. The transceiver meets RS485 and RS422 requirements.

The driver and receiver feature three-state outputs, with the driver maintaining high impedance over the entire common mode range. The drivers have short-circuit current limits in both directions and a slow slew rate select to minimize EMI or reflections. The 68kΩ receiver input allows up to 128 node connections. A fail-safe feature defaults to a high output state when the receiver inputs are open or shorted.

Applications

  • Isolated RS485 Receiver/Driver
  • RS485 with Large Common Mode Voltage
  • Breaking RS485 Ground Loops
  • Multiple Unterminated Line Taps

LTC1535
Isolated RS485 Transceiver
Product Package 1
Add to myAnalog

Add product to the Products section of myAnalog (to receive notifications), to an existing project or to a new project.

Create New Project
Ask a Question

Documentation

Data Sheet 1

Reliability Data 1

User Guide 2

Design Note 1

Technical Articles 1

Safety and Regulatory Compliance 1

Data Sheet

This is the most up-to-date revision of the Data Sheet.

Learn More
Add to myAnalog

Add media to the Resources section of myAnalog, to an existing project or to a new project.

Create New Project

Hardware Ecosystem

Parts Product Life Cycle Description
Interface Transceivers & Isolators 2
LTM2881 PRODUCTION Complete Isolated RS485/RS422 μModule Transceiver + Power
LTM2885 PRODUCTION 6500VRMS Isolated RS485/RS422 μModule Transceiver + Power
Modal heading
Add to myAnalog

Add product to the Products section of myAnalog (to receive notifications), to an existing project or to a new project.

Create New Project

Evaluation Kits

DC241C

LTC1535 | Full Duplex, Isolated RS485 Transceiver with Slew Limiting

Product Details

Demonstration circuit 241C showcases the LTC1535 isolated RS485 transceiver. The LTC1535 features 2,500V isolation; the “left-half” of the chip contains familiar RS485 logic functions and an isolated switching converter, and the “right-half” contains the RS485 transceiver. Both sides include a communications section to send data back and forth across the internal capacitive isolation barrier. The LTC1535 allows the user to break ground loops that cause problems in large systems, and it can also handle high common mode swings relative to ground without loss of data.

Isolation Considerations

The board, as constructed, is designed for 500V isolation, limited by the CTX02-14659 transformer. A full 3750V UL approvable transformer is also available from Coiltronics as CTX02-14608. Note that the LTC1535 meets only a 2,500V test. See the LTC1535 data sheet for additional information an other transformer options.

Logic Interface

The left-half of DC241C contains the logic interface sections. Large terminals are provided for +5V and logic ground (VCC1 and GND1). The input current is approximately 94mA. The smaller terminals connect to RO (receiver output), RE (receiver enable), DE (driver enable), and DI (driver input). The terminals are arranged to match the LTC485 industry-standard pinout.

RS485 Interface

The right-hand side contains the isolated RS485 section. The chip is designed for full duplex operation. So the receiver input A-B and driver output Y-Z are brought out to small terminals. The receiver also has a local output RO2. Larger terminals VCC2 and GND2 are powered from the transformer, and require no external power. They are included for the purpose of monitoring the isolated converter output.

Other DC241C Features

Both sides have green LEDs (D1, D3) for monitoring the presence of power. A 3.3k series resistor makes for dim viewing, but conserves current. For accurate power supply current measurement disable the LEDs with JP1 and JP3.

120Ω, 1/4W terminations are included. They are selected with jumpers JP4 (receiver) and JP5 (driver). Half-duplex operation is simplified by S1, which simply shorts A to Y and B to Z. Half to the left, full to the right. The driver slew rate is controlled by JP2; slow left and fast right.

Terminal block J1 is the fastest way to graft DC241C into a system. J1 requires a 2mm screw driver (Xcelite® P3321 recommended). Xcelite R181 won’t fit no matter how hard you push.

Design files for this circuit board are available.

eval board
DC241B

LTC1535CSW | Isolated RS485

Product Details

Demonstration circuit 241C showcases the LTC1535 isolated RS485 transceiver. The LTC1535 features 2,500V isolation; the “left-half” of the chip contains familiar RS485 logic functions and an isolated switching converter, and the “right-half” contains the RS485 transceiver. Both sides include a communications section to send data back and forth across the internal capacitive isolation barrier.

DC241C
LTC1535 | Full Duplex, Isolated RS485 Transceiver with Slew Limiting
DC241B
LTC1535CSW | Isolated RS485
DC241B Demo Board DC241B Demo Board DC241B Demo Board DC241B Demo Board DC241B - Schematic

Latest Discussions

Recently Viewed