LTC1421

PRODUCTION

Hot Swap Controller

Viewing:

Overview

  • Allows Safe Board Insertion and Removal from a Live Backplane
  • System Reset and Power Good Control Outputs
  • Programmable Electronic Circuit Breaker
  • User Programmable Supply Voltage Power-Up Rate
  • High Side Driver for Two External N-Channels
  • Controls Supply Voltages from 3V to 12V
  • Connection Inputs Detect Board Insertion or Removal
  • Undervoltage Lockout
  • Power-On Reset Input

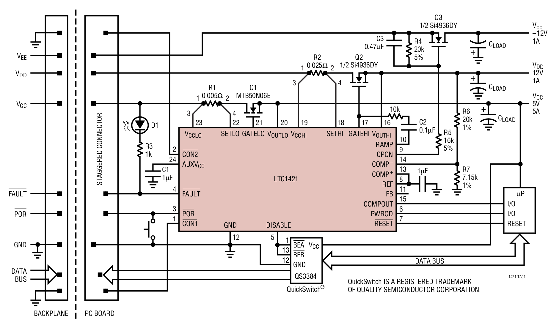
The LTC1421/LTC1421-2.5 are Hot Swap controllers that allow a board to be safely inserted and removed from a live backplane. Using external N-channel pass transistors, the board supply voltages can be ramped up at a programmable rate. Two high side switch drivers control the N-channel gates for supply voltages ranging from 3V to 12V.

A programmable electronic circuit breaker protects against shorts. Warning signals indicate that the circuit breaker has tripped, a power failure has occurred or that the switch drivers are turned off. The reset output can be used to generate a system reset when the power cycles or a fault occurs. The two connect inputs can be used with staggered connector pins to indicate board insertion or removal. The power-on reset input can be used to cycle the board power or clear the circuit breaker.

The trip point of the ground sense comparator is set at 0.1V for LTC1421 and 2.5V for LTC1421-2.5.

The LTC1421/LTC1421-2.5 are available in 24-pin SO and SSOP packages.

Applications

  • Hot Board Insertion
  • Electronic Circuit Breaker

LTC1421
Hot Swap Controller
Product Package 1
Add to myAnalog

Add product to the Products section of myAnalog (to receive notifications), to an existing project or to a new project.

Create New Project
Ask a Question

Documentation

Data Sheet

This is the most up-to-date revision of the Data Sheet.

Learn More
Add to myAnalog

Add media to the Resources section of myAnalog, to an existing project or to a new project.

Create New Project

Software Resources

Can't find the software or driver you need?

Request a Driver/Software

Hardware Ecosystem

Parts Product Life Cycle Description
Protection Switches & Controllers 2
LTC4221 RECOMMENDED FOR NEW DESIGNS Dual Hot Swap Controller/Power Sequencer with Dual Speed, Dual Level Fault Protection
LTC4226 PRODUCTION Wide Operating Range Dual Hot Swap Controller
Modal heading
Add to myAnalog

Add product to the Products section of myAnalog (to receive notifications), to an existing project or to a new project.

Create New Project

Evaluation Kits

DC116A-A

OBSOLETE: LTC1421CSW Demo Board | Two Positive and One Negative Supply Hot Swap Board (Also See DC116A-B)

Product Details

This evaluation board is obsolete and no longer recommended.

DC116A-A
OBSOLETE: LTC1421CSW Demo Board | Two Positive and One Negative Supply Hot Swap Board (Also See DC116A-B)

Latest Discussions

No discussions on LTC1421 yet. Have something to say?

Start a Discussion on EngineerZone®

Recently Viewed