LT1054

PRODUCTION

Switched-Capacitor Voltage Converter with Regulator

Viewing:

Overview

  • Output Current
    • 100mA (LT1054)
    • 125mA (LT1054L)
  • Reference and Error Amplifier for Regulation
  • Low Loss: 1.1V at 100mA
  • Operating Range
    • 3.5V to 15V (LT1054)
    • 3.5V to 7V (LT1054L)
  • External Shutdown
  • External Oscillator Synchronization
  • Can Be Paralleled
  • Pin Compatible with the LTC1044/ICL7660
  • Available in SW16 and SO-8 Packages

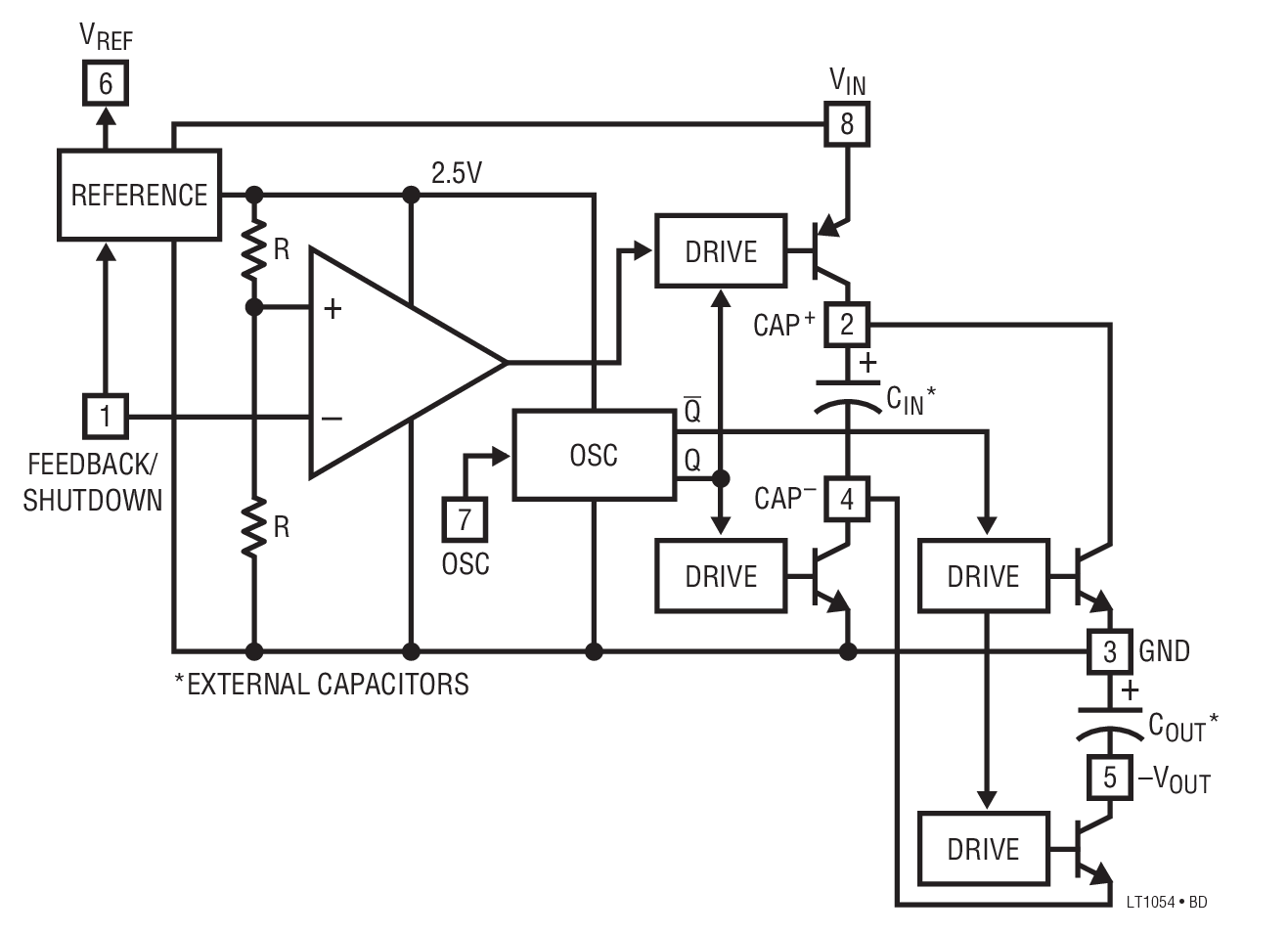
The LT1054 is a monolithic, bipolar, switched-capacitor voltage converter and regulator. The LT1054 provides higher output current than previously available converters with significantly lower voltage losses. An adaptive switch driver scheme optimizes efficiency over a wide range of output currents. Total voltage loss at 100mA output current is typically 1.1V. This holds true over the full supply voltage range of 3.5V to 15V. Quiescent current is typically 2.5mA.

The LT1054 also provides regulation, a feature not previously available in switched-capacitor voltage converters. By adding an external resistive divider a regulated output can be obtained. This output will be regulated against changes in both input voltage and output current. The LT1054 can also be shut down by grounding the feedback pin. Supply current in shutdown is less than 100µA.

The internal oscillator of the LT1054 runs at a nominal frequency of 25kHz. The oscillator pin can be used to adjust the switching frequency or to externally synchronize the LT1054.

The LT1054 is pin compatible with previous converters such the LTC1044/ICL7660.

Applications

  • Voltage Inverter
  • Voltage Regulator
  • Negative Voltage Doubler
  • Positive Voltage Doubler

LT1054
Switched-Capacitor Voltage Converter with Regulator
LT1054/LT1054 Voltage Loss Product Package 1 Product Package 2 Product Package 3
Add to myAnalog

Add product to the Products section of myAnalog (to receive notifications), to an existing project or to a new project.

Create New Project
Ask a Question

Documentation

Learn More
Add to myAnalog

Add media to the Resources section of myAnalog, to an existing project or to a new project.

Create New Project

Software Resources

Can't find the software or driver you need?

Request a Driver/Software

Hardware Ecosystem

Parts Product Life Cycle Description
Charge Pumps 2
LTC3261 RECOMMENDED FOR NEW DESIGNS High Voltage, Low Quiescent Current Inverting Charge Pump
LTC3260 RECOMMENDED FOR NEW DESIGNS Low Noise Dual Supply Inverting Charge Pump
Modal heading
Add to myAnalog

Add product to the Products section of myAnalog (to receive notifications), to an existing project or to a new project.

Create New Project

Tools & Simulations

LTspice 1


Models for the following parts are available in LTspice:

  • LT1054
  • LT1054L
LTspice

LTspice® is a powerful, fast and free simulation software, schematic capture and waveform viewer with enhancements and models for improving the simulation of analog circuits.


Evaluation Kits

eval board
ADALM-BUCK-ARDZ

Companion board for Buck Converter Basics Active Learning lab exercise

Features and Benefits

  • Allows all of the experiments from the Buck Converter Basics lab exercise to be performed without having to build the circuit on a breadboard.
  • Illustrates important concepts related to buck regulators
    • Inductor Ripple Current vs. inductance
    • Output ripple vs. output capacitance
    • Open-loop vs. closed loop operation
  • Compatible with Arduino Uno for demonstrating closed-loop operation and duty cycle vs. voltage relationships.

Product Details

The Buck Converter Basics Active Learning lab exercise demonstrates key concepts related to buck converters, but the circuits can be difficult to assemble with parts from the ADALP2000 parts kit. The ADALM-BUCK-ARDZ board allows all of the experiments from to be performed quickly and easily without having to build and debug the circuit on a breadboard.

ADALM-BUCK-ARDZ
Companion board for Buck Converter Basics Active Learning lab exercise
ADALM-BUCK-ARDZ

Latest Discussions

Recently Viewed