HMC7543

RECOMMENDED FOR NEW DESIGNS

71 GHz to 76 GHz, E-Band Power Amplifier With Power Detector

Viewing:

Overview

  • Gain: 21.5 dB typical
  • Output power for 1 dB compression (P1dB): 25 dBm typical
  • Saturated output power (PSAT): 26.5 dBm typical
  • Output third-order intercept (OIP3): 30 dBm typical
  • Input return loss: 12 dB typical
  • Output return loss: 12 dB typical
  • DC supply: 4 V at 450 mA
  • No external matching required
  • Die size: 3.599 mm × 1.999 mm × 0.05 mm

The HMC7543 is an integrated E-band gallium arsenide (GaAs), pseudomorphic (pHEMT), monolithic microwave integrated circuit (MMIC), medium power amplifier with a temperature compensated on-chip power detector that operates from 71 GHz to 76 GHz. The HMC7543 provides 21.5 dB of gain, 25 dBm of output power at 1 dB compression, and 26.5 dBm of saturated output power at 20% power added efficiency (PAE) from a 4 V power supply. The HMC7543 exhibits excellent linearity and is optimized for E-band communications and high capacity wireless backhaul radio systems. The amplifier configuration and high gain make it an excellent candidate for last stage signal amplification before the antenna. All data is taken with the chip in a 50 Ω test fixture connected via a 3 mil wide × 0.5 mil thick × 7 mil long ribbon on each port.

Applications

  • E-band communication systems
  • High capacity wireless backhaul radio systems
  • Test and measurement

HMC7543
71 GHz to 76 GHz, E-Band Power Amplifier With Power Detector
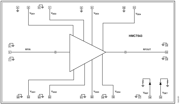
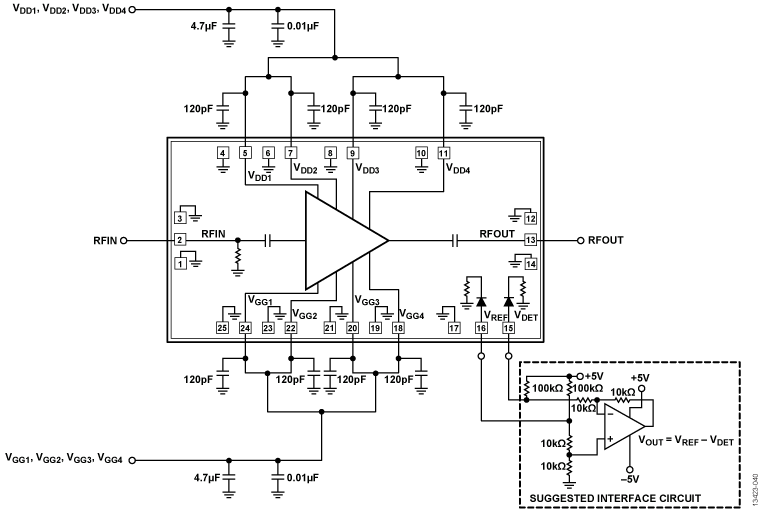
HMC7543 Functional Block Diagram HMC7543 Pin Configuration HMC7543 Circuit Diagram
Add to myAnalog

Add product to the Products section of myAnalog (to receive notifications), to an existing project or to a new project.

Create New Project
Ask a Question

Documentation

Learn More
Add to myAnalog

Add media to the Resources section of myAnalog, to an existing project or to a new project.

Create New Project

Software Resources

Can't find the software or driver you need?

Request a Driver/Software

Tools & Simulations

Sys-Parameter Models for Keysight Genesys

Sys-Parameter models contain behavioral parameters, such as P1dB, IP3, gain, noise figure and return loss, which describe nonlinear and linear characteristics of a device.

Open Tool

ADIsimRF

ADIsimRF is an easy-to-use RF signal chain calculator. Cascaded gain, noise, distortion and power consumption can be calculated, plotted and exported for signal chains with up to 50 stages. ADIsimRF also includes an extensive data base of device models for ADI’s RF and mixed signal components.

Open Tool

Latest Discussions

Recently Viewed