HMC570-Die

PRODUCTION

GaAs MMIC I/Q Receiver Chip, 17 - 21 GHz

Viewing:

Overview

  • Conversion Gain: 10 dB
  • Image Rejection: 17 dB
  • 2 LO to RF Isolation: 35 dB
  • Noise Figure: 3 dB
  • Input IP3: +3 dBm
  • Die Size: 2.33 × 2.73 x 0.10mm

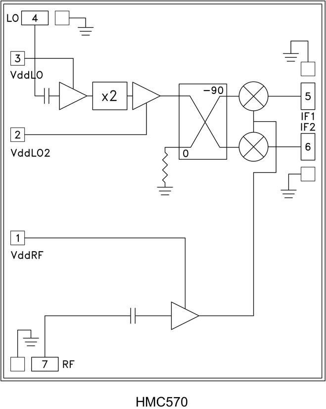
The HMC570 is a compact GaAs MMIC I/Q downconverter chip which provides a small signal conversion gain of 10 dB with a noise figure of 3 dB and 17 dB of image rejection across the frequency band. The device utilizes an LNA followed by an image reject mixer which is driven by an active x2 multiplier. The image reject mixer eliminates the need for a filter following the LNA, and removes thermal noise at the image frequency.

I and Q mixer outputs are provided and an external 90° hybrid is needed to select the required sideband. All data shown below is taken with the chip mounted in a 50 Ohm test fixture and includes the effects of 1 mil diameter x 20 mil length bond wires on each port. This product is a much smaller alternative to hybrid style image reject mixer downconverter assemblies.

APPLICATIONS

  • Point-to-Point
  • Point-to-Multi-Point Radio
  • Military Radar, EW & ELINT
  • Satellite Communications

HMC570-Die
GaAs MMIC I/Q Receiver Chip, 17 - 21 GHz
HMC570 Functional Block Diagram
Add to myAnalog

Add product to the Products section of myAnalog (to receive notifications), to an existing project or to a new project.

Create New Project
Ask a Question

Documentation

Data Sheet 1

Data Sheet

This is the most up-to-date revision of the Data Sheet.

Learn More
Add to myAnalog

Add media to the Resources section of myAnalog, to an existing project or to a new project.

Create New Project

Software Resources

Can't find the software or driver you need?

Request a Driver/Software

Tools & Simulations

ADIsimRF

ADIsimRF is an easy-to-use RF signal chain calculator. Cascaded gain, noise, distortion and power consumption can be calculated, plotted and exported for signal chains with up to 50 stages. ADIsimRF also includes an extensive data base of device models for ADI’s RF and mixed signal components.

Open Tool

Latest Discussions

No discussions on HMC570-DIE yet. Have something to say?

Start a Discussion on EngineerZone®

Recently Viewed