Quantic X-Microwave

Analog Devices RF and microwave components are available as drop-in X-MWblocks®
from Quantic X-Microwave.

Get the X-MWblock® drop-in module for this part.

HMC553ALC3B

PRODUCTION

6 GHz to 14 GHz, GaAs, MMIC, Double-Balanced Mixer

Viewing:

Overview

  • Passive: no dc bias required
  • Conversion loss: 7 dB typical at 6 GHz to 11 GHz
  • Input IP3: 18 dBm typical at 6 GHz to 11 GHz
  • LO to RF isolation: 36 dB typical
  • Wide IF bandwidth: dc to 5 GHz
  • RoHS compliant, 12-terminal, 2.90 mm × 2.90 mm LCC package

The HMC553ALC3B is a general-purpose, double-balanced, gallium arsenide (GaAs), monolithic microwave integrated circuit (MMIC) mixer housed in a leadless Pb-free, RoHS compliant LCC package. The HMC553ALC3B can be used as an upconverter or downconverter between 6 GHz and 14 GHz. This mixer requires no external components or matching circuitry.

The HMC553ALC3B provides local oscillator (LO) to radio frequency (RF) and LO to intermediate frequency (IF) suppression due to optimized balun structures. The mixer operates with LO drive levels from 9 dBm to 15 dBm. The HMC553ALC3B eliminates the need for wire bonding, allowing use of surfacemount manufacturing techniques.

Applications

  • Microwave and very small aperture terminal (VSAT) radios
  • Test equipment
  • Point to point radios
  • Military electronic warfare (EW); electronic countermeasure (ECM); and command, control, communications and intelligence (C3I)

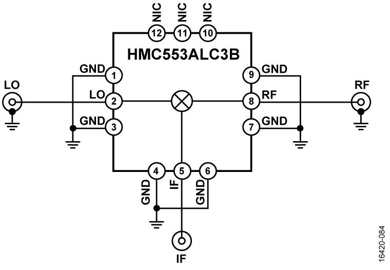
HMC553ALC3B
6 GHz to 14 GHz, GaAs, MMIC, Double-Balanced Mixer
HMC553ALC3B Functional Block Diagram HMC553ALC3B Pin Configuration HMC553ALC3B Circuit Diagram
Add to myAnalog

Add product to the Products section of myAnalog (to receive notifications), to an existing project or to a new project.

Create New Project
Ask a Question

Documentation

Learn More
Add to myAnalog

Add media to the Resources section of myAnalog, to an existing project or to a new project.

Create New Project

Software Resources

Can't find the software or driver you need?

Request a Driver/Software

Tools & Simulations

ADIsimRF

ADIsimRF is an easy-to-use RF signal chain calculator. Cascaded gain, noise, distortion and power consumption can be calculated, plotted and exported for signal chains with up to 50 stages. ADIsimRF also includes an extensive data base of device models for ADI’s RF and mixed signal components.

Open Tool

S-Parameter 1


Evaluation Kits

EVAL-HMC553ALC3B
HMC553ALC3B Evaluation Board

Latest Discussions

Recently Viewed