DS4432
PRODUCTIONDual-Channel, I²C Adjustable Sink/Source Current DAC
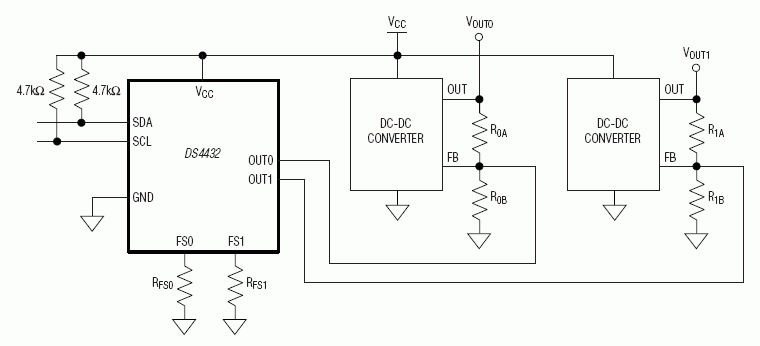
Inexpensive Power-Supply Margining Made Easy
- Part Models
- 2
- 1ku List Price
- Starting From $0.93
Overview
- Two Current DACs
- Full-Scale Current 50µA to 200µA
- Full-Scale Range for Each DAC Determined by External Resistors
- 127 Settings Each for Sink and Source Modes
- I²C-Compatible Serial Interface
- Low Cost
- Small Package (8-Pin µSOP)
- -40°C to +85°C Temperature Range
- 2.7V to 5.5V Operating Range
The DS4432 contains two I²C programmable current DACs that are each capable of sinking and sourcing current up to 200µA. Each DAC output has 127 sink and 127 source settings that are programmed using the I²C interface. The current DAC outputs power up in a high-impedance state.
Applications
- Adjustable Current Sink or Source
- Power-Supply Adjustment
- Power-Supply Margining
Documentation
Data Sheet 1
Design Note 1
3rd Party Solutions 1
ADI has always placed the highest emphasis on delivering products that meet the maximum levels of quality and reliability. We achieve this by incorporating quality and reliability checks in every scope of product and process design, and in the manufacturing process as well. "Zero defects" for shipped products is always our goal. View our quality and reliability program and certifications for more information.
| Part Model | Pin/Package Drawing | Documentation | CAD Symbols, Footprints, and 3D Models |
|---|---|---|---|
| DS4432U+ | Micro-MAX, Thin Shrink Small-Outline | ||
| DS4432U+T&R | Micro-MAX, Thin Shrink Small-Outline |
This is the most up-to-date revision of the Data Sheet.
Software Resources
Can't find the software or driver you need?
Request a Driver/SoftwareHardware Ecosystem
| Parts | Product Life Cycle | Description |
|---|---|---|
| Digital to Analog Converters (DACs) 6 | ||
| DS4426 | Obsolete | Quad-Channel, I²C-Margining IDACs with Three Channels of Power-Supply Tracking |
| DS4412 | PRODUCTION | Dual-Channel, I²C Adjustable Sink/Source Current DAC |
| DS4422 | PRODUCTION | Two-/Four-Channel, I²C, 7-Bit Sink/Source Current DAC |
| DS4424 | PRODUCTION | Two-/Four-Channel, I²C, 7-Bit Sink/Source Current DAC |
| DS4404 | PRODUCTION | Two/Four-Channel, I²C Adjustable Current DAC |
| DS4402 | PRODUCTION | Two/Four-Channel, I²C Adjustable Current DAC |
Tools & Simulations
LTspice
Models for the following parts are available in LTspice:
- DS4432
IBIS Model 1
LTspice® is a powerful, fast and free simulation software, schematic capture and waveform viewer with enhancements and models for improving the simulation of analog circuits.