ADXRS613

PRE-RELEASE

± 150 deg/sec Angular Rate Sensor

Viewing:

Overview

  • Complete rate gyrosocpe on a single chip
  • Z-axis (yaw rate) response
  • High vibration rejection over wide frequency
  • 2000g powered shock survivability
  • Ratiometric to referenced supply
  • 5 V single-supply operation
  • 105°C operation
  • Self-test on digital command
  • Ultrasmall and light (<0.15cc, <0.5 gram)
  • Temperature sensor output
  • RoHS Compliant

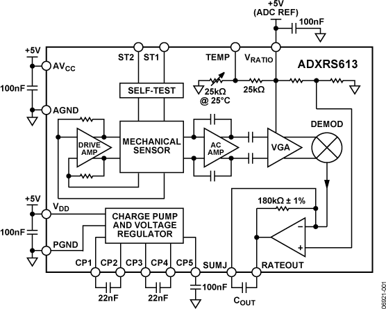
The ADXRS613 is a complete angular rate sensor (gyroscope) that uses the Analog Devices, Inc. surface-micromachining process to create a functionally complete and low cost angular rate sensor integrated with all required electronics on one chip. The manufacturing technique for this device is the same high volume BiMOS process used for high reliability automotive airbag accelerometers.

The output signal, RATEOUT (1B, 2A), is a voltage proportional to the angular rate about the axis that is normal to the top surface of the package. The output is ratiometric with respect to a provided reference supply. A single external resistor between SUMJ and RATEOUT can be used to lower the scale factor. An external capacitor sets the bandwidth. Other external capacitors are required for operation.

A temperature output is provided for compensation techniques. Two digital self-test inputs electromechanically excite the sensor to test proper operation of both the sensor and the signal conditioning circuits. The ADXRS613 is available in a 7 mm × 7 mm × 3 mm BGA chip scale package.

ADXRS613
± 150 deg/sec Angular Rate Sensor
ADXRS613-fbl
Add to myAnalog

Add product to the Products section of myAnalog (to receive notifications), to an existing project or to a new project.

Create New Project
Ask a Question

Documentation

Learn More
Add to myAnalog

Add media to the Resources section of myAnalog, to an existing project or to a new project.

Create New Project

Software Resources

Can't find the software or driver you need?

Request a Driver/Software

Latest Discussions

No discussions on ADXRS613 yet. Have something to say?

Start a Discussion on EngineerZone®

Recently Viewed