ADP3303

NOT RECOMMENDED FOR NEW DESIGNS

High Accuracy anyCAP™ 200 mA Low Dropout Linear Regulator

Viewing:

Overview

  • High accuracy over line and load ±0.8% at +25°C, ±1.4% over temperature
  • Ultralow dropout voltage: 180 mV (typical) at 200 mA
  • Requires only CO = 0.47 μF for stability
  • anyCAP = stable with all types of capacitors (including MLCC)
  • 3.2 V to 12 V supply range
  • Current and thermal limiting
  • Low noise
  • Dropout detector
  • Low shutdown current: < 1 μA
  • Thermally enhanced SOIC_N package
  • Excellent Line and Load Regulation Performance

The ADP3303 is a member of the ADP3300, ADP3301, and ADP3309 family of precision low dropout anyCAP voltage regulators. The ADP3303 stands out from the conventional LDOs with a different architecture, an enhanced process, and a different package. Its patented design requires only a 0.47 μF output capacitor for stability. This device is insensitive to capacitor Equivalent Series Resistance (ESR) and is stable with any good quality capacitor, including ceramic types (MLCC) for space restricted applications. The ADP3303 achieves exceptional accuracy of ±0.8% at room temperature and ±1.4% overall accuracy over temperature, line, and load regulations. The dropout voltage of the ADP3303 is only 180 mV (typical) at 200 mA.

In addition to the architecture and process, the Analog Devices, Inc., proprietary thermally enhanced package (Thermal Coastline) can handle 1 W of power dissipation without external heatsink or large copper surface on the printed circuit board (PCB).

This keeps PCB real estate to a minimum and makes the ADP3303 very attractive for use in portable equipment.

The ADP3303 operates with a wide input voltage range from 3.2 V to 12 V and delivers a load current in excess of 200 mA.

It features an error flag that signals when the device is about to lose regulation or when the short circuit or thermal overload protection is activated. Other features include shutdown and optional noise reduction capabilities. The ADP3300, ADP3301, and ADP3309 anyCAP LDO family offers a wide range of output voltages and output current levels:

ADP3300 (50 mA, SOT-23)
ADP3301 (100 mA) 
ADP3302 (100 mA, Dual Output)

Applications

  • Cellular telephones
  • Notebook, palmtop computers
  • Battery powered systems
  • Portable instruments
  • Post regulator for switching supplies
  • Bar code scanners

ADP3303
High Accuracy anyCAP™ 200 mA Low Dropout Linear Regulator
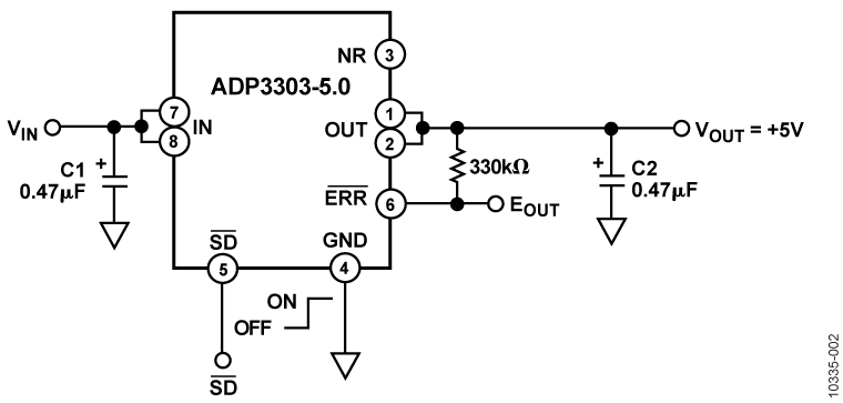
ADP3303 Functional Block Diagram ADP3303 Pin Configuration ADP3303 Circuit Diagram
Add to myAnalog

Add product to the Products section of myAnalog (to receive notifications), to an existing project or to a new project.

Create New Project
Ask a Question

Documentation

Learn More
Add to myAnalog

Add media to the Resources section of myAnalog, to an existing project or to a new project.

Create New Project

Software Resources

Can't find the software or driver you need?

Request a Driver/Software

Hardware Ecosystem

Parts Product Life Cycle Description
ADP7102 RECOMMENDED FOR NEW DESIGNS 20 V, 300 mA, Low Noise, CMOS LDO
Modal heading
Add to myAnalog

Add product to the Products section of myAnalog (to receive notifications), to an existing project or to a new project.

Create New Project

Tools & Simulations

ADI Linear Regulator Design Tool and Parametric Search

Microsoft Excel download tool from ADIsimPower to generate a power supply design complete with a schematic, bill of materials, and performance specifications.

Open Tool

Reference Designs

Weigh Scale System Using the AD7195 with AC Excitation
CN0155 Circuits from the lab

Precision Weigh Scale Design Using a 24-Bit Sigma-Delta ADC with Internal PGA and AC Excitation

Features and Benefits

  • Single supply operated weigh scale system
  • AC excitation drives the bridge
  • Handles fast data rates up to 4.8 kHz
  • Integrated PGA allows for wide array of pressure sensors
  • High precision pressure applications
Weigh Scale System Using the AD7190
CN0102 Circuits from the lab

Precision Weigh Scale Design Using the AD7190 24-Bit Sigma-Delta ADC with Internal PGA

Features and Benefits

  • 24-Bit ADC, handles fast data rates up to 4.8 kHz
  • Integrated PGA allows for wide array of sensors
  • High precision pressure applications
Weigh Scale System Using the AD7780
CN0107 Circuits from the lab

Weigh Scale Design Using the AD7780 24-Bit Sigma-Delta ADC with Internal PGA

Features and Benefits

  • 24-bit Weigh scale application circuit
  • Integrated PGA allows for wide array of weigh scales
  • Low power and low cost
  • Typically used in portable weigh scale applications
Weigh Scale System Using the AD7781
CN0108 Circuits from the lab

Weigh Scale Design Using the AD7781 20-Bit Sigma-Delta ADC with Internal PGA

Features and Benefits

  • 20-bit Weigh scale application circuit
  • Integrated PGA allows for wide array of weigh scales
  • Low power and low cost
  • Typically used in portable weigh scale applications
CN0155
Precision Weigh Scale Design Using a 24-Bit Sigma-Delta ADC with Internal PGA and AC Excitation
Weigh Scale System Using the AD7195 with AC Excitation
CN0102
Precision Weigh Scale Design Using the AD7190 24-Bit Sigma-Delta ADC with Internal PGA
Weigh Scale System Using the AD7190
CN0107
Weigh Scale Design Using the AD7780 24-Bit Sigma-Delta ADC with Internal PGA
Weigh Scale System Using the AD7780
CN0108
Weigh Scale Design Using the AD7781 20-Bit Sigma-Delta ADC with Internal PGA
Weigh Scale System Using the AD7781

Latest Discussions

Recently Viewed