AD5501

Obsolete

12-Bit High Voltage DAC with SPI Interface

Viewing:

Overview

  • Single channel high voltage DAC
  • 12-bit resolution
  • Pin selectable 30 V or 60 V output range
  • Integrated Precision Reference
  • Low power serial interface with readback capability
  • Integrated Temperature Sensor Alarm function
  • Power-On Reset
  • Wide operating temperature: −40°C to +105°C

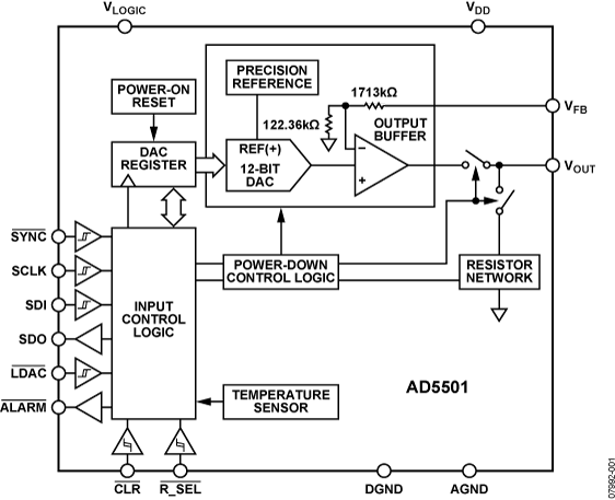
The AD5501 is a single-channel, 12-bit, serial input, digital-to-analog converter (DAC) with an on-chip high voltage output amplifier and an integrated precision reference. The DAC output voltage range is programmable via the range select pin (R_SEL). If R_SEL is held high, the DAC output range is 0 V to 30 V. If R_SEL is held low, the DAC output range is 0 V to 60 V. The on chip output amplifier allows an output swing within the range of AGND + 0.5 V to VDD − 0.5 V.

The AD5501 has a high speed serial interface, which is com-patible with SPI®-, QSPI-, MICROWIRE-, and DSP-interface standards and can handle clock speeds of up to 16.667 MHz.


APPLICATIONS
  • Programmable voltage sources
  • High voltage LED drivers
  • Receiver bias in optical communications
  • AD5501
    12-Bit High Voltage DAC with SPI Interface
    AD5501 Functional Block Diagram AD5501 Pin Configuration
    Add to myAnalog

    Add product to the Products section of myAnalog (to receive notifications), to an existing project or to a new project.

    Create New Project
    Ask a Question

    Documentation

    Learn More
    Add to myAnalog

    Add media to the Resources section of myAnalog, to an existing project or to a new project.

    Create New Project

    Software Resources


    Tools & Simulations

    Precision DAC Error Budget Tool

    The Precision DAC Error Budget Tool is a web application that calculates the DC Accuracy of precision DAC signal chains. It shows how the static errors accumulate throughout your signal chain to quickly evaluate the design tradeoffs. Calculations include the DC errors introduced by Voltage References, Operation Amplifiers and Precision DACs.

    Open Tool

    Evaluation Kits

    EVAL-AD5501

    AD5501 Evaluation Board

    Product Details

    The evaluation board can be used as a standalone board, with control coming from an external DSP or microcontroller, or it can be connected to a PC. Software is provided that can be used to program the registers of the AD5501. Control of the AD5501 is via a USB interface.

    EVAL-AD5501
    AD5501 Evaluation Board

    Latest Discussions

    Recently Viewed