MAX44205

PRE-RELEASE

180MHz, Low-Noise Fully Differential SAR ADC Driver

Industry's best combination of low power, low noise, THD, and gain bandwidth

Viewing:

Overview

  • Low Input Noise to Drive Precision SAR ADCs
    • 3.1nV/√Hz at 1kHz
    • 200nVP-P from 0.1Hz to 10Hz
  • High Speed for DC and AC Applications
    • Gain-Bandwidth Product 400MHz
    • -3dB Gain-Bandwidth Product 180MHz
    • Slew Rate 180V/µs
  • Ultra-Low Distortion Drives AC Inputs to 20-Bit SAR ADCs
    • HD2 = -141dB, HD3 = -146dB at fIN = 10kHz, VOUT,DIFF = 2VP-P
    • HD2 = -106dB, HD3 = -115dB at fIN = 1MHz, VOUT,DIFF = 2VP-P
  • Output Voltage Clamping Pins Enable Low Distortion True Rail-to-Rail ADC Input Operation
  • Wide Supply Range (2.7V to 13.2V) Drives Unipolar or Bipolar (±6.6V) Signals
  • 3.7mA Quiescent Supply Current with Only 6.8µA Shutdown Current
  • 12-Pin, 3mm x 3mm TQFN and 10-Pin µMAX Packages Save Board Space

The MAX44205 is a low-noise, low-distortion fully differential operational amplifier suitable for driving high-speed, high-resolution, 20-/18-/16-bit SAR ADCs, including the MAX11905 ADC family. Featuring a combination of wide 2.7V to 13.2V supply voltage range and wide 400MHz bandwidth, the MAX44205 is suitable for low-power, high-performance data acquisition systems.

The MAX44205 offers a VOCM input to adjust the output common-mode voltage, eliminating the need for a coupling transformer or AC-coupling capacitors. This adjustable output common-mode voltage allows the MAX44205 to match the input common-mode voltage range of the ADC following it. A proprietary output voltage clamping solution ensures that the buffer output does not violate the ADC’s maximum input voltage range, even if the MAX44205’s supply rails are higher than the ADC’s full-scale range. Shutdown mode consumes only 6.8µA and extends battery life in battery-powered applications or reduces average power in systems cycling between shutdown and periodic data readings.

The MAX44205 is available in 12-pin, 3mm x 3mm, TQFN and 10-pin µMAX® packages and is specified for operation over the -40°C to +125°C temperature range. 

Applications

  • Active Filters
  • Fully-Differential Signal Conditioning
  • High-Speed Process Control
  • Medical Imaging
  • Single-Ended to Differential Conversion

MAX44205
180MHz, Low-Noise Fully Differential SAR ADC Driver
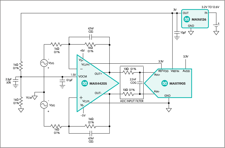
MAX44205: Typical Application Circuit
Add to myAnalog

Add product to the Products section of myAnalog (to receive notifications), to an existing project or to a new project.

Create New Project
Ask a Question

Documentation

Learn More
Add to myAnalog

Add media to the Resources section of myAnalog, to an existing project or to a new project.

Create New Project

Software Resources

Can't find the software or driver you need?

Request a Driver/Software

Tools & Simulations

Latest Discussions

No discussions on MAX44205 yet. Have something to say?

Start a Discussion on EngineerZone®

Recently Viewed