MAX1132
PRODUCTION16-Bit ADC, 200ksps, 5V Single-Supply with Reference
- Part Models
- 2
- 1ku List Price
- Starting From $33.04
Overview
- 200ksps (bipolar) and 150ksps (unipolar) Sampling ADC
- 16-Bits, No Missing Codes
- 1.5 LSB INL Guaranteed
- 85dB (min) SINAD
- +5V Single-Supply Operation
- Low-Power Operation, 7.5mA (Unipolar Mode)
- 2.5µA Shutdown Mode
- Software-Configurable Unipolar and Bipolar Input Ranges
- 0 to +12V and ±12V (MAX1132)
- 0 to +4.096V and ±4.096V (MAX1133)
- Internal or External Reference
 
- Internal or External Clock
- SPI/QSPI/MICROWIRE-Compatible Serial Interface
- Three User-Programmable Logic Outputs
- Small, 20-Pin SSOP Package
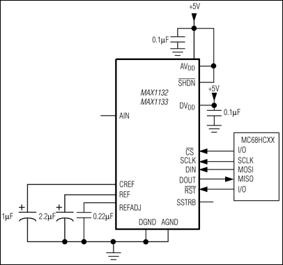
The MAX1132/MAX1133 are 200ksps, 16-bit ADCs. These serially interfaced ADCs connect directly to SPI™, QSPI™, and MICROWIRE™ devices without external logic. They combine an input scaling network, internal track/hold, clock, a +4.096V reference, and three general-purpose digital output pins (for external multiplexer or PGA control) in a 20-pin SSOP package. The excellent dynamic performance (SINAD > 85dB), high-speed (200ksps), and low power (7.5mA) of these ADCs, make them ideal for applications such as industrial process control, instrumentation, and medical applications. The MAX1132 accepts input signals of 0 to +12V (unipolar) or ±12V (bipolar), while the MAX1133 accepts input signals of 0 to +4.096V (unipolar) or ±4.096V (bipolar). Operating from a single +4.75V to +5.25V analog supply and a +4.75V to +5.25V digital supply, power-down modes reduce current consumption to 1mA at 10ksps and further reduce supply current to less than 20µA at slower data rates. A serial strobe output (SSTRB) allows direct connection to the TMS320 family of digital signal processors. The MAX1132/MAX1133 user can select either the internal clock, or an external serial-interface clock for the ADC to perform analog-to-digital conversions.
The MAX1132/MAX1133 feature internal calibration circuitry to correct linearity and offset errors. On-demand calibration allows the user to optimize performance. Three user-programmable logic outputs are provided for the control of an 8-channel mux or a PGA.
Applications
- Data Acquisition
- Industrial I/O Modules
- Industrial Process Controls
- Medical Instruments
- Portable Battery-Powered Equipment
Documentation
Data Sheet 1
Technical Articles 4
ADI has always placed the highest emphasis on delivering products that meet the maximum levels of quality and reliability. We achieve this by incorporating quality and reliability checks in every scope of product and process design, and in the manufacturing process as well. "Zero defects" for shipped products is always our goal. View our quality and reliability program and certifications for more information.
| Part Model | Pin/Package Drawing | Documentation | CAD Symbols, Footprints, and 3D Models | 
|---|---|---|---|
| MAX1132BCAP+ | 20-SSOP-5.3_MM | ||
| MAX1132BEAP+ | 20-SSOP-5.3_MM | 
| Part Models | Product Lifecycle | PCN | 
|---|---|---|
| Mar 13, 2023 - 2361N WAFER FAB | ||
| MAX1132BCAP+ | PRODUCTION | |
| MAX1132BEAP+ | PRODUCTION | |
This is the most up-to-date revision of the Data Sheet.
Software Resources
Can't find the software or driver you need?
Request a Driver/SoftwareHardware Ecosystem
| Parts | Product Life Cycle | Description | 
|---|---|---|
| Analog to Digital Converters (ADCs) 4 | ||
| MAX1135 | PRODUCTION | 16-Bit ADCs, 150ksps, 3.3V Single Supply | 
| MAX1162 | PRODUCTION | 16-Bit, +5V, 200ksps ADC with 10µA Shutdown | 
| MAX11167 | PRODUCTION | 16-Bit, 250ksps, ±5V SAR ADC with Internal Reference in TDFN | 
| MAX11100 | PRODUCTION | 16-Bit, +5V, 200ksps ADC with 10µA Shutdown | 
Evaluation Kits
Latest Discussions
No discussions on MAX1132 yet. Have something to say?
Start a Discussion on EngineerZone®