1.2A Monolithic Buck Regulator Shrinks Supply Size and Cost with Programmable Output Current Limit
1.2A Monolithic Buck Regulator Shrinks Supply Size and Cost with Programmable Output Current Limit
by
Tom Sheehan
2009-03-01
Introduction
Power supplies are often overqualified for their job. This is because power ICs often specify a current limit that is more than twice the rated output current of the device. The power supply components are sized to handle the maximum current that the IC can deliver, even if loads are unlikely to draw that current during normal operation. The components are bigger and more expensive than they need to be.
There is, however, an alternative: set an accurate maximum output current on the supply once the real world load is known. Accurately setting the maximum output current reduces the required current rating of the regulator’s power path components, thus replacing big, expensive components with smaller, less expensive ones. A limit on the regulator’s maximum output limits the maximum power dissipation of both the supply and the load, thus reducing the potential for localized heating. Monitoring and controlling the output current also makes for a robust solution, which is able to withstand harsh overload and short circuit conditions.
The LT3653 and LT3663 are monolithic step-down switching regulators that have an accurate output current limit programmable from 400mA to 1.2A. The LT3663 is a general purpose high voltage step-down regulator while the LT3653 is designed for use with Linear Technology Bat-Track™ enabled battery chargers and power management ICs (PMICs). The maximum input voltages of 30V (LT3653) or 36V (LT3663) with 60V transient ride through capability are well suited to automotive, industrial, distributed supply, and wall transformer applications.
Programmable Output Current Limit
Monolithic switching regulators typically limit the peak switch current to protect the internal switch from being damaged during an overload or short circuit event. The maximum switch peak current limit is typically more than two times the maximum output current rating of the part. While the peak switch current limit prevents overstressing the IC, it does not keep the entire application from overheating during an overload condition. For example, a regulator with an output current rating of 1A is typically capable of providing over 2A at the output. During an output overload condition, the power dissipation of the regulator could more than double, making thermal management more difficult. The LT3653 and LT3663 reduce localized hot spots by controlling the total power dissipation of the application with a programmable, accurate current limit.
Conservative design principles call for power path components that are rated for worst-case currents. In the above example, where a 1A part is capable of delivering 2A, the power path components must be sized for greater than 2A, because during an output short circuit or overload the inductor and diode can conduct up to 2A. In contrast, the PowerPath components in LT3653 and LT3663 applications are sized based on the programmed maximum output current limit. Therefore, an application with a 750mA output current limit requires only 750mA rated components. This allows for smaller, lower cost devices and a smaller overall application footprint.
In early product development, system designers usually don’t know how much current their load will draw. Once they choose a power supply, they are committed. However, with the programmable current limit of the LT3653 and LT3663, once the load has been fully characterized, they can change the output current limit by changing an inexpensive 1% resistor.
The output current limit is implemented by monitoring and controlling the average inductor current. When an overcurrent event occurs, the regulator disables the power switch. This robust solution withstands short circuit and overload conditions throughout the entire input voltage range.
The LT3653 Plays Well with Bat-Track Battery Chargers
The LT3653 is a 1.5MHz constant frequency, current mode control, step-down regulator designed for use with Linear Technology’s Bat-Track-enabled battery charger PowerPath power managers. The LT3653 steps down a high voltage input to power the system load and charge a single-cell Li-ion battery charger.
Minimizing the voltage across a linear battery charger increases efficiency. To accomplish this, a Bat-Track battery charger controls the LT3653’s VC Pin, overriding the error amplifier. In this way, the output voltage of the LT3653 is regulated by the battery charger to a potential slightly above the battery voltage, typically 300mV.
Input overvoltage protection allows the LT3653 to handle 60V input transients. The HVOK pin indicates that the internal bias supplies are present and no faults have occurred (i.e., over-temperature and input overvoltage and undervoltage). The LT3653 includes internal compensation, and an internal boost diode to minimize the number of external components. The LT3653 is available in an 8-lead 2mm × 3mm DFN package with an exposed pad.
Charging a Single Cell Li-Ion Battery from Either a USB or High Voltage Input
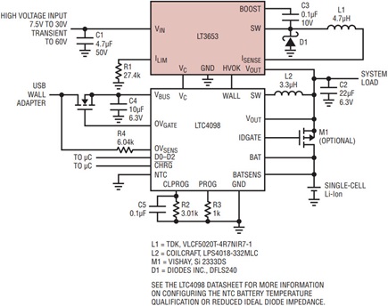
Figure 1 shows a LT3653 and LTC4098 application charging a single cell Li-ion battery from either a USB input or high voltage input. This solution offers a seamless, highly efficient, low part count approach to dual input charging and power path control of a Li-ion battery-powered application. If additional integration is required for more system supplies, the LT3653 can be used in a similar fashion with the LTC3576 PMIC.

Figure 1. Charging a single cell Li-ion battery from either a USB input or high voltage input. This solution offers a seamless, highly efficient, low part count approach to dual input charging and PowerPath™ control of a Li-ion battery-powered application. If additional integration is required for more system supplies, the LT3653 can be used in a similar fashion with the LTC3576 PMIC.
When a high voltage input is applied, the LT3653 HVOK pin signals the LTC4098 that it is capable of delivering power. The LTC4098 takes control of the LT3653’s VC pin and regulates the output voltage to just above the battery voltage. This Bat-Track function optimizes the battery charger efficiency.
When present, the high voltage input supplies the battery charge current and the system load current. If the total current increases beyond the LT3653 programmed current limit, the regulator’s output voltage decreases to reduce charge current as the battery charger enters dropout. If the system load continues to increase, the battery charge current first decreases to zero and then reverses direction to deliver power to the system load, supplementing the LT3653. The transitions between these modes of operation are seamless to the system load. The output current from the LT3653 regulator never exceeds the programmed output current limit.
The LT3663 Directly Accepts 36V Inputs
The LT3663 is a 1.5MHz constant frequency, current mode control, general purpose, monolithic switching regulator suited for automotive batteries, industrial power supplies, distributed supplies, and wall transformers. The LT3663 includes a low current shutdown mode, input overvoltage and undervoltage lockout, and thermal shutdown. The LT3663 is available in 8-lead (2mm × 3mm) DFN package with exposed pad. An 8-lead MSOP package with exposed pad will be available soon.
The LT3663 can also function as a constant current, constant voltage (CC/CV) source to charge a supercapacitor or other energy storage device. The IC operates in constant current mode at the programmed current limit until the capacitor reaches the programmed output voltage. It then operates in a constant voltage mode to maintain that voltage.
Figure 2 shows the LT3663 output current limit at 1.2A. For output currents below 1.2A the regulator is in constant voltage mode. When the output current is increased to 1.2A it goes into constant current mode. The output current is maintained at 1.2A from VOUT nominal down to 0V.

Figure 2. The LT3663 output current limit at 1.2A.
7.5V–36V to 5V Buck Regulator with 1.2A Output Current Limit
Figure 3 shows a LT3663 application producing 5V at 1.2A from an input of 7.5V to 36V. The input is capable of handling 60V transients. Figure 4 shows the circuit efficiency at multiple input voltages.

Figure 3. A LT3663 application producing 5V at 1.2A from an input of 7.5V to 36V. The input is capable of handling 60V transients.

Figure 4. Efficiency of the circuit in Figure 3.
The current limit of the application is set to 1.2A, therefore, the power path components are sized to handle 1.2A maximum. To reduce the application footprint, the LT3663 includes internal compensation and a boost diode. The RUN pin, when low, puts the LT3663 into a low current shutdown mode.
Conclusion
The accurate programmable output current limit of the LT3653 and LT3663 eliminates localized heating from an output overload, reduces the maximum current requirements on the power components, and makes for a robust power supply solutions.