LT3752/LT8311 240W Isolated Forward Converter
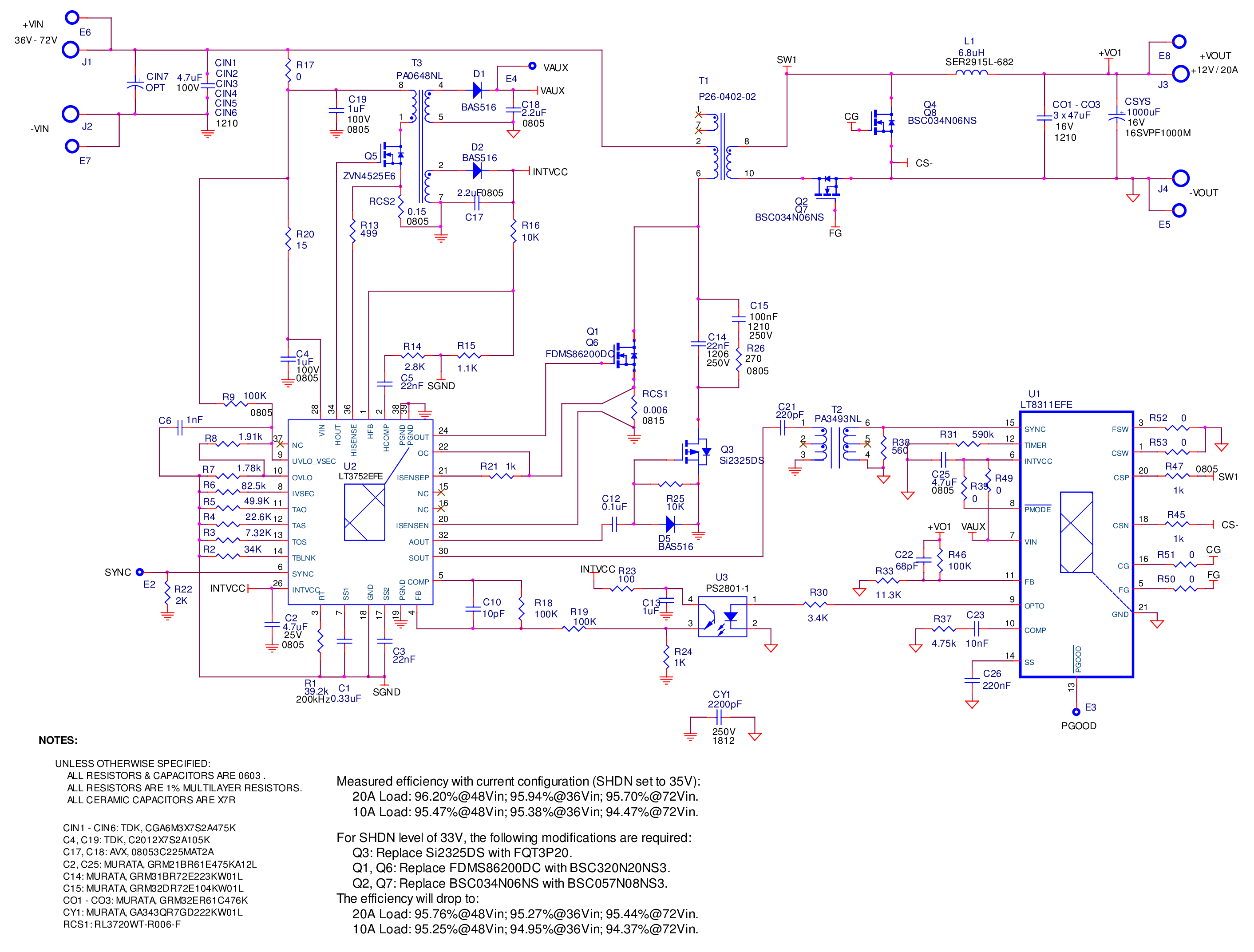
The LT3752 includes a number of programmable features that make it suitable for this application. For instance, programmable delays between various gate signals is used to prevent cross-conduction and to optimize efficiency, and programmable turn-on current spike blanking (adaptive leading edge blanking plus programmable extended blanking) of the main MOSFET greatly improves the converter’s noise immunity. The LT3752 also includes an internal constant frequency flyback controller for generating housekeeping supply that efficiently provides bias for both primary and secondary ICs, eliminating the need to generate bias supplies from auxiliary windings in the main forward transformer.
The LT8311 is used on the secondary side to provide synchronous MOSFET control and output voltage feedback through an opto-coupler. The LT8311 offers a full featured opto-coupler controller, incorporating a 1.5% reference, a transconductance error amplifier and a 10mA opto-driver. Power good monitoring and output soft-start/overshoot control are also included.

240W Isolated Forward Converter

Efficiency vs Load Current

Thermal Image at 48VIN, 12V/20A output, without forced air (bottom side)

Thermal Image at 48VIN, 12V/20A output, without forced air (top side)

Startup at 48VIN, No Load

Startup at 48VIN, Full Load (20A)

10A-20A-10A Load Transient Response at 48V input

4A-20A-4A Load Transient Response at 48V input

Output Voltage Ripple at 48V input, Full Load
The LT3752 are current mode PWM controllers optimized for an active clamp forward converter topology. A DC/DC housekeeping controller is included for improved efficiency and performance. The LT3752 allows operation up to 100V input and the LT3752-1 is optimized for applications with input voltages greater than 100V. A programmable volt-second clamp allows primary switch duty cycles above 50% for high switch, transformer and rectifier utilization. Active clamp control reduces switch voltage stress and increases efficiency. A synchronous output is available for controlling secondary side synchronous rectification.
The LT8311 is used on the secondary side of a forward converter to provide synchronous MOSFET control and output voltage feedback through an opto-coupler. The LT8311’s unique preactive mode allows control of the secondary-side MOSFETs without requiring a traditional pulse transformer for primary- to secondary-side communication. In preactive mode, the output inductor current operates in discontinuous conduction mode (DCM) at light load. If forced continuous mode (FCM) operation is desired at light load, the LT8311 can, alternatively, be used in SYNC mode, where a pulse transformer is required to send synchronous control signals from the primary-side IC to the LT8311.