概览
设计资源
评估硬件
产品型号带"Z"表示符合RoHS标准。评估此电路需要下列选中的电路板
- EVAL-CN0355-PMDZ ($108.28) Low Power, Temperature Compensated Bridge Signal Conditioner and Driver
- EVAL-SDP-CB1Z ($134.00) Eval Control Board
- SDP-PMD-IB1Z ($74.45) PMOD to SDP Interposer Board
器件驱动器
软件(如C代码和/或FPGA代码等)用于与元件的数字接口通信。
AD779x Linux GitHub Driver Source Code
优势和特点
- 电桥信号调理器和驱动器
- 温度补偿
- 低功耗
参考资料
-
CN0355 Software User Guide2018/10/16WIKI
-
CN0355:低功耗、温度补偿式电桥信号调理器和驱动器2015/7/10PDF610 K
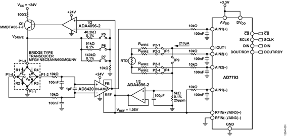
电路描述
图1所示电路基于24位Σ-Δ型ADC AD7793。该ADC有三路差分模拟输入和一个增益范围为单位增益到128的片内低噪声PGA,因此非常适合多个传感器接口。AD7793 的最大功耗仅500 μA,因而适合低功耗应用。它内置一个低噪声、低漂移带隙基准电压源,也可采用外部差分基准电压。 输出数据速率可通过软件在4.17 Hz至470 Hz范围内设置。
AD8420 l是一款低功耗仪表放大器,电源电流最大值为80 μA,可以采用最高36 V的单电源供电,用于消除桥式传感器的共模电压。需要时,它也可为传感器的小差分信号输出提供增益。
ADA4096-2是一款双通道运算放大器,每个放大器的典型电源电流为60 μA,具有最高30 V的宽工作输入电压范围,用于驱动传感器电桥。ADA4096-2 的另一半用作基准电压缓冲器。
有很多种类的压力传感器需要5 V至15 V之间的电压驱动。图1所示电路为桥式传感器提供了一种完整的解决方案,包含四个关键部分:传感器电压驱动、仪表放大器、基准电压缓冲器和ADC。
桥式传感器电压驱动
ADA4096-2 配置为同相放大器,其配置增益由反馈电阻设置,如图2所示。

增益通过配置表1列出的跳线来设置。
| 增益 | R19/R20/R21 RF 反馈 | P5 | P6 | P7 |
| 5.02 | 40.2kΩ | 短路 | 开路 | 开路 |
| 10.1 | 91kΩ | 开路 | 短路 | 开路 |
| 15 | 140kΩ | 开路 | 开路 | 短路 |
传递函数计算如下:

其中, RF 可以是40.2 kΩ、91 kΩ或140 kΩ,R8 = 10 kΩ。
NPN晶体管用于提高驱动桥式传感器所需的电流。 提供给 ADA4096 反相输入端的反馈使得反相输入电压等于同相输入电压,从而确保桥式电路上的 VDRIVE 保持恒定的电压。
晶体管Q1为BJT,最大击穿电压为80 V,25°C时功耗为0.35 W。集电极最大电流为500 mA。
仪表放大器
AD8420 抑制电桥处产生的共模电压,仅放大差分电桥电压,如图3所示。该特性使得AD8420 摆脱了大多数传统仪表放大器架构存在的、共模输入和输出电压之间交互作用导致的多种限制。 该仪表放大器的增益设置为1。

AD8420 的输入端有一个差模噪声滤波器(20 kΩ/1 μF/100 nF),其带宽为7.6 Hz,还有一个共模噪声滤波器(10 kΩ/100 nF),其带宽为150 Hz。 传统仪表放大器架构需要使用低阻抗源驱动基准电压引脚, 基准电压引脚上的任何阻抗都会降低共模抑制比(CMRR)和增益精度。而对于AD8420 架构,基准电压引脚上的电阻对CMRR无影响。AD8420 的传递函数为:

其中:

在−40°C至+85°C温度范围内, AD8420 差分输入电压在内部被二极管限制在±1 V。如果输入电压超过此限值,内部二极管就会开始传导并消耗电流。 电流在内部被限制在保证AD8420安全的值。
基准电压缓冲器
AD7793产生的210 μA激励电流通过5 kΩ电阻,如图4所示。这将产生1.05 V基准电压,然后由ADA4096-2缓冲。 缓冲器的输出驱动AD7793 和 AD8420的基准电压源。该电路是比率式,因此,5 kΩ电阻上的电压变化(由 AD7793产生的210 μA激励电流的5%容差导致)所引起的误差非常小。该缓冲基准电压还驱动放大器以设置桥式传感器的电压驱动(参见图2)。

ADC通道1配置: 桥式传感器
AD7793 的通道1测量AD8420. 外部VREF (1.05 V)用作基准电压,因此,AD7793的输入电压范围是±1.05 V,以+1.05 V共模电压为中心。
ADC通道2配置: 温度传感器
AD7793的第二通道监控电阻温度检测器(RTD)上产生的电压,该RTD由210 μA激励电流驱动,如图5所示。
尽管100 Ω铂RTD十分常见,但也可指定其他电阻(200 Ω、500 Ω、1000 Ω等)和材料(镍、铜、镍铁)。 本应用采用100 Ω DIN 43,760 A类RTD。

图5所示的4线(开尔文)连接可消除RTD引脚电阻效应。 注意:利用链路P3和链路P4,也可以使用2线、3线或4线配置,如表2所示。
| RTD连接 | P3 | P4 |
| 2线 | 短路 | 短路 |
| 3线 | 开路 |
短路 |
| 4线 | 开路 |
开路 |
如果不需要温度补偿,可利用链路P9旁路RTD。
输出编码
任一通道上输入电压的输出代码为:

其中:
AIN = AIN(+) – AIN(−) = AIN(+) – VREF
Gain为PGA增益设置,N = 24。
电源电压要求
为使电路正常工作,电源电压VCC必须大于6 V,以便为桥式传感器提供最低5 V驱动。
系统校准
有多种方法可执行压力传感器温度校准。 本应用采用四点校准程序。 Silicon Microstructures, Inc.(位于美国加利福尼亚州苗必达市)的AN13-01(恒定电压下MEMS压力传感器的主动温度补偿和校准)为校准程序提供了很好的参考。
测试数据与结果
系统噪声
全部数据捕获操作都通过 CN-0355评估软件 实现。
为捕获评估板噪声,进行了两次设置测量。 第一次测量如图6所示,在AD8420 输入短路的条件下进行,因而测量的是AD8420 和 AD7793的峰峰值噪声。进行了1000次采样,获得的代码分布约有100个代码,相当于12.5 μV的峰峰值噪声;或者对于2.1 V的满量程范围,相当于17.36个无噪声位。


第二次测量是利用Honeywell NSCSANN600MGUNV压力计传感器进行,它连接到评估板。 板上安装的该压力传感器未经放大和补偿,电压驱动器设置为10.1 V。此测试有效展示了整个系统产生的噪声,包括传感器噪声,如图7所示。进行了1000次采样,获得的代码分布约有120个代码,相当于15 μV的峰峰值噪声;或者对于2.1 V的满量程范围,相当于17.1个无噪声位。
系统功耗
表3显示了系统的总功耗,不包括压力传感器的功耗。
| 元件 | 功耗(mA) |
| ADA4096-2 | 0.150 |
| AD8420 | 0.080 |
| AD7793 | 0.400 |
| 激励电流(R6) | 0.210 |
| R19和R8电流 | 0.104 |
| 总计 | 0.994 |
Honeywell NSCSANN600MGUNV压力传感器具有大约3 kΩ的阻抗,会使表3所示的总功耗增加大约3.36 mA。
用更低的电流(如10 μA)驱动RTD,同时采用更高的RTD电阻值(如1 kΩ),可进一步降低系统的功耗。
有源元件的误差分析
系统中的有源元件AD8420 和ADA4096-2引起的最大误差及和方根(RSS)误差如表4所示。
| 误差元件 | 误差 | 误差值 | 误差(%FSR) |
| AD8420 ADA4096-2 (1/2, G=10) ADA4096-2 (1/2, G=1) AD7793 (内部基准源) |
偏移 增益 偏移 偏移 偏移 |
250 µV 0.05% 3 mV 300 µV 0.01% |
0.025% 0.050% 0.300% 0.030% 0.010% |
| RSS失调 RSS增益 RSS FSR误差 |
0.060% 0.060% 0.110% |
||
| 最大失调 最大增益 最大FSR误差 |
0.365% 0.050% 0.415% |
总电路精度
对电阻容差导致的总误差的合理近似推算是假设每个关键电阻对总误差贡献都相等。 两个关键电阻是R8和R19、R20、R21中的任一个。 0.1%的最差情况下电阻容差可造成最大值0.2%的总电阻误差。 若假定RSS误差,则总RSS误差为0.1√2 = 0.14%。
电阻误差与表4给出的元件误差相加得到以下结果:
- 失调误差 = 0.365% + 0.1400% = 0.505%
- 增益误差 = 0.050% + 0.1400% = 0.190%
- 满量程误差 = 0.415% + 0.1400% = 0.555%
这些误差使用以下假设:选用计算得到的电阻值,容差是仅有的误差,传感器的电压驱动设置为10.1的增益。 线性度误差是在−500 mV到+500 mV的输入范围测试,采用图10所示的设置。总非线性误差约为0.45%。 非线性主要由AD8420的输入跨导(gm)级引起。
总输出误差(%FSR)通过将实测输出电压与理想输出电压之差除以输出电压的FSR,然后乘以100得出。计算结果如图8所示。

图9显示EVAL-CN0355-PMDZ 评估板的实物照片。 该系统的完整文档位于CN-0355 Design 设计支持包中。

常见变化
其他合适的ADC有 AD7792 和 AD7785。这两款器件具有与AD7793相同的特性组合。不过, AD7792为16位ADC, AD7785 为20位ADC。
AD8237是一款微功耗、零漂移、真正轨到轨仪表放大器,也可用于本电路配置的低电源电压版本。
仪表放大器AD8226 是另一个选择,它能以更高的功耗(约525 μA)实现更好的线性度。
对于需要低噪声和低失调电压的低电源电压范围应用,可以用双通道AD8606 取代ADA4096-2. 双通道AD8606 具有极低失调电压、低输入电压和电流噪声以及宽信号带宽等特性。 它采用ADI公司的DigiTrim®调整专利技术,无需激光调整便可达到出色的精度。
电路评估与测试
本电路采用 EVAL-CN0355-PMDZ 电路板、EVAL-SDP-CB1Z 系统演示平台(SDP)评估板和 SDP-PMD-IB1Z, 一款针对SDP的PMOD转接板)。SDP和 SDP-PMD-IB1Z 板具有120引脚的对接连接器, 可以快速完成设置和电路性能评估。 为了使用SDP-PMD-IB1Z和SDP评估EVAL-CN0355-PMDZ板,通过一个间距为100密尔、面积为25平方密尔的标准直角引脚接头连接器把EVAL-CN0355-PMDZ连接至SDP-PMD-IB1Z。
设备要求
为评估和测试CN-0355电路,需要如下设备:
- 带USB端口的Windows® XP、Windows® Vista(32位)或Windows® 7(32位)PC
- EVAL-CN0355-PMDZ电路评估板
- EVAL-SDP-CB1Z电路评估板
- SDP-PMD-IB1Z转接板
- CN0355评估软件
- 6 V壁式电源适配器或其他电源
- Yokogawa GS200精密电压源
- Agilent E3631A电压源
开始使用
将 CN-0355 评估软件 光盘放入PC,加载评估软件。 打开 我的电脑, 找到包含评估软件光盘的驱动器,打开 Readme 文件。 按照Readme文件中的说明安装和使用评估软件。
设置
CN-0355评估套件包括一张光盘,其中含有自安装软件。该软件兼容Windows XP (SP2)和Vista(32位和64位)。 如果安装文件未自动运行,可以运行光盘中的setup.exe文件。
请先安装评估软件,再将评估板和SDP板连接到PC的USB端口,确保PC能够正确识别评估系统。
- 光盘文件安装完毕后,为SDP-PMD-IB1Z评估板接通电源。 用随附电缆把SDP板(通过连接器A)连接到SDP-PMD-IB1Z评估板,然后连接到用于评估的PC USB端口。 /li>
- 将EVAL-CN0355-PMDZ的12引脚直角公引脚接头连接至SDP-PMD-IB1Z的12引脚直角母引脚接头。
- 运行程序之前,将压力传感器端子和RTD传感器连接至EVAL-CN0355-PMDZ的端子插孔中。
- 在接好并打开所有外设和电源之后,单击图形用户界面上的Run(运行)按钮。当PC成功检测到评估系统时,即可使用评估软件对EVAL-CN0355-PMDZ电路板进行评估。
功能框图
测试设置的功能框图如图10所示。该测试设置必须按图中所示方式连接。

用Agilent E3631A和Yokogawa GS200精密电压源为评估板供电并模拟传感器输出。 Agilent E3631A的通道CH1设置为24 V以充当评估板的VCC电源,另一个通道CH2设置为5 V以产生共模电压。 CH2与Yokogawa GS200串联,如图7所示。Yokogowa通过1.5 kΩ串联电阻连接到评估板的输入端子,该电阻模拟电桥阻抗。 Yokogawa在仪表放大器输入端产生±500 mV(25°C时)差分输入电压,从而模拟传感器输出。用 CN-0355评估软件 捕获来自EVAL-CN0355-PMDZ评估板的数据,得出图8所示的线性度误差,所用设置如图10所示。
有关软件操作的详情,请参见CN-0355软件用户指南.




