概览
优势和特点
- Analog Devices has worked closely with FPGA and processor manufacturers to develop verified power solutions that optimize cost, size and efficiency in high performance applications
- Our reference designs are supported by an intuitive design tool set and IP
- Our team can provide designs for quick prototypes that can speed time to market in the most complex applications
参考资料
-
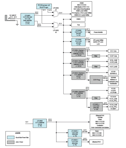
DK-START-5AGXB3N Starter Kit Schematic2014/8/4PDF1M
电路描述
The Altera Arria V GX Starter Kit provides a complete design environment that includes all the hardware and software you need to develop cost-sensitive FPGA applications immediately. The development kit is RoHS compliant.




