概览
参考资料
-
MT-066: 仪表放大器桥接电路误差预算分析2009/2/3PDF225 kB
-
MT-065: 仪表放大器噪声2009/2/3PDF151 kB
-
CN0295:灵活的4 mA至20 mA压力传感器变送器,集成电压或电流驱动2013/5/28PDF242 kB
电路描述
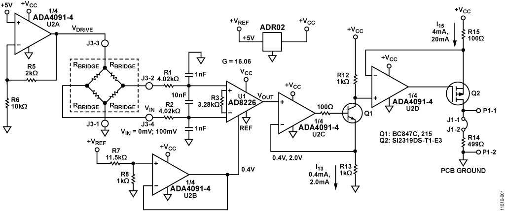
该设计提供完整的4 mA至20 mA发送器压力传感器测量解决方案。有三个重要的电路级:传感器激励驱动、传感器输出放大器和电压-电流转换器。
电路所需总电流(不计电桥驱动电流和输出电流)为5.23 mA(最大值),如表1所示。
| 元件 | 电流 (mA) |
| ADR02 |
0.80 |
| ADA4091-4 |
1.00 |
| AD8226 |
0.43 |
| R5, R6 at 6 V |
0.60 |
| R7, R8 at 5 V |
0.40 |
| R13 at 2 V |
2.00 |
| 总计 |
5.23 |
激励:电压驱动配置
需使用电压驱动或电流驱动,具体取决于所选压力传感器。该电路使用四分之一的ADA4091-4 (U2A),并通过开关S1选择不同配置,支持两种选项之一。图2显示电压驱动配置,S1位置最靠近识别标志(参见CN0295设计支持包中的完整电路布局和原理图:https://www.analog.com/CN0295-DesignSupport。电压驱动通常采用该级的增益(1 + R5/R6)配置为6 V电桥驱动电压。其他驱动电压可通过适当改变电阻比获得:

请注意,电源电压VCC应至少比电桥驱动电压高0.2 V,以便U2A具有足够的裕量。ADA4091-4:


该电路选择运算放大器ADA4091-4,因为它具有低功耗(每个放大器250 μA)、低失调电压(250 μV)以及轨到轨输入输出特性。
因为ADR02的精度(A级:0.1%,B级:0.06%)和低静态电流(0.8 mA)特性,选用ADR02作为5 V基准电压源。

激励:电流驱动配置
通过将S1移动至离开识别标志最远的位置,便可将电路切换至图3所示的电流驱动配置。
在电流驱动模式中,电路配置为R4 = 2.5 kΩ且 IDRIVE= 2 mA。使用下式选择R4值,可获得较低或较高的IDRIVE值。

通过下式可计算驱动电压VDRIVE:

VCC电源需要0.2 V裕量,因此::



电桥输出仪表放大器和失调电路
电桥输出采用带宽为39.6 kHz的共模滤波器(4.02 kΩ、1 nF)以及带宽为1.98 kHz的差模滤波器(8.04 kΩ、10 nF)滤波。
AD8226是理想的仪表放大器选择,因为它具有低增益误差(0.1%,B级)、低失调(G = 16时58 μV,B级;G = 16时112 μV,A级)、出色的增益非线性度(75 ppm = 0.0075%)以及轨到轨 输入和输出特性。
AD8226仪表放大器使用R3 = 3.28 kΩ的增益设置电阻,放大100 mV FS信号16倍到1.6V。增益G和R3的关系如下:

其中,G = 16、R3 = 3.2933 kΩ。为R3选择最接近的标准0.05%值(3.28 kΩ),得到增益G = 16.06,总增益误差为+0.4%。
对于0 V电桥输出而言,输出环路电流应当为4 mA。只需将+0.4 V失调施加于AD8226仪表放大器的REF输入即可获得该数值,如图1所示。+0.4 V来自ADR02 5 V基准电压源,使用分压器电阻R7/R8并利用U2B缓冲电压即可。
使用AD8226 5 V基准电压设置电桥的驱动电压或电流,以及设置4 mA零电平失调。其初始精度为0.06%(B级),并且具有10 μV p-p电压噪声。此外,它可以采用高达36 V的电源电压工作,且功耗不足1 mA,是低功耗应用的理想选择。
电压电流转换
AD8226的0 V至100 mV输入可在VOUT产生0.4 V至2.0 V的输出摆幅。U2C缓冲器将此电压施加于R13的两端,产生相应的0.4 mA至2.0 mA电流I13。晶体管Q1随后将I13电流镜像到R12,所得电压施加于R15,由此实现4 mA至20 mA的最终环路电流。晶体管Q1应具有至少300的高增益,才能较大程度减少基极电流引起的线性误差。
输出晶体管Q2是一个40 V P沟道MOSFET功率晶体管,25°C时功耗为0.75 W。在20 mA输出电流输入至0 Ω环路负载电阻且VCC电源为36 V时,电路具有最差情况下的功耗。这些条件下的Q2功耗为0.68 W。然而,通过选择合适的VCC,使其至少高出最大环路负载电压3 V,就能大幅减少Q2功耗。这样便可确保检测电阻R15两端的电压降具有足够的裕量。
电压电源要求
若要使电路正常工作,电源电压VCC必须大于7 V,以便为ADR02基准电压源提供充分的裕量。
最小VCC电源电压同样取决于电桥的驱动电路配置。在VDRIVE = 6 V的电压驱动模式下,电源电压VCC必须大于6.2 V,这样U2A才能保持足够的裕量(见图2)。
在电流驱动模式下,电源电压VCC必须大于11.2 V,这样U2A才能保持足够的裕量(见图3)。
VCC电源电压限值为36 V(最大值)。
有源元件的误差分析
表2和表3分别表示系统中因有源元件造成的AD8226和ADR02 的A、B级最大误差及rss误差。请注意,运算放大器ADA4091-2仅在一种等级水平下可用。
| 误差元件 | 误差 | 误差值 | 误差 (%FSR) |
| AD8226-A ADR02-A ADA4091-4 (U2B) ADA4091-4 (U2C) ADA4091-4 (U2D) AD8226-A |
失调 失调 失调 失调 失调 增益 |
112 µV 0.10% 250 µV 250 µV 250 µV 0.15% |
0.11% 0.02% 0.02% 0.02% 0.02% 0.15% |
| RSS失调 RSS增益 RSS FS误差 |
0.12% 0.15% 0.27% |
||
| 最大失调 最大增益 最大FS误差 |
0.19% 0.15% 0.34% |
| 误差元件 | 误差 | 误差值 | 误差 (%FSR) |
| AD8226-B ADR02-B ADA4091-4 (U2B) ADA4091-4 (U2C) ADA4091-4 (U2D) AD8226-B |
失调 失调 失调 失调 失调 增益 |
58 µV 0.06% 250 µV 250 µV 250 µV 0.10% |
0.06% 0.01% 0.02% 0.02% 0.02% 0.10% |
| RSS失调 RSS增益 RSS FS误差 |
0.07% 0.10% 0.17% |
||
| 最大失调 最大增益 最大FS误差 |
0.13% 0.10% 0.23% |
总电路精度
对电阻容差导致的总误差的合理近似推算是假设每个关键电阻对总误差贡献都相等。6个关键电阻是R3、R7、R8、R12、R13和R15。0.1%电阻导致的最差情况下的容差可造成0.6%总电阻误差最大值。若假定rss误差,则总rss误差为0.1√6 = 0.245%.。
将0.6%最差情况下的电阻容差误差加入到前文中由于有源元件(A级)造成的最差情况误差中,可得:
- 失调误差 = 0.19% + 0.6% = 0.79%
- 增益误差 = 0.15% + 0.6% = 0.75%
- 满量程误差 = 0.34% + 0.6% = 0.94%
这些误差假定选用电阻计算值,因此误差仅来源于其容差。
虽然电路允许具有1%或更低的总误差,若要求更佳的精度,则电路需具备失调和增益调节能力。针对4 mA输出和零电平输入,可通过调整R7或R8来校准失调,然后针对满量程100 mV输入,通过改变R3调节满量程。这两项调节是相互独立的;假定首先进行失调校准。
电路的实际误差数据见图4,其中VCC = 25 V。输出电流总误差(%FSR)通过将理想输出电流与测量输出电流的差除以FSR (16 mA),然后将计算结果乘以100即可算出。

电路评估与测试
设备要求
- EVAL-CN0295-EB1Z评估板
- Agilent 36311A精密直流电源
- Yokogawa 2000精密直流电源
- Agilent 3458A精密万用表
评估板电流输出的线性误差采用图5中的设置进行测量。

测试
使用Agilent E3631A和Yokogawa精密电压电源为评估板供 电,并仿真传感器输出。Agilent E3631A的CH2设为25 V, 用作评估板电源;另一通道CH1设为2.5 V,用以产生共模 电压。该通道与Yokogawa 2000串联连接,如图5所示。 Yokogawa在仪表放大器输入端产生0至100 mV差分输入电 压,可仿真传感器输出。
Agilent 3458A用于测量评估板的实际电流输出,与J1串联 连接。


