概览
产品详情
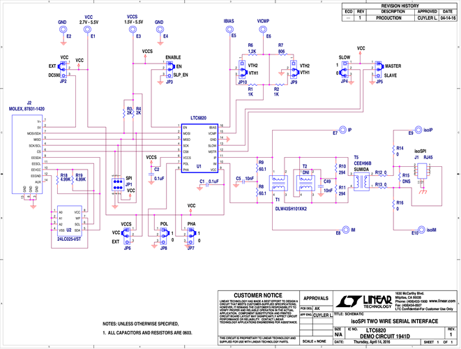
演示电路1941是一款基于LTC6820的isoSPI™收发器板。LTC6820提供一种通过单双绞线连接实现标准串行外设接口(SPI)器件互连的方法。这种专有2线式接口称为isoSPI。LTC6820将高达1Mbps的SPI信号编码为通过双绞线和简单脉冲变压器传输的差分isoSPI信号。在双绞线的另一端,isoSPI信号可转换回为SPI(使用另一个LTC6820)。
文档
-
DC1941D - Schematic2016/6/15PDF38K
-
DC1941D - Demo Manual2016/6/15PDF627K
-
DC1941D - Design Files2016/6/15ZIP730K




