MAX9324

过期

1至5 LVPECL/LVCMOS输出时钟和数据驱动器

产品技术资料帮助

ADI公司所提供的资料均视为准确、可靠。但本公司不为用户在应用过程中侵犯任何专利权或第三方权利承担任何责任。技术指标的修改不再另行通知。本公司既没有含蓄的允许,也不允许借用ADI公司的专利或专利权的名义。本文出现的商标和注册商标所有权分别属于相应的公司。

Viewing:

概述

  • 15ps的差分输出至输出扭曲
  • 1.7psRMS加性随机抖动
  • 150ps (最大)器件至器件扭曲
  • 450ps的传输延迟
  • 同步输出使能/禁止
  • 单端监测输出
  • 当CLK,/CLK开路或接地,输出为低
  • 3.0V至3.6V的电源电压
  • -40°C至+85°C的工作温度范围

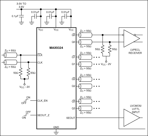
MAX9324是一种低扭曲、低抖动时钟和数据驱动器,将一路差分LVPECL分配到4路差分LVPECL输出和一路单端LVCMOS输出。当差分输入等于GND或开路时,所有输出处于缺省的逻辑低。该器件工作于3.0V至3.6V的电源电压,尤其适合于3.3V的系统,且仅消耗25mA的电源电流(最大)。

MAX9324具有150ps (最大)低器件-器件扭曲、15ps低输出-输出扭曲和1.7ps低RMS抖动等特性,尤其适合于通过背板或电路板上的时钟和数据分配。CLK_EN和SEOUT_Z控制各个输出的状态,CLK_EN变低使差分(Q_,Q_)输出差分低电平状态,SEOUT输出置为单端逻辑低状态。CLK_EN工作与CLK_输入同步。SEOUT_Z的高电平将SEOUT置为高阻态,SEOUT_Z异步于CLK (/CLK)输入。

MAX9324有节省空间的20引脚TSSOP封装和超小型的20引脚4mm x 4mm薄型QFN封装,工作于-40°C至+85°C的扩展级温度范围。

应用

  • 自动测试设备(ATE)
  • 局端背板时钟分配
  • 数据和时钟驱动器与缓冲器
  • DSLAM背板
  • 低抖动数据中继器
  • 精密时钟分配
  • 无线基站

MAX9324
1至5 LVPECL/LVCMOS输出时钟和数据驱动器
MAX9324:典型工作电路
添加至 myAnalog

将产品添加到myAnalog 的现有项目或新项目中(接收通知)。

创建新项目
提问

参考资料

了解更多
添加至 myAnalog

Add media to the Resources section of myAnalog, to an existing project or to a new project.

创建新项目

软件资源

找不到您所需的软件或驱动?

申请驱动/软件

硬件生态系统

部分模型 产品周期 描述
扇出缓冲器和分路器 8
MAX9315 量产 1:5差分LVPECL/LVECL/HSTL时钟和数据驱动器
MAX9316 过期 1:5差分LVPECL/LVECL/HSTL时钟和数据驱动器
MAX9311 量产 1:10差分LVPECL/LVECL/HSTL时钟和数据驱动器
MAX9313 过期 1:10差分LVPECL/LVECL/HSTL时钟和数据驱动器
MAX9312 量产 双路、1:5差分LVPECL/LVECL/HSTL时钟和数据驱动器
MAX9314 过期 双路、1:5差分LVPECL/LVECL/HSTL时钟和数据驱动器
MAX9325 过期 2:8差分LVPECL/LVECL/HSTL时钟和数据驱动器
MAX9326 过期 1:9差分LVPECL/LVECL/HSTL时钟和数据驱动器
Modal heading
添加至 myAnalog

将产品添加到myAnalog 的现有项目或新项目中(接收通知)。

创建新项目

工具及仿真模型

IBIS 模型 1

最新评论

需要发起讨论吗? 没有关于 MAX9324的相关讨论?是否需要发起讨论?

在EngineerZone®上发起讨论

近期浏览