MAX5233

量产

3V/5V、10位、串行电压输出、双路DAC,内置电压基准

产品技术资料帮助

ADI公司所提供的资料均视为准确、可靠。但本公司不为用户在应用过程中侵犯任何专利权或第三方权利承担任何责任。技术指标的修改不再另行通知。本公司既没有含蓄的允许,也不允许借用ADI公司的专利或专利权的名义。本文出现的商标和注册商标所有权分别属于相应的公司。

Viewing:

概述

  • 内置10ppm/°C精密的带隙基准电压
    • 2.465V (MAX5233)
    • 1.234V (MAX5232)
  • 单电源工作
    • 5V (MAX5233)
    • 3V (MAX5232)
    • 低电源电流消耗
      • 470µA (MAX5233)
      • 420µA (MAX5232)
    • 13.5MHz、SPI/QSPI/MICROWIRE兼容的3线串行接口
    • 引脚可编程上电复位状态:0或电压输出中间值
    • 1kΩ或200kΩ内部输出负载的可编程关断模式
    • 唤醒时将输出设为关断或复位之前的状态
    • 缓冲器输出驱动5kΩ || 100pF负载
    • 节省空间的16引脚QSOP封装

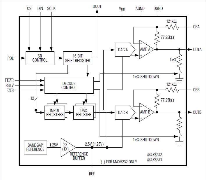
MAX5232/MAX5233是低功耗、双路10位电压输出数模转换(DAC),具有内部10ppm/°C精密带隙基准电压和精密的输出放大器。MAX5233为5V单电源工作,带2.465V内部基准,具有4.092V满量程输出范围。MAX5232为3V单电源工作,带1.234V内部参考,具有2.046V满量程输出范围。MAX5233消耗仅470µA的电源电流,MAX5232消耗仅420µA的电源电流。两款芯片都具有低功耗(2µA)软件和硬件使能的关断模式。

MAX5232/MAX5233具有13.5MHz、SPI™/QSPI™/MICROWIRE™兼容的3线串行接口。附加的数据输出(DOUT)容许菊花链接和数据回读。每个DAC都有一个双缓冲器的数字输入。MAX5232/MAX5233提供软件选择的两种关断输出阻抗:1kΩ或200kΩ。上电复位功能设定DAC输出为地电位或者DAC编码的中间值。

MAX5232/MAX5233满足扩展温度范围(-40°C至+85°C),提供16引脚QSOP封装。

应用

  • µP控制系统
  • 自动测试设备(ATE)
  • 数字增益与失调调节
  • 工业过程控制
  • 运动控制

MAX5233
3V/5V、10位、串行电压输出、双路DAC,内置电压基准
MAX5232、MAX5233:功能框图
添加至 myAnalog

将产品添加到myAnalog 的现有项目或新项目中(接收通知)。

创建新项目
提问

参考资料

了解更多
添加至 myAnalog

Add media to the Resources section of myAnalog, to an existing project or to a new project.

创建新项目

软件资源

找不到您所需的软件或驱动?

申请驱动/软件

硬件生态系统

部分模型 产品周期 描述
数模转换器(DAC) 2
MAX5230 量产 3V/5V、12位、串行电压输出、双路DAC,内置电压基准
MAX5231 量产 3V/5V、12位、串行电压输出、双路DAC,内置电压基准
Modal heading
添加至 myAnalog

将产品添加到myAnalog 的现有项目或新项目中(接收通知)。

创建新项目

最新评论

需要发起讨论吗? 没有关于 MAX5233的相关讨论?是否需要发起讨论?

在EngineerZone®上发起讨论

近期浏览