MAX518
量产2线接口、串行、8位DAC,满摆幅输出
双路、串行、电压输出DAC,采用SO封装
- 产品模型
- 11
概述
- +5V单电源
- 简单的2线串行接口
- I²C 兼容
- 输出缓冲放大器提供轨到轨摆幅
- 节省空间的8引脚DIP/SO封装(MAX517/MAX518)
- 基准输入范围包括两个供电轨(MAX517/MAX519)
- 上电复位可清除所有锁存器
- 4µA关断模式
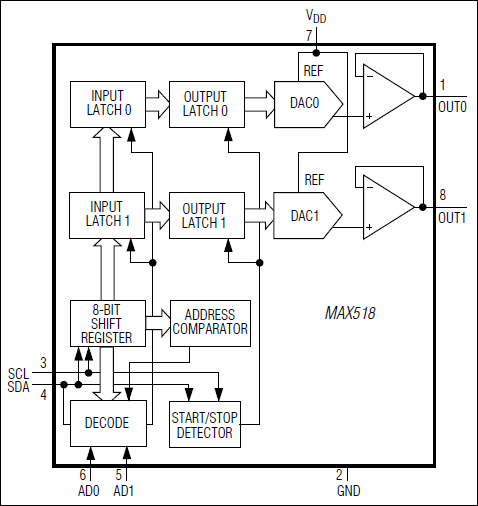
MAX517/MAX518/MAX519均为8位电压输出数模转换器(DAC),具有简单的2线串行接口,支持在多个器件之间进行通信。它们采用5V单电源供电,其内部精密缓冲器使DAC能够提供轨到轨输出摆幅。
MAX517为单通道DAC,MAX518/MAX519为双通道DAC。MAX518使用电源电压作为两个DAC的基准电压。MAX517的单通道DAC具有基准输入,MAX519的两个DAC各自均具有自己的基准输入。
MAX517/MAX518/MAX519具有串行接口和内部软件协议,支持以高达400kbps的数据速率进行通信。该接口与双缓冲输入配置相结合,允许双通道器件的DAC寄存器单独或同时更新。此外,这些器件还可进入低功耗关断模式,将电源电流降至4µA。上电复位可确保初次上电时DAC输出为0V。
MAX517/MAX518采用节省空间的8引脚DIP和SO封装。MAX519采用16引脚DIP和SO封装。
应用
- 自动测试设备(ATE)
- 数字增益与失调控制
- 工业过程控制
- 元件数最少的模拟系统
- 可编程衰减器
参考资料
数据手册 2
设计笔记 1
ADI 始终高度重视提供符合最高质量和可靠性水平的产品。我们通过将质量和可靠性检查纳入产品和工艺设计的各个范围以及制造过程来实现这一目标。出货产品的“零缺陷”始终是我们的目标。查看我们的质量和可靠性计划和认证以了解更多信息。
| 产品型号 | 引脚/封装图-中文版 | 文档 | CAD 符号,脚注和 3D模型 |
|---|---|---|---|
| MAX518ACPA+ | 8-PDIP-300_MIL | ||
| MAX518ACSA+ | Small-Outline IC, Narrow (0.15in) | ||
| MAX518ACSA+T | Small-Outline IC, Narrow (0.15in) | ||
| MAX518AEPA+ | 8-PDIP-300_MIL | ||
| MAX518AESA+ | Small-Outline IC, Narrow (0.15in) | ||
| MAX518AESA+T | Small-Outline IC, Narrow (0.15in) | ||
| MAX518BCPA+ | 8-PDIP-300_MIL | ||
| MAX518BCSA+ | Small-Outline IC, Narrow (0.15in) | ||
| MAX518BCSA+T | Small-Outline IC, Narrow (0.15in) | ||
| MAX518BESA+ | Small-Outline IC, Narrow (0.15in) | ||
| MAX518BESA+T | Small-Outline IC, Narrow (0.15in) |
| 产品型号 | 产品生命周期 | PCN |
|---|---|---|
|
5月 22, 2018 - 1702N ASSEMBLY |
||
| MAX518ACSA+ | 量产 | |
| MAX518ACSA+T | 量产 | |
| MAX518BCSA+ | 量产 | |
| MAX518BCSA+T | 量产 | |
|
10月 30, 2020 - 1702R2 ASSEMBLY |
||
| MAX518AESA+ | 量产 | |
| MAX518AESA+T | 量产 | |
|
5月 1, 2020 - 1702R ASSEMBLY |
||
| MAX518BESA+ | 量产 | |
| MAX518BESA+T | 量产 | |
这是最新版本的数据手册
软件资源
Evaluation Software 0
找不到您所需的软件或驱动?
硬件生态系统
最新评论
需要发起讨论吗? 没有关于 MAX518的相关讨论?是否需要发起讨论?
在EngineerZone®上发起讨论