MAX5150

量产

低功耗、双路、13位、电压输出DAC,串行接口

双路、串行、电压输出DAC,采用QSOP封装

产品技术资料帮助

ADI公司所提供的资料均视为准确、可靠。但本公司不为用户在应用过程中侵犯任何专利权或第三方权利承担任何责任。技术指标的修改不再另行通知。本公司既没有含蓄的允许,也不允许借用ADI公司的专利或专利权的名义。本文出现的商标和注册商标所有权分别属于相应的公司。

Viewing:

概述

  • 具有+2内部增益的13位双通道DAC
  • 轨到轨输出摆幅
  • 建立时间:16µs
  • 单电源供电:
    • +5V (MAX5150)
    • +3V (MAX5151)
  • 低静态电流:
    • 500µA(正常工作)
    • 2µA(关断模式)
  • 与SPI/QSPI和MICROWIRE兼容
  • 采用节省空间的16引脚QSOP封装
  • 上电复位可将寄存器和DAC清零
  • 可调输出失调

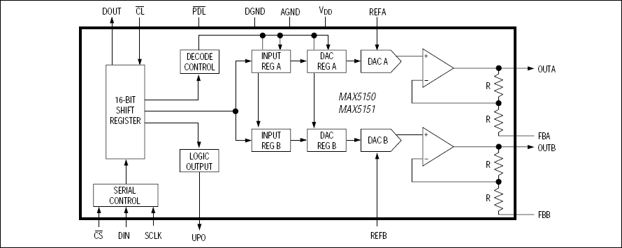
MAX5150/MAX5151低功耗、串行、电压输出、双通道、13位数模转换器(DAC)仅从+5V (MAX5150)或+3V (MAX5151)单电源消耗500µA电流。这些器件具有轨到轨输出摆幅,并采用节省空间的16引脚QSOP封装。为了尽可能地扩大动态范围,DAC输出放大器配置了+2的内部增益。

3线串行接口与SPI/QSPI和MICROWIRE兼容。每个DAC都有一个双缓冲输入,采用一个输入寄存器后跟一个DAC寄存器的组织形式,因此输入寄存器和DAC寄存器可以用16位串行字独立更新或同时更新。其他特性包括可编程关断(2µA)、硬件关断闭锁、为每个DAC配置了接受交流和直流信号的独立基准电压输入,以及低电平有效清零输入(CL)可将所有寄存器和DAC复位为零。这些器件提供一个用于增加功能的可编程逻辑引脚和一个用于菊花链的串行数据输出引脚。

 

应用

  • 数字增益与失调控制
  • 通用产品
  • 工业过程控制
  • 微处理器控制系统
  • 运动控制
  • 远端工业控制

MAX5150
低功耗、双路、13位、电压输出DAC,串行接口
MAX5150、MAX5151:功能原理框图
添加至 myAnalog

将产品添加到myAnalog 的现有项目或新项目中(接收通知)。

创建新项目
提问

参考资料

了解更多
添加至 myAnalog

Add media to the Resources section of myAnalog, to an existing project or to a new project.

创建新项目

软件资源

找不到您所需的软件或驱动?

申请驱动/软件

硬件生态系统

部分模型 产品周期 描述
数模转换器(DAC) 2
MAX5154 量产 低功耗、双路、12位、电压输出DAC,串行接口
MAX5152 量产 低功耗、双路、13位、电压输出DAC,带有可配置输出
Modal heading
添加至 myAnalog

将产品添加到myAnalog 的现有项目或新项目中(接收通知)。

创建新项目

最新评论

需要发起讨论吗? 没有关于 MAX5150的相关讨论?是否需要发起讨论?

在EngineerZone®上发起讨论

近期浏览