MAX191

量产

低功耗、12位采样ADC,内置电压基准及关断模式

对于新设计,请参考MAX129X系列产品

产品技术资料帮助

ADI公司所提供的资料均视为准确、可靠。但本公司不为用户在应用过程中侵犯任何专利权或第三方权利承担任何责任。技术指标的修改不再另行通知。本公司既没有含蓄的允许,也不允许借用ADI公司的专利或专利权的名义。本文出现的商标和注册商标所有权分别属于相应的公司。

Viewing:

概述

  • 12位分辨率、,1/2 LSB 线性度
  • +5V或±5V电源
  • 内置采样/保持功能
  • 具有调节能力的内部基准电压源
  • 低功耗:
    • 3mA(工作模式)
    • 20µA(关断模式)
  • 100ksps测试采样率
  • 串行和8位并行µP接口
  • 24引脚窄型DIP和宽SO封装

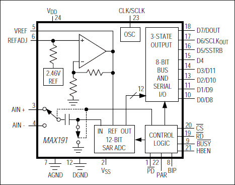
MAX191是一款单片、CMOS、12位模数转换器(ADC),具有差分输入、采样/保持(T/H)、内部基准电压、内部或外部时钟以及并行或串行µP接口。MAX191支持7.5µs的转换时间、2µs的采集时间和100ksps的采样速率。

MAX191采用+5V单电源或±5V双电源供电,支持以地为参考的双极性输入信号。该器件具有逻辑关断输入,可将3mA VDD电源电流降至50µA(最大值),包括内部基准电压源电流。

电源和基准电压源所需的外部元件只有去耦电容。该ADC可采用外部基准电压源或内部基准电压源(具有用于调整系统增益误差的调整输入)供电。

MAX191提供三种接口模式:两种8位并行模式和一种与SPI、QSPI和MICROWIRE串行接口标准兼容的串行接口模式。

 

应用

  • 自动测试设备(ATE)
  • 电池供电数据记录
  • 数据采集
  • 数字信号处理(DSP)
  • 机电系统
  • 高精度过程控制
  • PC笔输入量化器
  • 电信

MAX191
低功耗、12位采样ADC,内置电压基准及关断模式
MAX191:功能框图
添加至 myAnalog

将产品添加到myAnalog 的现有项目或新项目中(接收通知)。

创建新项目
提问

参考资料

了解更多
添加至 myAnalog

Add media to the Resources section of myAnalog, to an existing project or to a new project.

创建新项目

软件资源

找不到您所需的软件或驱动?

申请驱动/软件

硬件生态系统

部分模型 产品周期 描述
模数转换器(ADC) 5
MAX167 最后购买期限 CMOS、5V输入、100ksps、12位ADC,带有采样/保持和电压基准
MAX172 量产 完备的、10µs、CMOS、12位ADC
MAX183 量产 3µs、12位ADC
MAX174 量产 工业标准、12位ADC,内置电压基准
MAX122 量产 500ksps、12位ADC,带有采样/保持和电压基准
Modal heading
添加至 myAnalog

将产品添加到myAnalog 的现有项目或新项目中(接收通知)。

创建新项目

评估套件

MAX191EVKIT

MAX191评估系统/评估板

特性和优点

  • 评估系统包括评估套件和80C32 µC模块
  • 12位分辨率、1/2 LSB线性度ADC
  • MAX191在单电源或双电源模式下工作
  • 评估系统的工作模式:
    • 单极性或双极性输入模式
    • 串行或并行接口模式
  • 装配完成且经过测试
  • 提供软件源代码
  • 通过RS-232通信端口与IBM兼容计算机进行接口
  • 套件支持50ksps以上的转换速率

产品详情

MAX191评估系统(EV系统)由连接到Maxim 80C32微控制器(µC)模块的MAX191评估套件(EV套件)组成。该单元连接到兼容IBM®的个人计算机,上面运行了MAX191评估套件附带的软件。两块板都已装配完成且经过测试。

MAX191评估系统可以通过多种方式配置MAX191:它可以在串行或并行接口模式以及单极性或双极性模式下工作,VSS可以接地或连接到-5V。所有功能均通过在个人计算机上输入的键盘命令进行控制。

MAX191评估系统取代了MAX190评估套件。MAX190套件仅限于正输入范围(0V至+4.096V)和串行接口模式。

要使用软件评估MAX191,请订购评估系统(MAX191EVSYS-DIP)。如果80C32模块(80C32MODULE-DIP)已单独购买或随另一个Maxim评估系统一起购买,请订购评估套件(MAX191EVKIT-DIP)。单独的MAX191评估套件可用于对MAX191进行有限的评估(参见评估套件“快速入门”部分)。

 

应用

  • 自动测试设备(ATE)
  • 电池供电数据记录
  • 数据采集
  • 数字信号处理(DSP)
  • 机电系统
  • 高精度过程控制
  • PC笔输入量化器
  • 电信

MAX191EVKIT
MAX191评估系统/评估板

最新评论

需要发起讨论吗? 没有关于 MAX191的相关讨论?是否需要发起讨论?

在EngineerZone®上发起讨论

近期浏览