LTC2273

量产

16位、80Msps串行输出ADC (JESD204)

产品技术资料帮助

ADI公司所提供的资料均视为准确、可靠。但本公司不为用户在应用过程中侵犯任何专利权或第三方权利承担任何责任。技术指标的修改不再另行通知。本公司既没有含蓄的允许,也不允许借用ADI公司的专利或专利权的名义。本文出现的商标和注册商标所有权分别属于相应的公司。

Viewing:

概述

  • 高速串行接口 (JESD204)
  • 采样速率:80Msps/65Msps
  • 77.7dBFS 噪声层
  • 100dB SFDR
  • 在 140MHz 频率条件下的 SFDR > 90dB (1.5VP-P 输入范围)
  • PGA 前端 (2.25VP-P 或 1.5VP-P 输入范围)
  • 700MHz 满功率带宽 S/H (采样及保持)
  • 任选的内部高频颤动
  • 单 3.3V 电源
  • 功耗:1100mW/990mW
  • 时钟占空比稳定器
  • 引脚兼容系列
    • 105Msps:LTC2274
    • 80Msps:LTC2273
    • 65Msps:LTC2272
  • 40 引脚 6mm x 6mm QFN 封装

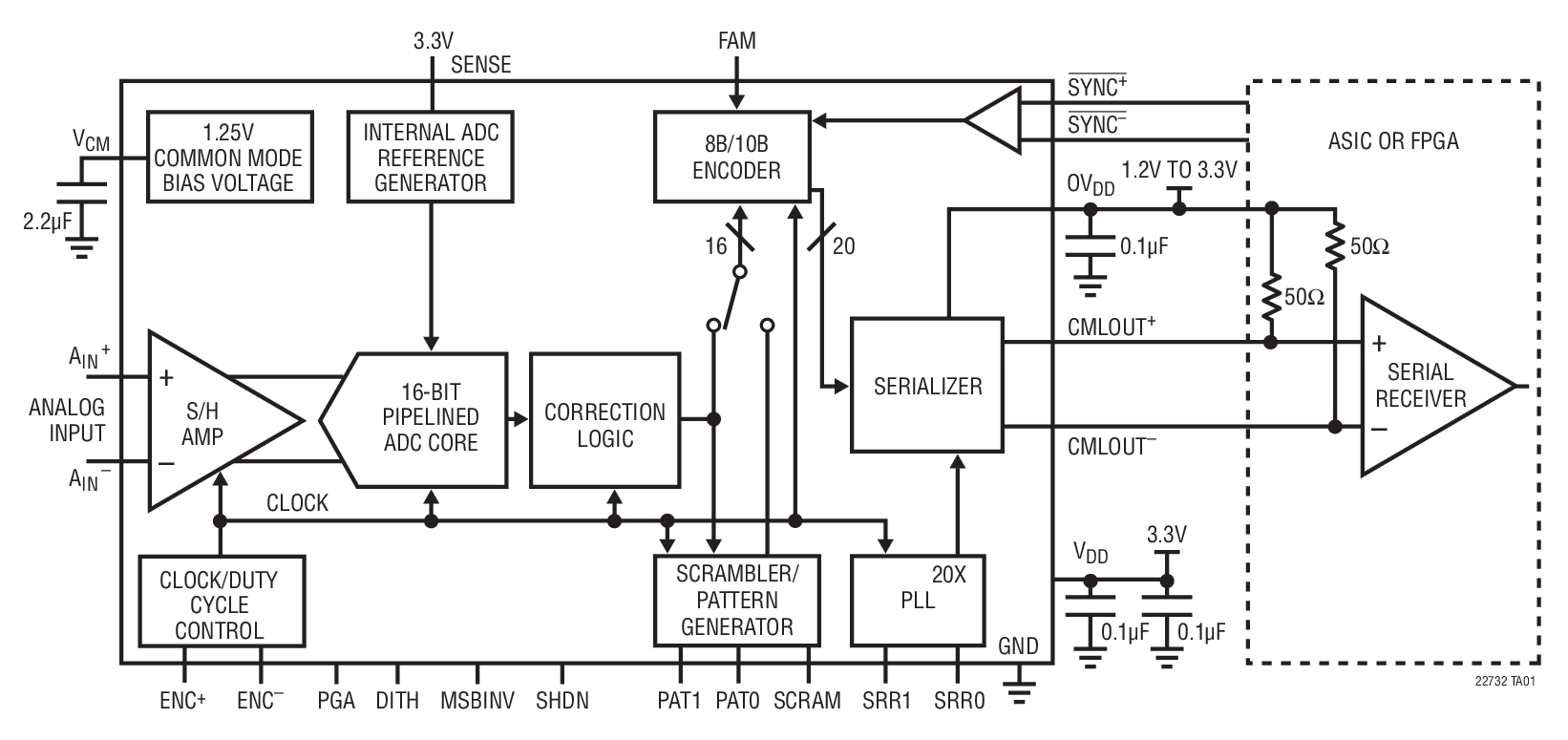
LTC®2273/LTC2272分别是80Msps/65Msps、16位模数转换器,配有一个高速串行接口。这些器件专为对具有700MHz输入带宽的高频、宽动态范围信号进行数字化处理而设计。该ADC的输入范围可以采用PGA前端进行优化。输出数据根据数据转换器的JEDEC串行接口规范(JESD204)进行串行化处理。

LTC2273/LTC2272非常适合要求把敏感的模拟电路与噪声数字逻辑电路隔离开来的严苛应用。其AC性能包括77.7dB本底噪声和100dB无杂散动态范围(SFDR)。80fs RMS的超低内部抖动允许对高输入频率进行欠采样,具有出色的噪声性能。最大DC规格特性包括在整个温度范围内具有±4.5LSB INL、±1LSB DNL(无失码)。

编码时钟输入ENC+和ENC可采用正弦波、PECL、LVDS、TTL或CMOS输入以差分或单端方式驱动。时钟占空比稳定器可在较宽的时钟占空比范围内提供高性能和高速度。

 


应用

  • 电信
  • 接收器
  • 蜂窝基站
  • 频谱分析
  • 成像系统
  • ATE(自动测试设备)

LTC2273
16位、80Msps串行输出ADC (JESD204)
128k Point FFT, fIN = 4.93MHz,  –1dBFS, PGA = 0 Product Package 1
添加至 myAnalog

将产品添加到myAnalog 的现有项目或新项目中(接收通知)。

创建新项目
提问

参考资料

数据手册 1

可靠性数据 1

用户手册 1

了解更多
添加至 myAnalog

Add media to the Resources section of myAnalog, to an existing project or to a new project.

创建新项目

软件资源

Evaluation Software 1

LinearLab Tools

A collection of Matlab and Python programs that provide direct access to Linear Technology’s data converter evaluation boards.


硬件生态系统

部分模型 产品周期 描述
锁相环(PLL)频率合成器 1
LTC6946 最后购买期限 具集成型 VCO 的超低噪声及杂散 0.37GHz 至 6.39GHz 整数 N 合成器
Modal heading
添加至 myAnalog

将产品添加到myAnalog 的现有项目或新项目中(接收通知)。

创建新项目

评估套件

eval board
DC1151A-E

LTC2273CUJ | 16-Bit, 80Msps Serial ADC, 1MHz < AIN < 70MHz, Requires DC890

产品详情

DC1151A-E: Demo Board for LTC2273 16-Bit, 80Msps Serial Output ADC (JESD204)

eval board
DC1151A-F

LTC2273CUJ | 16-bit, 80Msps Serial ADC, 70MHz < AIN < 140MHz, Requires DC890

产品详情

DC1151A-F: Demo Board for LTC2273 16-Bit, 80Msps Serial Output ADC (JESD204)

DC1151A-E
LTC2273CUJ | 16-Bit, 80Msps Serial ADC, 1MHz < AIN < 70MHz, Requires DC890
DC1151A-C - Schematic
DC1151A-F
LTC2273CUJ | 16-bit, 80Msps Serial ADC, 70MHz < AIN < 140MHz, Requires DC890
DC1151A-C - Schematic

最新评论

需要发起讨论吗? 没有关于 LTC2273的相关讨论?是否需要发起讨论?

在EngineerZone®上发起讨论

近期浏览