LTC1405
量产12 位、5Msps、采样 ADC
- 产品模型
- 4
概述
- 5Msps采样速率
- 低功耗:115mW
- 单 5V 电源或 ±5V 电源
- 71.3dB S/(N + D) 和 85dB SFDR (在奈奎斯特频率)
- 100MHz 满功率带宽采样
- 输入 PGA
- 积分非线性误差 < 0.35LSB
- 差分非线性 < 0.25LSB
- ±2.048V、±1.024V 和 ±0.512V 双极性输入范围
- 超范围指示器
- 具 75dB CMRR 的真正差分输入
- 引脚兼容的 10Msps 版本 (LTC1420)
- 28 引脚窄体 SSOP 封装
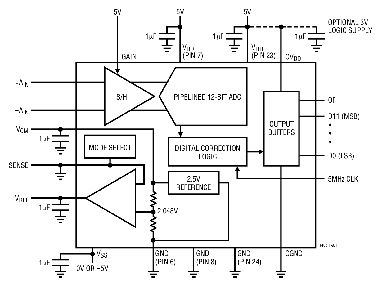
LTC®1405 是一款 5Msps、12 位采样 A/D 转换器,其仅从单 5V 或双 ±5V 电源吸取 115mW 功率。这款易用型器件包括一个高动态范围采样及保持电路、一个精准型基准和一个可编程增益放大器 (PGA) 输入电路。
LTC1405 具有一个灵活的输入电路,可提供 ±2.048V、±1.024V 和 ±0.512V 的全标度输入范围。输入共模范围为轨至轨,并为单电源应用提供了一个共模偏置电压。输入 PGA 具有一个数字式可选的 1x 或 2x 增益。
最大 DC 规格包括 ±1LSB INL 和 ±1LSB DNL (在整个温度范围内)。出色的 AC 性能包括 71.3dB S/(N + D) 和 85dB SFDR (在 2.5MHz 奈奎斯特输入频率)。
该器件独特的差分输入采样及保持电路能够在高达其100MHz 带宽采集单端或差分输入信号。75dB的共模抑制使得用户能够通过对来自信号源的信号进行差分测量来免除接地环路和消除共模噪声。一个单独的输出逻辑电源允许直接连接至 3V 组件。
应用
- 电信
- 数字信号处理
- 多路复用数据采集系统
- 高速数据采集
- 频谱分析
- 成像系统
参考资料
ADI 始终高度重视提供符合最高质量和可靠性水平的产品。我们通过将质量和可靠性检查纳入产品和工艺设计的各个范围以及制造过程来实现这一目标。出货产品的“零缺陷”始终是我们的目标。查看我们的质量和可靠性计划和认证以了解更多信息。
| 产品型号 | 引脚/封装图-中文版 | 文档 | CAD 符号,脚注和 3D模型 |
|---|---|---|---|
| LTC1405CGN#PBF | 28-Lead SSOP (Narrow 0.15 Inch) | ||
| LTC1405CGN#TRPBF | 28-Lead SSOP (Narrow 0.15 Inch) | ||
| LTC1405IGN#PBF | 28-Lead SSOP (Narrow 0.15 Inch) | ||
| LTC1405IGN#TRPBF | 28-Lead SSOP (Narrow 0.15 Inch) |
| 产品型号 | 产品生命周期 | PCN |
|---|---|---|
|
8月 10, 2022 - 22_0177 Laser Top Mark Conversion for QSOP20_24_28 Assembled in ADPG [PNG] and UTL |
||
| LTC1405CGN#PBF | 量产 | |
| LTC1405CGN#TRPBF | 量产 | |
| LTC1405IGN#PBF | 量产 | |
| LTC1405IGN#TRPBF | 量产 | |
这是最新版本的数据手册
软件资源
Evaluation Software 2
PScope
The PScope System is a USB-based product demonstration and data acquisition system for use with high performance ADCs and signal chain receiver family. PScope allows users to evaluate the SNR, SFDR, THD, as well as other key parameters, quickly and easily.
LinearLab Tools
A collection of Matlab and Python programs that provide direct access to Linear Technology’s data converter evaluation boards.
找不到您所需的软件或驱动?
评估套件
最新评论
需要发起讨论吗? 没有关于 LTC1405的相关讨论?是否需要发起讨论?
在EngineerZone®上发起讨论