DS1374U
量产I²C、32位二进制计数器看门狗RTC,带有涓流充电器和复位输入/输出
历时计数器,提供上电复位、看门狗或闹钟、方波输出
- 产品模型
- 7
Viewing:
概述
- 32位二进制计数器
- 第二个二进制计数器提供每周时间报警、看门狗定时器或NV RAM
- 独立的方波和中断输出引脚
- I²C串口
- 自动电源失效检测和切换电路
- 单引脚按键复位输入/漏极开路复位输出
- 低电压工作
- 涓流充电功能
- 工作温度范围为-40°C至+85°C
- 10引脚µSOP封装,16引脚SO封装
- 内置晶振(DS1374C),采用表面贴封装
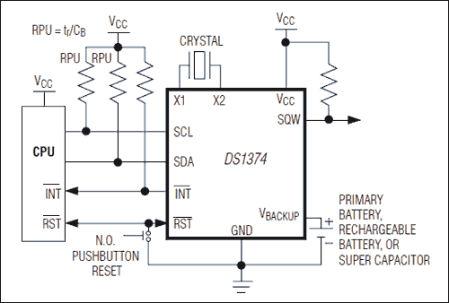
DS1374为32位二进制计数器、可实现连续的秒计数。一个附加的计数器生成周期性报警或用作看门狗定时器。一旦禁止计数功能,该计数器可被用作3字节的非易失(NV) RAM。提供单独的中断及方波输出引脚,方波输出有四种频率选择。精确的温度补偿基准和比较器电路用来监视VCC的状态,以便检测电源故障、提供复位输出,并在必要时自动切换到备份电源。
此外,复位引脚作为一个按键输入被连续监视,可由外部产生复位。该器件可通过I²C串行总线编程。
应用
- 医疗装置
- 销售终端机(POS)装置
- 便携式仪表
- 电信
参考资料
数据手册 2
ADI 始终高度重视提供符合最高质量和可靠性水平的产品。我们通过将质量和可靠性检查纳入产品和工艺设计的各个范围以及制造过程来实现这一目标。出货产品的“零缺陷”始终是我们的目标。查看我们的质量和可靠性计划和认证以了解更多信息。
| 产品型号 | 引脚/封装图-中文版 | 文档 | CAD 符号,脚注和 3D模型 |
|---|---|---|---|
| DS1374C-33# | 16-SOIC_W-300_MIL | ||
| DS1374C-33#T&R | 16-SOIC_W-300_MIL | ||
| DS1374U-18+ | 10-MINI_SO-N/A | ||
| DS1374U-3+ | 10-MINI_SO-N/A | ||
| DS1374U-3+T&R | 10-MINI_SO-N/A | ||
| DS1374U-33+ | 10-MINI_SO-N/A | ||
| DS1374U-33+T&R | 10-MINI_SO-N/A |
| 产品型号 | 产品生命周期 | PCN |
|---|---|---|
|
9月 19, 2018 - 1753N ASSEMBLY |
||
| DS1374U-18+ | 量产 | |
| DS1374U-3+ | 量产 | |
| DS1374U-3+T&R | 量产 | |
这是最新版本的数据手册
软件资源
找不到您所需的软件或驱动?
申请驱动/软件硬件生态系统
最新评论
需要发起讨论吗? 没有关于 DS1374U的相关讨论?是否需要发起讨论?
在EngineerZone®上发起讨论