DS1318

量产

并行接口历时计数器

亚秒级历时计数器,提供244µs分辨率

产品技术资料帮助

ADI公司所提供的资料均视为准确、可靠。但本公司不为用户在应用过程中侵犯任何专利权或第三方权利承担任何责任。技术指标的修改不再另行通知。本公司既没有含蓄的允许,也不允许借用ADI公司的专利或专利权的名义。本文出现的商标和注册商标所有权分别属于相应的公司。

Viewing:

概述

  • 单字节宽度并行接口
  • 44位二进制计数器提供244µs分辨率的定时器
  • 自动电源失效检测,切换电路可自动在主电源和电池之间进行选择,并对内部寄存器实施写保护
  • 内部电源失效电路允许定时器提供主电源或电池工作时间
  • 定时器也可用作事件定时器,由高电平或低电平脉冲触发
  • 可周期性产生中断,或当计数器的高32位与报警寄存器匹配时产生中断
  • 方波输出具有16个选择频率,范围在32.768kHz至0.5Hz
  • 工作在+3.3V
  • 工业级温度范围:-40°C至+85°C

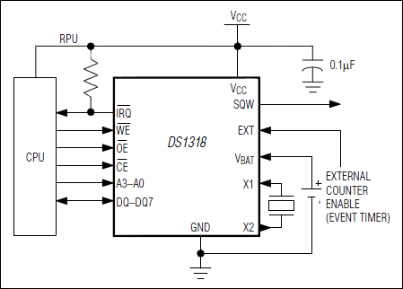
DS1318并行接口历时计数器(ETC)是一款44位计数器,可记录器件在主电源和/或备用电源供电时的工作时间,或是一个外部事件的持续时间。计数器时钟的内部频率为4.096kHz,可提供244µs分辨率,最长计时可达136年。内置电源检测电路可以检测到电源失效状态,自动切换到备用电源并控制定时器。如果需要外部事件定时器,控制输入EXT可以控制计数器工作。漏极开路输出可提供一个中断信号,方波输出提供可编程信号。DS1318通过一个单字节宽的并行接口访问,工作在工业级温度范围。

应用

  • 工业控制
  • 功率计
  • 服务器

DS1318
并行接口历时计数器
DS1318:典型工作电路
添加至 myAnalog

将产品添加到myAnalog 的现有项目或新项目中(接收通知)。

创建新项目
提问

参考资料

了解更多
添加至 myAnalog

Add media to the Resources section of myAnalog, to an existing project or to a new project.

创建新项目

软件资源

找不到您所需的软件或驱动?

申请驱动/软件

最新评论

需要发起讨论吗? 没有关于 DS1318的相关讨论?是否需要发起讨论?

在EngineerZone®上发起讨论

近期浏览