AD5063
量产2.7 V至5.5 V、全精度、16位VOUT nanoDAC® 转换器,无缓冲,采用MSOP封装
- 产品模型
- 3
概述
- 单通道16位DAC,1 LSB INL
- 上电预设为中间电平
- 通过设计保证单调性
- 3种关断功能
- 低功耗串行接口,采用施密特触发式输入
- 10引脚MSOP封装,低功耗
- 快速建立时间:1 µs(最大值,AD5063-1模型)
- 电源电压:2.7 V至5.5 V
- 上电时毛刺非常低
- 无缓冲电压能够驱动60 kΩ负载
- SYNC中断设置
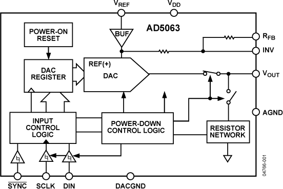
AD5063属于ADI公司的nanoDAC®系列产品,是一款低功耗、单通道16位无缓冲电压输出DAC,采用2.7 V至5 V单电源供电。相对精度规格为±1 LSB,保证工作单调性,微分非线性(DNL)规格为±1 LSB。AD5063采用片上电阻和10引脚MSOP封装,允许通过输出放大器产生双极性信号。这款器件采用多功能三线式串行接口,能够以最高30 MHz的时钟速率工作,并与标准SPI®、QSPI™、MICROWIRE™、DSP接口兼容。AD5063的基准电压通过外部VREF引脚提供。片内提供基准电压缓冲。上述器件内置一个上电复位电路,确保DAC输出上电至中间电平并保持该电平,直到对该器件执行一次有效的写操作为止。此外还具有关断特性,在关断模式下,器件在5 V时的功耗通常降至300 nA(典型值),并提供软件可选输出负载。可通过串行接口进入关断模式。该器件的总非调整误差小于1 mV。
该器件上电时毛刺非常低。
产品聚焦
- 提供10引脚MSOP封装。
- 16位精度、1 LSB INL。
- 上电时毛刺非常低。
- 高速串行接口,时钟速率最高达30 MHz。
- 为用户提供三种关断模式。
应用
- 过程控制
- 数据采集系统
- 便携式电池供电仪表
- 数字增益和失调电压调整
- 可编程电压源和电流源
- 可编程衰减器
参考资料
数据手册 1
评估设计文件 1
解决方案设计及宣传手册 1
模拟对话 1
ADI 始终高度重视提供符合最高质量和可靠性水平的产品。我们通过将质量和可靠性检查纳入产品和工艺设计的各个范围以及制造过程来实现这一目标。出货产品的“零缺陷”始终是我们的目标。查看我们的质量和可靠性计划和认证以了解更多信息。
| 产品型号 | 引脚/封装图-中文版 | 文档 | CAD 符号,脚注和 3D模型 |
|---|---|---|---|
| AD5063BRMZ | 10-Lead MSOP | ||
| AD5063BRMZ-1 | 10-Lead MSOP | ||
| AD5063BRMZ-REEL7 | 10-Lead MSOP |
| 产品型号 | 产品生命周期 | PCN |
|---|---|---|
|
1月 26, 2016 - 15_0176 Assembly Transfer of Select 8/10L MSOP Products to Amkor Philippines |
||
| AD5063BRMZ | 量产 | |
| AD5063BRMZ-1 | 量产 | |
| AD5063BRMZ-REEL7 | 量产 | |
|
5月 15, 2012 - 10_0006 Halogen Free Material Change for mini SOIC Products |
||
| AD5063BRMZ | 量产 | |
| AD5063BRMZ-1 | 量产 | |
| AD5063BRMZ-REEL7 | 量产 | |
|
11月 16, 2009 - 06_0157 Qualification of the 8" H6 Thin Film BiPolar Wafer Fab Process at Analog Devices, Limerick, Ireland |
||
| AD5063BRMZ | 量产 | |
| AD5063BRMZ-1 | 量产 | |
| AD5063BRMZ-REEL7 | 量产 | |
这是最新版本的数据手册
软件资源
Evaluation Software 1
AD5040/AD5060/AD5061/AD5062/AD5063 评估软件 Rev. 1.04 (exe)
找不到您所需的软件或驱动?
工具及仿真模型
精密DAC误差预算工具
精密DAC误差预算工具是一种Web应用程序,用于计算精密DAC信号链的直流精度。它可显示整个信号链中的静态误差状况,以快速评估设计利弊。可计算由基准电压源、运算放大器和精密DAC引起的直流误差。
打开工具评估套件
最新评论
需要发起讨论吗? 没有关于 AD5063的相关讨论?是否需要发起讨论?
在EngineerZone®上发起讨论