Overview
Design Resources
Design & Integration File
- Schematic
- Bill of Materials
- Gerber Files
- PADS Files
- Assembly Drawing
Evaluation Hardware
Part Numbers with "Z" indicate RoHS Compliance. Boards checked are needed to evaluate this circuit.
- EVAL-CFTL-6V-PWRZ ($20.01) Wall Power Supply for Eval Board
- EVAL-CN0188-SDPZ ($53.50) Low Cost, Level Shifted Low Side Current Monitor for Negative High Voltage Rails
- EVAL-SDP-CB1Z ($116.52) Eval Control Board SDP
Device Drivers
Software such as C code and/or FPGA code, used to communicate with component's digital interface.
AD7780 IIO Low Power Sigma-Delta ADC GitHub Linux Driver Source Code
Features & Benefits
- 0 to -48 V common mode voltage
- System accuracy better than 1%
- Single system supply voltage
- Galvanic isolation protects processor
- Unidirectional current monitor system
Product Categories
Markets and Technologies
Parts Used
Documentation & Resources
-
CN0188 Software User Guide10/18/2018WIKI
-
MT-101: Decoupling Techniques2/14/2015PDF954 kB
-
MT-023: ADC Architectures IV: Sigma-Delta ADC Advanced Concepts and Applications2/14/2015PDF936 kB
-
MT-022: ADC Architectures III: Sigma-Delta ADC Basics2/14/2015PDF289 kB
-
MT-031: Grounding Data Converters and Solving the Mystery of "AGND" and "DGND"3/20/2009PDF144 kB
-
CN-0188: Isolated Low Side Current Monitor for Negative High Voltage Rails5/27/2011PDF129 kB
Circuit Function & Benefits
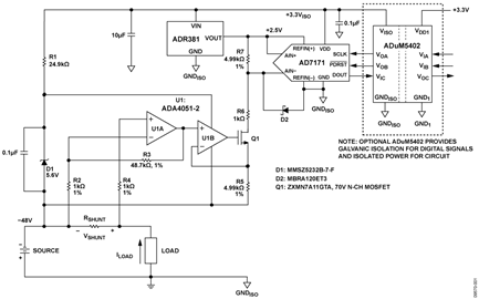
The circuit shown in Figure 1 monitors current in individual channels of −48 V to better than 1% accuracy. The load current passes through a shunt resistor, which is external to the circuit. The shunt resistor value is chosen so that the shunt voltage is approximately 50 mV at maximum load current.
The measurement result from the AD7171 is provided as a digital code utilizing a simple 2-wire, SPI-compatible serial interface. The entire circuit operates on a single +3.3 V supply. Optional galvanic isolation is provided by the ADUM5402 quad channel isolator. In addition to isolating the output data, the ADuM5402 digital isolator can also supply isolated +3.3 V for the circuit. The ADuM5402 is not required for normal circuit operation unless galvanic isolation is needed.
This combination of parts provides a accurate high voltage negative rail current sense solution with a small component count, low cost, and low power. The accuracy of the measurement is primarily determined by resistor tolerances and the accuracy of the band gap reference, and is typically better than 1%.

Circuit Description
The circuit is designed for a full-scale shunt voltage of 50 mV at maximum load current IMAX. Therefore, the value of the shunt resistor is RSHUNTM = (50 mV)/(IMAX).
The "ground" for the op amp stage is connected to the common–mode source voltage (−48 V). The voltage for the op amp stage is supplied by the "floating" 5.6 V zener diode, which is biased at a current of approximately 2 mA. This eliminates the need for a separate power supply. The circuit will operate with a source voltage from −60 V to −10 V with no modifications.
The shunt voltage is amplified by a factor of 49.7 using U1A, where G = 1 + R3/R2. The zero-drift ADA4051-2 has a low offset voltage (15 μV maximum) and does not contribute significant error to the measurement. A full-scale shunt voltage of 50 mV produces a full-scale output voltage from U1A of 2.485 V (referenced to the common-mode source voltage).
An N-channel MOSFET transistor with a large VDS breakdown (70 V) inside the feedback loop of U1B applies the output voltage of U1A across resistor R5, and the resulting current flows through R6 and R7. The full-scale voltage from U1A of 2.485 V produces a full-scale current of 0.498 mA, which generates a full-scale voltage of 2.485 V across resistor R7. The voltage across R7 is applied to AIN− of the ADC. Resistor R6 and the Schottky diode D2 provide input protection for the AD7171 in the event the MOSFET shorts out.
Notice that the power supply voltage for the ADR381, the AD7171, and the floating zener diode is supplied by the isolated power output (+3.3 VISO) of the ADuM5402 quad isolator.
The reference voltage for the AD7171 is supplied by the ADR381 precision band gap reference. The ADR381 has an initial accuracy of ±0.24% and a typical temperature coefficient of 5 ppm/°C.
Although it is possible to operate both the AD7171 VDD and REFIN(+) from the 3.3 V power supply, using a separate reference provides better accuracy. A 2.5 V reference is chosen to provide sufficient headroom.

The input voltage to the AD7171 ADC is converted into an offset binary code at the output of the ADC. The ADuM5402 provides the isolation for the DOUT data output, the SCLK input, and the PDRST input.
The code is processed in the PC by using the SDP hardware board and LabVIEW software.
The graph in Figure 2 shows how the circuit tested achieves an error of 0.3% over the entire input voltage range (0 mV to 50 mV). A comparison is made between the code seen at the output of the ADC, recorded by LabVIEW, and an ideal code calculated based on a perfect system.
In order to calculate this ideal code, there are several assumptions which must be made about the performance of the system. First, the op amp gain stage must multiply the input signal by exactly 49.7. Depending on resistor tolerances (1%), this value will vary by 2% worst case. Secondly, the current sink resistor (R5) and the ADC input resistor (R7) are assumed to be identical. In the circuit, these particular resistors have a tolerance of 1%. Since they are the same value, the matching will probably be better than 1%. Resistors with tighter tolerances can be used, which will increase the accuracy and the cost of the circuit.
Several items have been implemented on the PCB, which are not crucial to the function or performance of the circuit but are required to ensure user and hardware safety. As an example, if Q1 breaks down or shorts out, the ADC, SDP board, user, and user’s PC are all at risk due to the large negative voltage potential. The safety items included are passive elements R6, D2, which protect the AD7171, and the ADuM5402 quadchannel digital isolator, which protects the circuits on the SDP board, as well as the user's PC.
PCB Layout Considerations
In any circuit where accuracy is crucial, it is important to consider the power supply and ground return layout on the board. The PCB should isolate the digital and analog sections as much as possible. This PCB was constructed in a four layer stack up with large area ground plane layers and power plane polygons. See the MT-031 Tutorial for more discussion on layout and grounding and the MT-101 Tutorial for information on decoupling techniques.
The power supply to the AD7171 and ADuM5402 should be decoupled with 10 μF and 0.1 μF capacitors to properly suppress noise and reduce ripple. The capacitors should be placed as close to the device as possible with the 0.1 μF capacitor having a low ESR value. Ceramic capacitors are advised for all high frequency decoupling.
Care should be taken in considering the isolation gap between the primary and secondary sides of the ADuM5402. The EVAL-CN0188-SDPZ board maximizes this distance by pulling back any polygons or components on the top layer and aligning them with the pins on the ADuM5402.
Power supply lines should have as large a trace width as possible to provide low impedance paths and reduce glitch effects on the supply line. Clocks and other fast switching digital signals should be shielded from other parts of the board by digital ground.
A complete design support package for this circuit note, including board layouts, can be found at https://www.analog.com/CN0188-DesignSupport.
Common Variations
There are a number of solutions available for high-side sensing of positive sources. IC solutions using current sense amplifiers, difference amplifiers, or a combination of these are available.
“High-Side Current Sensing: Difference Amplifier vs, Current-Sense Amplifier,” Analog Dialogue, January 2008, describes the use of current sense and difference amplifiers. The article is available at www.analog.com/HighSide_CurrentSensing.
The following URLs link to Analog Devices products which are useful in solving the current sense problem:
Current sense amplifiers: www.analog.com/CurrentSenseAmps
Difference amplifiers: www.analog.com/DifferenceAmps
Instrumentation amplifiers: www.analog.com/InstrumentationAmps
Figure 3 shows an alternate circuit which can be used when galvanic isolation is required. The "ground" for the entire circuit is connected to the −48 V source. The isolated +3.3 V from the ADuM5402 is used to power the circuit. Note that this configuration does not require the op amp/MOSFET level shifter (see Figure 1) because the level shifting function is accomplished by the ADuM5402 isolator which allows a new ground reference (GND1) to be established for the digital signals.
A single zero-drift ADA4051-1 provides a gain of 49.7 to the shunt voltage. Resistor R1 provides a positive offset voltage of 100 mV at the op amp output that allows the circuit to operate down to zero load current. If this offset is added, then R3 should be reduced to 46.4 kΩ to maintain a full-scale ADC input voltage of 2.5 V for a 50 mV shunt voltage. Without the offset, the ADA4051-1 output will become nonlinear for output voltages less than about 40 mV.

Circuit Evaluation & Test
This circuit uses the EVAL-CN0188-SDPZ circuit board and the EVAL-SDP-CB1Z System Demonstration Platform (SDP) evaluation board. The two boards have 120-pin mating connectors, allowing for the quick setup and evaluation of the circuit’s performance. The EVAL-CN0188-SDPZ board contains the circuit to be evaluated, as described in this note, and the SDP evaluation board is used with the CN0188 evaluation software to capture the data from the EVAL-CN0188-SDPZ circuit board.
Equipment Needed
- PC with a USB port and Windows® XP or Windows Vista® (32-bit), or Windows® 7 (32-bit)
- EVAL-CN0188-SDPZ circuit evaluation board
- EVAL-SDP-CB1Z SDP evaluation board
- CN0188 evaluation software
- Power supply: +6 V, or +6 V “wall wart”
- Shunt resistor with maximum voltage of 50 mV at the maximum load current.
- Electronic load
Getting Started
Load the evaluation software by placing the CN0188 evaluation software disc in the CD drive of the PC. Using "My Computer," locate the drive that contains the evaluation software disc and open the Readme file. Follow the instructions contained in the Readme file for installing and using the evaluation software.
Functional Block Diagram
See Figure 1 of this circuit note for the circuit block diagram and the “EVAL-CN0188-SDPZ-SCH” pdf file for the circuit schematics. This file is contained in the CN0188-DesignSupport Package.
Setup
Connect the 120-pin connector on the EVAL-CN0188-SDPZ circuit board to the connector marked “CON A” on the EVAL-SDP-CB1Z evaluation (SDP) board. Nylon hardware should be used to firmly secure the two boards, using the holes provided at the ends of the 120-pin connectors.
Connect a shunt resistor across the input terminals (RSHUNT) with a load to ground as indicated in Figure 1. With power to the supply off, connect a +6 V power supply to the pins marked “+6 V” and “GND” on the board. If available, a +6 V "wall wart" can be connected to the barrel connector on the board and used in place of the +6 V power supply. Connect the USB cable supplied with the SDP board to the USB port on the PC. Note: Do not connect the USB cable to the mini USB connector on the SDP board at this time.
It is important to connect the system ground and the PCB isolated ground to guarantee correct voltage levels and operation. Test point 31 and test point 32 give access to the GND_ISO required to properly make this connection.
Test
Apply power to the +6 V supply (or “wall wart”) connected to the EVAL-CN0188-SDPZ circuit board. Launch the evaluation software and connect the USB cable from the PC to the USB mini-connector on the SDP board.
Once USB communications are established, the SDP board can be used to send, receive, and capture serial data from the EVAL-CN0188-SDPZ board. Data can be recorded for various values of load current as the electronic load is stepped.
Information and details regarding how to use the evaluation software for data capture can be found in the CN0188 evaluation software Readme file.
Information regarding the SDP board can be found in the SDP User Guide.

