Overview
Design Resources
Design & Integration File
- Schematic
- Bill of Materials
- Gerber Files
- PADS Files
- Assembly Drawing
Evaluation Hardware
Part Numbers with "Z" indicate RoHS Compliance. Boards checked are needed to evaluate this circuit.
- EVAL-CN0234-SDPZ Single Supply, Micropower Toxic Gas Detector Using an Electrochemical Sensor
- EVAL-SDP-CB1Z ($116.52) Eval Control Board
Device Drivers
Software such as C code and/or FPGA code, used to communicate with component's digital interface.
Features & Benefits
- Complete electrochemical sensor
- Low power
- Single supply
Product Categories
Markets and Technologies
Parts Used
Documentation & Resources
-
MT-035: Op Amp Inputs, Outputs, Single-Supply, and Rail-to-Rail Issues2/14/2015PDF115 kB
Circuit Function & Benefits
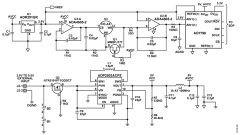
The circuit shown in Figure 1 is a single-supply, low power battery operated, portable gas detector using an electrochemical sensor. The Alphasense CO-AX Carbon Monoxide sensor is used in the example.
Electrochemical sensors offer several advantages for instruments that detect or measure the concentration of many toxic gases. Most sensors are gas specific and have usable resolutions under one part per million (ppm) of gas concentration. They operate with very small amounts of current, making them well-suited for portable, battery powered instruments.
The circuit shown in Figure 1 uses the ADA4505-2, dual micro-power amplifier, which has a maximum input bias current of 2 pA at room temperature and consumes only 10 μA per amplifier. In addition, the ADR291 precision, low noise, micropower reference consumes only 12 μA and establishes the 2.5 V common-mode pseudo-ground reference voltage.

The ADP2503 high efficiency, buck-boost regulator allows single-supply operation from two AAA batteries and consumes only 38 μA when operating in power-save mode.
Total power consumption for the circuit shown in Figure 1 (excluding the AD7798 ADC) is approximately 110 μA under normal conditions (no gas detected) and 460 μA under worst-case conditions (2000 ppm CO detected). The AD7798 consumes approximately 180 μA when operational (G = 1, buffered mode) and only 1 μA in the power-save mode.
Because of the circuit’s extremely low power consumption, two AAA batteries can be a suitable power source. When connected to an ADC and a microcontroller, or a microcontroller with a built-in ADC, battery life can be from over six months to over one year.
Circuit Description
Figure 2 shows a simplified schematic of an electrochemical sensor measurement circuit. Electrochemical sensors work by allowing gas to diffuse into the sensor through a membrane and interacting with the working electrode (WE). The sensor reference electrode (RE) provides feedback to maintain a constant potential with the WE terminal by varying the voltage at the counter electrode (CE). The direction of the current at the WE terminal depends on whether the reaction occurring is oxidation or reduction. In the case of carbon monoxide, oxidation takes place; therefore, the current flows into the working electrode, which requires the counter electrode to be at a negative voltage (typically 300 mV to 400 mV) with respect to the working electrode. The op amp driving the CE terminal should have an output voltage range of approximately ±1 V with respect to VREF to provide sufficient headroom for operation with different types of sensors (Alphasense Application Note AAN-105-03, Designing a Potentiostatic Circuit, Alphasense, Ltd.).

Figure 2. Simplified Electrochemical Sensor Circuit
The current into the WE terminal is less than 100 nA per ppm of gas concentration; therefore, converting this current into an output voltage requires a transimpedance amplifier with a very low input bias current. The ADA4505-2 op amp has CMOS inputs with maximum input bias current of 2 pA at room temperature, making this op amp a very good fit for the application.
The 2.5 V ADR291 establishes the pseudo-ground reference for the circuit, which allows for single-supply operation while consuming very little quiescent current.
Amplifier U2-A sinks enough current from the CE terminal to maintain a 0 V potential between the WE and RE terminals on the sensor. The RE terminal is connected to the inverting input of U2-A; therefore, no current flows in or out of it. This means that the current comes from the WE terminal, and it changes linearly with gas concentration. Transimpedance Amplifier U2-B converts the sensor current into a voltage proportional to gas concentration.
The sensor selected for this circuit note is an Alphasense CO-AX Carbon Monoxide sensor. Table 1 shows typical specifications associated with carbon monoxide sensors of this general type.
Warning: Carbon monoxide is a toxic gas, and concentrations higher than 250 ppm can be dangerous; therefore, exercise extreme care when testing this circuit.
| Parameter | Value |
| Sensitivity | 55 nA/ppm to 100 nA/ppm (65 nA/ppm typ) |
| Response Time (t90 from 0 ppm to 400 ppm CO) | <30 sec |
| Range (ppm CO, Guaranteed Performance) | 0 ppm to 2,000 ppm |
| Overrange Limit (Specifications Not Guaranteed) | 4,000 ppm |
The output voltage of the transimpedance amplifier is

where IWE is the current into the WE terminal, and RF is the transimpedance feedback resistor (shown as R8 in Figure 1).
The maximum response of the CO-AX sensor is 100 nA/ppm, and its maximum input range is 2000 ppm of carbon monoxide. This results in a maximum output current of 200 μA and a maximum output voltage determined by the transimpedance resistor, as shown in Equation 2.

Operating the circuit with a 5 V supply results in a usable range of 2.5 V at the output of the transimpedance amplifier, U2-B. Selecting a 11.5 kΩ resistor for the transimpedance feedback resistor gives a maximum output voltage of 4.8 V, which allows for approximately 8% overrange capability.
Using the sensor’s typical response of 65 nA/ppm, Equation 3 shows the circuit output voltage as a function of ppm of carbon monoxide.

Resistor R4 keeps the noise gain at a reasonable level. Selecting the value of this resistor is a compromise between the magnitude of the noise gain and the sensor settling time errors when exposed to high concentrations of gas. For this example, R4 = 33 Ω, which results in a noise gain of 349, as shown in Equation 4.

The input noise of the transimpedance amplifier appears at the output amplified by the noise gain. For this circuit, we are only interested in low frequency noise because the frequency of operation of the sensor is very low. The ADA4505-2 has a 0.1 Hz to 10 Hz input voltage noise of 2.95 μV p-p; therefore, the noise at the output is 1.03 mV p-p, as shown in Equation 5.

Because this is very low frequency 1/f noise, it is very hard to filter out. However, the sensor response is also very slow; therefore, we can take advantage of this by using a very low frequency low-pass filter (R5 and C6) with a cutoff frequency of 0.16 Hz. Even with such a low frequency filter, its effect on the sensor response time is negligible when compared to the 30 second response time of the sensor.
One important characteristic of electrochemical sensors is their very long time constant. When first powered up, it can take several minutes for the output to settle to its final value. When exposed to a midscale step in concentration of the target gas, the time required for the sensor output to reach 90% of its final value can be in the order of 25 seconds to 40 seconds. If the voltage between the RE and WE terminals has a sudden change in magnitude, it can take several minutes for the sensor’s output current to settle. This also applies when cycling power to the sensor. To avoid very long startup times, P-channel JFET Q1 shorts the RE terminal to the WE terminal when the supply voltage drops below the JFET’s gate-to-source threshold voltage (~2.5 V).
Two AAA batteries or a 2.3 V to 5.5 V power supply powers the circuit. Q2 provides reverse voltage protection, and the ADP2503 regulates the input supply to the 5 V required to power the sensor.
Common Variations
If a programmable rheostat, such as the AD5271, is used instead of a fixed transimpedance resistor (R8), the circuit can be used with different gas sensors without changing the bill of materials. The AD5271 is available with nominal resistance values of 20 kΩ, 50 kΩ, or 100 kΩ. There are 256 positions, resulting in steps of 390.6 Ω for the 100 kΩ option. The 5 ppm/°C resistance temperature coefficient of the AD5271 is better than most discrete resistors, and its 1 μA supply current is a very small contributor to the system’s power consumption.
While two AAA batteries can power the circuit shown in Figure 1 for several months, some applications may be able to run from an external power source. The most efficient way to implement a dual power configuration is to use a power jack with a built-in switch and a mechanical disconnect feature that automatically removes battery power when the external power plug is inserted into the jack.
The circuit discussed here operates with very low power consumption. Using two ADA4528-1 op amps instead of the ADA4505-2 results in much lower noise and better accuracy, but higher power consumption. The ADA4528-1 provides practically zero offset drift with industry-leading low input voltage noise.
Similarly, the ADR3425 can replace the ADR291 for very low drift with temperature; however, at the expense of higher current consumption.
Finally, the circuit as shown in Figure 1 is suitable for interfacing with a 12-bit ADC, such as the built-in converter in most mixed signal microcontrollers.
For applications where measuring fractions of ppm of gas concentration is important, using the ADA4528-1 and the ADR3425 makes the circuit performance suitable for interfacing with a 16-bit ADC, such as the AD7798 or the AD7171.
Circuit Evaluation & Test
This circuit uses the EVAL-CN0234-SDPZ circuit evaluation board and the EVAL-SDP-CB1Z system demonstration platform (SDP) evaluation board. In addition, a small adapter board included with the EVAL-CN0234-SDPZ is required to connect the two circuit boards together. The EVAL-CN0234-SDPZ includes an AD7798 16-bit Σ-Δ ADC to digitize the output voltage of the circuit.
The CN-0234 evaluation software communicates with the SDP board to capture data from the EVAL-CN0234-SDPZ circuit evaluation board.
Equipment Needed
The following equipment is needed:
- PC with USB port and Windows® XP or Windows Vista (32-bit), or Windows 7 (32-bit)
- EVAL-CN0234-SDPZ circuit evaluation board and adapter board.
- EVAL-SDP-CB1Z SDP evaluation board
- CN0234 evaluation software
- Two AAA batteries
- Calibration gas (less than 250 ppm CO recommended)
Getting Started
Load the evaluation software by placing the CN0234 Evaluation Software CD into the CD drive of the PC. Using My Computer, locate the drive that contains the evaluation software CD and open the Readme file. Follow the instructions contained in the Readme file for installing and using the evaluation software.
Functional Block Diagram
A functional block diagram of the test setup is shown in Figure 3. The EVAL-CN0234-SDPZ-SCH PDF file gives the complete circuit schematic. This file is contained in the CN0234 Design Support Package.

Setup
Connect the 10-pin connector on the EVAL-CN0234-SDPZ to the adapter board, and the 120-pin connector of the adapter board to the CON A connector on the EVAL-SDP-CB1Z SDP evaluation board. Use Nylon hardware to firmly secure the adapter board to the SDP board, using the holes provided at the ends of the 120-pin connectors. Connect the electrochemical sensor to the socket on the EVAL-CN0234-SDPZ circuit evaluation board.
With the power switch in the off position, insert two AAA batteries in the battery holders.
Connect the USB cable supplied with the SDP board to the USB port on the PC and to the SDP board. The SDP board derives its power from the USB port of the PC.
Test
Move the power switch on the EVAL-CN0234-SDPZ circuit board to the on position and launch the evaluation software. The software can communicate with the SDP board if the Analog Devices System Development Platform driver appears in the Device Manager. When USB communications are established, the SDP board can now send, receive, and capture serial data from the EVAL-CN0234-SDPZ circuit evaluation board.
The CN0234 evaluation software readme file contains information and details regarding how to use the evaluation software for data capture. The SDP user guide contains information regarding the SDP board.
The input signal for this board is gas concentration; therefore, a calibration gas source is required. When testing with carbon monoxide consider that 250 ppm is the maximum short-term exposure limit.
To perform a system calibration, first ensure no carbon monoxide is present. To start acquiring data, click Start Acquisition. Select Set Zero from the Calibrate menu. If you are satisfied with the ADC reading, click OK, and the current ADC reading will be stored as the zero point. Apply the calibration gas, and when the sensor output is fully settled, select Set Span from the Calibrate menu. Enter the concentration of the calibration gas used and click OK. This will store the span of the system.
To apply the system calibration data, select the Display Calibrated Data checkbox on the front panel.
When the Display Calibrated Data checkbox is not checked, the program operates with default scaling values, assuming a nominal sensor response of 65 nA/ppm and no offset errors.
To save the calibration data to file, choose Save Calibration Constants to File from the File menu. Similarly, choose Load Calibration Constants from File to use previously saved calibration data.
Figure 4 shows the circuit response to a step of 50 ppm of carbon monoxide. The faster initial rise time is due to the sensor response, while the long tail is a function of the test chamber.

Figure 5 shows the circuit response after rapidly removing the sensor from the 50 ppm CO atmosphere and is a better representation of circuit performance.


