要約
電流監視および測定する最も簡単な方法は、オームの法則を使用することです。すなわち、電流経路における抵抗器の両端の電圧は電流に正比例します。この記事では、抵抗器を用いて電流を検出する場合の実用上の設計問題を述べ、電流保護、ホットスワップコントローラ、残量ゲージ、および障害保護などの実用的なアプリケーションを示します。
基本的なハイサイド電流検出アンプ
抵抗器を用いた電流検出は単純で使いやすく、低コストで極めて直線的であるため、キャリブレーションが不要です。オームの法則では、抵抗器の両端の電圧は抵抗器を流れる電流に正比例します。すなわち、V = IRです。ただし、留意点として、電流が流れるとすべての抵抗器が電力を消費することに注意してください。この電力の消費によって熱が発生し、これが抵抗値に影響するため、検出抵抗器の電力消費を慎重に算出する必要があります。
検出抵抗器の値が大きくなると、精度が向上しますが、電力消費は増大します。

ここで、Iは測定電流値で、Rは検出抵抗値です。測定電流の大きさは設計パラメータではなく、アプリケーションに固有な値です。したがって、検出抵抗器の値は、「ジュール熱」を最小限にするため、できるだけ低く抑える必要があります。
小さな値の検出抵抗器を選択すると、抵抗器の両端の検出電圧は低くなります。コンパレータ、アナログ-ディジタルコンバータ(ADC)、またはその他の外付け回路へのインタフェースに適したレベルまで電圧を増幅するためのアンプが必要です。また、低検出電圧は、アンプに固有のバイアス電流と入力オフセット電圧によって生じる測定誤差の影響を受けやすくなります。たとえば、実用的なフルスケールの検出電圧は、50mV~200mVと考えられます。アンプの最大入力オフセット電圧が±5mVの場合、測定誤差は50mV (フルスケール)にて±10%となり、低い電流ではさらに悪くなります。

図1. このハイサイド電流センサは、オームの法則を利用して電流を測定しています。
電流検出アンプは低入力オフセット電圧と低入力バイアス電流の両方を備える必要があります。専用のハイサイド電流検出アンプ(図1)では、電圧源(たとえば、バッテリ)と負荷の間に電流検出抵抗器が配置されます。このように配置することによって、グランドプレーン内の異質な抵抗が生じることが防止され、基板レイアウトが大幅に簡素化され、また通常、回路全体の性能が向上します。検出抵抗器(RSENSE)を流れる電流によって電圧降下が生じます。この電圧がオペアンプによって検出されると、MOSFETトランジスタが駆動され、シンク電流がRに流れます。R両端の電圧降下は、検出抵抗器の両端の電圧に等しくなります。

したがって、以下の式が成立します。

センサの出力電流は負荷電流に比例します。一般に、出力電流をK倍に増大する電流ミラーが組み込まれています。電圧出力が必要な場合、電流出力とグランドの間に出力抵抗器(RO)を配置することで、電流を電圧に変換します。抵抗器RとROを工場で調整することによって、1%以下の電流検出精度を容易に得ることができます。
電流モニタおよび保護
高信頼性の電源回路は、ほとんどの場合、短絡または過負荷保護を組み込んでいます(図2a)。ここに示すIC (MAX4373電流センサ)は、リファレンス電圧、コンパレータ、およびラッチを内蔵しています。R1とR2によってトリップ電流を設定します。コンパレータは、電流センサの出力電圧とリファレンス電圧とを比較します。負荷電流が最大許容値に達すると、コンパレータの出力をロジックハイにラッチすることでpチャネルのMOSFETスイッチをオフにします。負荷には電流は流れません。p-MOSFETは、リセットが適用されるか、あるいは電源がトグル切り替えされるまでオフのままです。

図2a. ICが過負荷障害を検出すると、その短絡保護回路は、pチャネルのMOSFETをオフにして負荷を切断します。
バッテリチャージャやその他のアプリケーションは、短絡による過電流や開回路による過小電流に対して保護する必要があります。このため、図2bの電流ウィンドウ検出器は、図2aの回路とよく似ていますが、過小電流を監視するための2番目のコンパレータが搭載されています。2つのコンパレータ出力はオープンドレインであるため、まとめてワイヤードORで接続することもできれば、個別の出力を維持することもできます。監視した電流がウィンドウから外れると、ICは故障状態をアサートしてシステムに通告します。

図2b. 電流ウィンドウ回路(R1~R4、コンパレータ、およびリファレンス電圧で構成)が開回路と短絡の障害を検出します。
ホットスワップコントローラ
ホットスワップコントローラは、サーバ上のI/Oカードなどのシステムカードで使用することを想定した、専用の高機能な電流センサです。ホットスワップコントローラを使用すると、システムが動作している間でもカードを挿入または取り外すことが可能で、システムを停止する必要がありません。ホットスワップコントローラがなければ、カードを挿入または取り外すと、システムの電源に短絡が生じたり、システムの動作が中断したりする可能性があります。さらに、ホットスワップコントローラがなければ、カードを挿入したときに、オンボードのコンデンサが急速に充電されます。結果として生じる突入電流によって、システム電圧は臨界値未満に一時的に低下します。
ホットスワップコントローラ(図3)は、これらの問題を克服するために設計されたものです。ホットスワップコントローラには、ソフトスタート機能が組み込まれており、突入電流が安全なレベルまで低減されます。障害(過負荷または短絡)が発生すると、コントローラは、カードをシステムの他の部分から分断します。

図3. MAX5933ホットスワップコントローラは突入電流のスパイクと短絡障害から電源バスを保護します。
例として、MAX5933Aファミリのホットスワップコントローラによって、バックプレーンの電源レールにグリッチを生じることなく、通電中のバックプレーンに対して回路カードを安全に挿入および取り外すことができます。起動時に、コントローラは電流レギュレータとして機能し、外付けの検出抵抗器とMOSFETを使用して負荷に引き込まれる電流を制限します。内部回路はモニタ電流をゆっくりと上昇させるため、大きな突入電流を防止することができます。
検出抵抗器は電流制限も設定します。FB入力が短絡を検出した場合、ICは、3.9分の1に電流制限を低減(フォールドバック)します。たとえば、25mΩの検出抵抗器を使用して、標準の動作電流制限を1.88Aに設定しますが、短絡によってその制限は480mAに低減されます。ほとんどの場合、ホットスワップコントローラにはタイマが搭載されており、電流制限が指定の期間内に低下しなければ、MOSFETを遮断して電源バスを保護します。その他のホットスワップ機能として、低電圧、過電圧、および過熱温度に対する保護があります。
残量ゲージとバッテリ管理
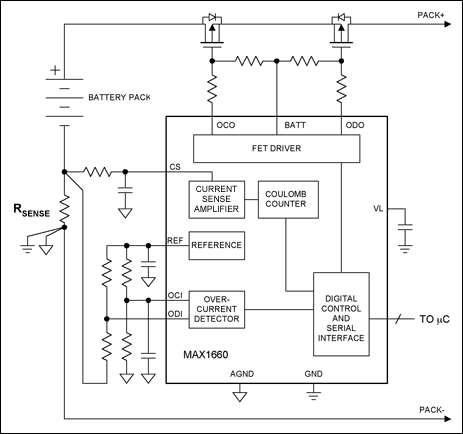
図1に示す電流検出アンプは、比較的単純な汎用デバイスです。ただし、残量ゲージやバッテリ管理などの特定のアプリケーションでは、オンチップで追加の機能を組み込む必要があります(図4)。残量ゲージはバッテリアプリケーションにとって重要であり、バッテリ容量を正確に監視し、システム性能を最適化してバッテリ寿命を延長しています。

図4. MAX1660などの残量ゲージデバイスは、バッテリパックに対する電流の流入/流出を監視して充電/放電の電流を追跡します。
たとえば、ラップトップコンピュータのバッテリパックは、ほとんどの場合、充電と放電を監視および管理する「高機能」な残量ゲージを内蔵しています。このようなゲージデバイスは通常、充電と放電の累積動作を記録するディジタルクーロンカウンタを備えています。したがって、バッテリは、一定量の電荷(クーロン)を受け入れると完全に充電されます。同様に、一定量の電荷が取り出されると、バッテリは空になります(放電)。1Aの電流とは1秒当り1クーロンに等しいことを思い出してください。つまり、電流を時間で積分すると、全電荷に等しくなります。電流検出アンプはバッテリ電流を測定し、クーロンカウンタは時間積分器として機能し、充電または放電サイクル時の総電荷量を計上します。
残量ゲージアプリケーションの電流センサには、双方向の電流測定機能が必要です。指定のバッテリパックを充電するとき、最大電荷がユーザによって設定されます。クーロンカウンタは、設定値に達すると、バッテリが完全に充電されたため、充電を停止するようにマイクロコントローラに通告します。同様に、通常のバッテリ使用での放電時には、ゲージは残量ゲージとして機能し、バッテリ残量をユーザに通知します。設定した最小制限値に達すると、クーロンカウンタは、バッテリが空であることをマイクロコントローラに通告し、これによって過放電を防止します。このようにして、クーロンカウンタは過剰な充電/放電を防止してバッテリ寿命を延長しています。
電流センサは、電流の流量を継続的に監視して過負荷や短絡の保護も実現しています。電流検出アンプは、短絡に反応してMOSFETを遮断することによってバッテリを切断し、短絡障害からバッテリを保護します。
ダイナミック電源コントローラ
パワーアンプ(PA)は電話機のアプリケーションで日常的に使用されています。PAの消費電流を正確に制御することによって、バッテリの使用量と通話時間を最大化することができます。電話機が基地局の近くにあるため、大きな送信電力が必要でないときには、PAの消費電流を低減しつつ良好な送信信号を維持することができます。しかし、電話機が基地局から遠く離れているとき、あるいは非常に大きな干渉が存在するときには、トランスミッタは高出力の電力を必要とし、消費電流が増大します。このため、PAの消費電流をダイナミックに調整することで、消費電力を最小限に抑えると同時に通話時間をできるだけ長くしています。
図1の電流センサと似ていますが、MAX4473などPAの電流コントローラ(図5)は、誤差アンプを搭載し、閉ループで動作します。その動作は電流源とよく似ています。誤差アンプ(A3)は、RSENSEとRG1の両端のIR降下の電圧差を比較して積算し、その出力をパワーアンプの利得制御(GC)入力に供給します。A3は、2つのIR降下が等しくなるまで、利得とPA出力電力、したがって消費電流を増大します。A2、Q1、およびRG3で構成される電圧-電流コンバータは、RG1の両端の電圧降下を制御します。ユーザは、PC入力によって、次式に示すPAの消費電流を外部から制御することができます。


図5. この電流コントローラ(MAX4473)は、消費電流をダイナミックに調整して消費電力を最小限に抑えると同時に良好な信号の完全性を維持します。
高機能な電力検出
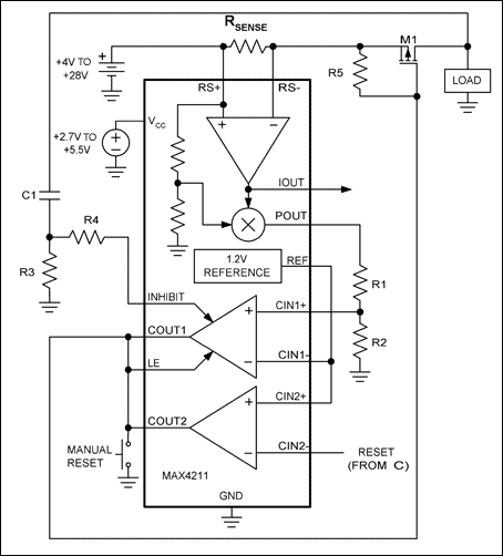
バッテリの放電に伴って端子電圧が変化する、ノートブックコンピュータのバッテリでは、電力モニタリングの方が電流モニタリングよりも安全で、望ましい方法です。負荷に供給される電力は、負荷電圧と負荷電流の積と定義されます。したがって、電力モニタリングの集積回路には、電圧出力を備えた電流検出回路とアナログ乗算器を実装する必要があります。ハイサイド電流センサは、負荷電流に比例した出力電圧を提供します。その電圧に負荷の電圧を乗じることで、負荷電力に比例した出力電圧が得られます。
たとえば、MAX4210電力モニタは、ノートブックコンピュータのバッテリを監視するように設計されています。電力センサのコモンモード電圧範囲(4V~28V)は、さまざまなバッテリ電圧に対応可能です。電流を測定するため、電源(バッテリ)と負荷の間の経路に検出抵抗器を挿入します。次に、電流検出アンプが、負荷電流に比例した電圧をアナログ乗算器の一方の入力に供給します。乗算器の他方の入力は、負荷に接続された電圧分圧器に接続します(乗算器の最大入力電圧はわずか1.1Vであるため、分圧器によって負荷電圧を低減する必要があります)。これらの2つの電圧を乗じると、負荷電力に比例した出力電圧が得られます。電流センサと同様に、このアナログ乗算器も良好な精度が得られるように工場で調整されています。
ソリッドステートの電力検出回路遮断器(図6)は、短絡障害や過電力障害からバッテリを保護するのに有用であり、過電力障害を検出すると、負荷への電流を遮断します。障害が検出されると、pチャネルのMOSFET (M1)がオフになり、手動リセットボタンを押すか、あるいはCIN2入力にロジックハイを加えるまでオフの状態が維持されます。入力電源の再投入を行うことによっても、回路遮断器をリセットすることができます。再投入によって、LEピンがローになり、コンパレータの出力OUT1のラッチが解除されるからです。コンパレータに接続されたRCネットワーク(R3-R4-C1)によって、パワーアップ時の電圧のトランジェント中に誤って遷移することが防止されます。

図6. このソリッドステートの電力検出回路遮断器は、過電力障害に応答して負荷への電流を遮断します。手動リセットボタンを押すか、あるいはCIN2入力にロジックハイを加えることによって、回路遮断器がリセットされます。コンパレータのINHIBIT入力は、パワーアップ時に電圧トランジェントが生じた場合に、コンパレータのCOUT1を一時的に停止することによって、誤った過電力の警告を抑止します。
まとめ
オームの法則に基づいた電流センサは単純ではあるものの、さまざまなアプリケーション(電源保護、バッテリ残量ゲージ、およびダイナミック電源制御)に有効な回路です。最新のICには、低コストで高性能なオールシリコン電流検出システムに必要な部品のほとんどが搭載されています。このようなICは、工場で1%未満の精度に調整されており、システムの性能、信頼性、および安全性を向上しています。
同様の記事がPower Electronics Technology誌の2005年8月号に掲載されています。