LTC3890 & LTC4000 バッテリ・バックアップを備えた60V入力の電源
はじめに
この記事で取り上げる回路は小型の電源の設計に役立ち、入力の電力が中断する状態で動作するシステムに最適です。ここに示すソリューションは無停電電源システムや小型のスタンドアロン・モジュールに組み込むことができます。産業用やセキュリティ・アプリケーション、さらにガスや石油探査の通信システムに採用することができます。入力電圧範囲が広いので、自動車産業でボンネットの内部と車室内部の電子システムの両方に適しています。
この記事の目標は、入力ソースを利用できるときは24V~60Vの入力電圧範囲から、利用できないときは14.4Vのバッテリ・パックから3.3Vレールを出力する無停電電源を紹介することです。この電源は入力電圧が存在するときは自動的にバッテリを充電し、充電中は入力電流を制限します。
LTC3890とLTC4000の高電圧コントローラのペアは、バッテリ・バックアップを備えた、動作電圧範囲が非常に広いDC電圧源の完全なソリューションを提供することができます。LTC3890の入力電圧範囲は4.5V~60Vで、LTC4000は定格が3V~60Vのバッテリを充電することができます。LTC3890はデュアルの2フェーズ同期整流式降圧DC/DCコントローラです。LTC3890の利点のひとつとして、無負荷時暗電流が非常に低く50μAです。
暗電流が低く、非常に低いドロップアウト電圧で99%デューティサイクル動作をするので、LTC3890はバッテリ駆動システムには貴重です。このソリューションではロジック・レベルのMOSFETを採用しているので、ゲート関連の損失が減少し、システム全体の効率が増加します。この記事で示す回路は、カスタマの負荷に給電する固定された正確な電圧を与えるためにLTC3890の1つの出力を利用しており、2番目の出力をLTC4000の制御の下で行われるバッテリ充電のための可変電圧源として利用しています。LTC4000は、通常は電圧源として動作するDC/DC電源をバッテリ・チャージャに改造するために設計されたコントローラです。LTC4000はバッテリ充電およびパワー・マネージメントのための全機能を備えたコントローラです。システムの入力電流を制限して入力ラインに対するストレスを減らす能力も備えています。この能力は、電源がバッテリ充電と大きな電力を必要とする負荷に同時にエネルギーを供給する必要があるアプリケーションでは非常に重要です。
回路の説明
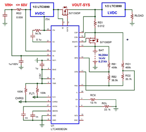
図1. 電源のブロック図
提案されている回路のブロック図が図1に示されており、入力範囲が広く24V~60Vです。回路に含まれている構成要素は、LTC3890コンバータの出力のひとつをベースにした高電圧DC/DCコンバータ(HVDC)、LTC4000をベースにした実際のバッテリ・チャージャ、およびLTC3890コンバータの別の出力をベースにした低電圧DC/DCコンバータ(LVDC)です。HVDCコンバータは15V~22Vの出力電圧範囲で最大10Aの電流を供給します。バッテリ・チャージャは16.8V (Vfl )の充電電圧で最大4Aの充電電流(Ich )を供給します。LVDCは3.3Vで2Aを供給するように設定されています。バックアップ・バッテリとして、NL2044 Smart Li Ion Battery Packを選択しました。このバッテリ・パックは、Vmax=16.8V、Vnom=14.4 VおよびVcutoff=9.6Vで仕様が規定されており、容量は6.6Ahです。

図2. 電源の回路図
詳細な回路図を図2に示します。これは高電圧降圧スイッチング・レギュレータLTC3890をベースにしています。LTC3890の1番目の出力はLTC4000によって制御され、バッテリ・チャージャとLVDCの2つの負荷に給電するように割り当てられています。LTC4000からの制御信号は優先順位が与えられており、LTC3890の1番目の出力の電圧レベルを設定して、正確なバッテリ充電を保証します。この出力の電圧レベルは固定されておらず、バッテリの充電サイクルに従います。LTC3890の2番目の出力はLVDCです。これは1番目の出力から給電され、固定された3.3Vを負荷に供給します。この出力の電圧レベルは、システム電圧、バッテリ充電プロセスまたは電力源(入力電圧またはバッテリ)に依存しません。示されているソリューションは、一方のソースから他方のソースへとシームレスに切り替えます。
LTC4000充電回路は以下の機能を実行します。
- バッテリの全充電サイクル。この充電サイクルには以下のものが含まれます。
- バッテリの状態検出
- バッテリ電圧を制御してプログラムされた充電電流を供給
- 充電サイクルの終了
- バッテリから高電圧DC/DCコンバータへの逆電流をブロックする入力ダイオード。
- 満充電されたバッテリを入力電圧のソースから切断。
- システム全体の入力電流をプログラムされた値に制限。この機能はヒューズや回路ブレーカを備えたシステムでは重要です。
電圧レールの名称はデモ用回路1830Aと似ています。これは提案されている回路のプロトタイプやブレッドボードの作成にも使用しました。以下は、電気的レールとパワートレーンの構成部品の機能の簡単な説明です。
VIN+ 安定化されていない元の24V~60V電圧源からの入力電圧。
VIN HVDCへの入力電圧: Q3、Q4、L1。電流検出抵抗RS1がシステムへの入力電流を制限します。
VOUTはHVDCの出力で、PMOS Q1のドレインに接続されており、LTC4000のIGATEによって制御されて理想ダイオードとして動作します。Q1はVIN電圧が切断されるとオフして、HVDSをバッテリ・パックから切断します。
VOUT-SYSレールはPMOS Q1のソースからきており、充電中のバッテリおよびLVDCに給電します。
PMOS Q2はLTC4000 PowerPathTMコントローラの一部です。VOUT-SYSレールから給電されるLVDCは最終負荷に給電し、Q5、Q6、L2がこのコンバータのパワートレーンを構成しています。
コモン・カソード・ダイオードD1は、入力電圧またはバッテリからLT3782のバイアスを確保します。
回路機能
入力電圧を印加すると、HVDCとバッテリ・チャージャがアクティブになります。TC3890はVOUTレールの電圧をランプアップさせ始めます。VOUTの上昇は、このピンの電圧が0.8Vに達するまでTRACK/SS2ピンの電圧レベルによって制御されます。そのときまでに、LTC4000バッテリ・チャージャはアクティブになり、自己のITHピンを介してVOUTとVOUT-SYSのレベルの制御を開始します。このピンはLTC3890のITH2ピンにハードワイヤ接続されています。HVDCの出力電圧(および対応するLTC3890のVFB2ピンの帰還信号)はバッテリのフロート電圧(メーカー推奨の充電電圧)より高く設定されます。これにより、通常の動作条件では、LTC3890降圧コントローラではなく、LTC4000バッテリ・チャージャだけが出力を安定化することが保証されます。LTC3890デバイスはLTC4000の制御の下で、スイッチングNMOSのQ1とQ2を制御します。LTC3890の電圧設定はLTC4000によって設定される実際の(フロート)電圧を超えるので、LTC3890のエラーアンプ(EA)は電流をソースして、そのITHピンの電圧を上げようと試みます。他方、LTC4000は電流をシンクして、ITH電圧をレギュレーション状態に保ちます。フロート電圧は抵抗分割器(RB1、RB2)によって設定されます。
バッテリの電圧がフロート電圧を下回ると、LTC4000はバッテリの状態を分析します。バッテリに短絡や過放電が生じていないと、プログラムされた充電電流をバッテリに供給します。充電電流の値は電流検出抵抗RS2と抵抗RCLによってプログラムされます。LTC4000はバッテリ電圧がフロート電圧値に達するまで充電電流を制御します。バッテリ電圧がフロート電圧値に達すると、LTC4000は定電流モードから定電圧モードに切り替わり、充電プロセスの間、定電圧を供給します。充電サイクルが進行するにつれ、充電電流の値は次第に減少します(図5を参照)。図2の回路図では、TMRピンはBIASノードに接続されています。これは、充電電流がプログラムされたC/X値まで減少すると、充電サイクルが終了することを意味します。
LTC4000は入力電流の値もモニタします。入力電流レベルがプログラムされた値を超えると、LTC4000は充電電流と充電電圧を下げるので、LVDCに接続された負荷は中断なしに動作することができます。入力電流リミットは電流検出抵抗RS1とRIL(示されていません)によってプログラムされます。
充電電流がC/Xで設定されたリミットを下回ると、バッテリは充電回路から切断され、PMOS Q2がオフします。このポイントで、LTC4000は出力電圧をフロート電圧値より上に安定化して、ボディ・ダイオードQ2が逆バイアスされて電流がバッテリから負荷に流れないようにします。
回路の説明と両方のコントローラの設定
この記事で使用されている充電および放電のためのバッテリはNL2044HD22です。
これはリチウムイオン・バッテリ・パックで、(4S3P)構成で組み立てた12個の18650サイズのセルを結合しています。バッテリ・メーカーは16.8V ± 50mVの充電電圧および最大4Aの充電電流を推奨しています。
LTC4000の設定
バッテリ・フロート電圧の設定(BFBピン)。注記:FBGピンはBFBピンとOFBピンに接続された抵抗分割器のためのグランド・リターン・ピンです。RB1が499kであると仮定すると、RB2は36.5kと計算され、16.8Vのフロート電圧を与えます。バッテリ出力電圧の設定(OFBピン)。この電圧はRO1とRO2をそれぞれ499kと35.7kに選択することにより18Vに設定されます。
抵抗RS1(ピンCSPとCSN)には12 mΩが選択され、充電電流リミットが4.1Aに設定されます。
抵抗RCLは19.1kに設定され、バッテリ充電電流を4.0Aに設定します。
抵抗RS2(ピンINとCLN)には5 mΩが選択され、入力電流リミットが10.0Aに設定されます。
RCXには21.0kが選択されます。これは、LTC4000のデータシートの対応する式を使うと、充電終了電流を0.4Aにプログラムします。
ピンILはオープンのままです。これは入力電流検出に使える50 mVの最大電圧を定義します。
Q1とQ2には同じ30-V Si7135DP PMOSが選択されています。
充電回路の部品選択の詳細な説明と推奨事項に関しては、LTC4000のデータシートを御覧下さい。
LTC3890の設定
LTC3890コントローラの4つの異なるバージョンがあり(LTC3890、-1、-2および-3)、バージョン間の相違はLTC3890-3のデータシートで説明されています(表1)。このソリューションでは、LTC3890-3コントローラを選択しました。これは過電圧の場合にボトムMOSFETを永続的にオンすることはありません。これはバッテリ駆動のアプリケーションでは非常に重要です。ただし、特定の機能が必要であり、重要であれば、LTC3890の4つのバージョンのどれでも使用することができます。
LTC3890のOUT2(「バッテリ入力」バス)は分圧器(RF1、RF2)によって22Vに設定されます。ただし、上述したように、実際の出力電圧がそこまで上昇することはありません。スイッチング周波数は、37.4k抵抗を選択することにより200kHzに設定されます。抵抗分割器(RO1とRO2)はVOUT1を3.3Vに設定します。
パワートレーンの部品選択に関しては、LTspiceとLTpowerCADのシミュレーションおよび設計ツールとともに、LTC3890-3のデータシートを使うことができます。
HVDCの電力バジェットとコンバータ部品の選択
HVDCの電力バジェット(PHVDC)はバッテリの充電に必要な電力PBATと低電圧DC/DCコンバータに必要な電力PLVDC(Vload, Iload)を合わせます。LVDCによって負荷に供給される電力は公称バッテリ電圧Vnomによって定義されます。この電圧が最大電流および負荷で存在すると仮定すると次のようになります。
PHVDC= (PBAT + PLVDC / ηl) / ηh; PHVDC= (Vnom * Ich + Vload * Iload / ηl) / ηh
ここで、ηlとηhはLVDCコンバータとHVDCコンバータの効率です。
回路の性能

図3. 入力ソースの切り替え(0.5V/Div)
Ch 4、赤はバッテリ電流
Ch 3、紫は入力電圧
Ch 2、緑は負荷電圧3.3V(2A)
図3は、入力電圧からバッテリへの負荷電源のシームレスな切り替えを示しています。Ch 4(赤のトレース)はバッテリ電流を示しています。入力電圧が存在するとき(充電中)、バッテリは電流をシンクします。入力電圧が切断されると、バッテリは電流をソースします(放電)。LVDCの出力であるCh 2(緑のトレース)は変化しません。ソースには関係なく、回路は安全に3.3V(2.0A)を負荷に供給します。

図4. 電源の効率と入力電圧(Ichは4.0A、対流空冷)
効率曲線を図4に示します。4.0Aの定充電電流、16.8Vの定フロート電圧、対流空冷(強制気流なし)で、測定が行われました。このチャージャは97%領域の非常に高い効率を実証しました。

図5. 電源の充電電圧および電流と時間
充電中の充電電流とバッテリ電圧の変化を図5に示します。
まとめ
LTC3890とLTC4000は高度に集積化された高電圧高性能コントローラです。これら2つのデバイスをベースにして、バッテリ・バックアップを備えた多機能電源を設計することができます。この記事は、この電源のブロック図、詳細な回路図および計算の手引きを提供しています。
LTC3890-3は高性能デュアル降圧スイッチング・レギュレータDC/DCコントローラで、全てのNチャネル同期整流式パワーMOSFET段を駆動します。定周波数電流モード・アーキテクチャを採用しているので、最高850kHzまでのフェーズロック可能な周波数を使用できます。コントローラの2つの出力段を逆位相で動作させることにより電力損失と電源ノイズを最小限に抑えています。無負荷時暗電流が50μAなので、バッテリ駆動システムの動作寿命が延びます。OPTI-LOOP®補償により、広い範囲の出力容量とESRの値に対してトランジェント応答を最適化することができます。4V~60Vの広い入力電源範囲には、広い範囲の中間バス電圧およびバッテリ・ケミストリが含まれます。各コントローラの独立したTRACK/SSピンに従って、起動時の出力電圧がランプアップします。電流モードの制御により、短絡時のインダクタ電流が制限されます。PLLIN/MODEピンにより、軽負荷では、Burst Mode動作、パルス・スキッピング・モード、または連続導通モードが選択されます。異なる機能や追加機能を備えたバージョンに関しては、LTC3890のデータシートの表1を参照してください。
LTC4000は高電圧高性能コントローラで、外部補償された多くのDC/DC電源をフル機能のバッテリ・チャージャに改造します。LTC4000のバッテリ・チャージャの機能に含まれるのは、正確な(±0.25%)プログラム可能なフロート電圧、選択可能なタイマまたは電流による終了、NTCサーミスタを使った温度に適応した充電、自動再充電、深放電したセルに対するC/10トリクル充電、不良バッテリ検出および状態インジケータ出力です。このバッテリ・チャージャには、高電流アプリケーション向けの低い検出電圧を可能にする高精度電流検出も含まれています。LTC4000はインテリジェントPowerPathコントロールをサポートします。外付けPFETにより、低損失の逆電流保護が与えられます。別の外付けPFETにより、バッテリの低損失の充電または放電が実現されます。この2番目のPFETにより、深放電したバッテリや短絡故障したバッテリに接続されたときでさえ直接下流にあるシステムに給電する瞬時オン機能も実現しやすくなります。