コントローラIC の性能領域に挑む24V15A モノリシック・スイッチング・レギュレータ
現在のDC/DC コンバータの主役は、モノリシック・スイッチング・レギュレータとスイッチング・コントローラの2 つです。一般に、それぞれの用途が重なることはあまりありません。コントローラ方式が採用されるケースは、電力損失と熱伝導性能が優先される、高性能、大電力アプリケーションです。一方、モノリシック・レギュレータ方式が支持されるのは、小型に組み上げなければならない低消費電力アプリケーションです。通常はコントローラの方がモノリシック・ソリューションより機能が豊富ですが、ソリューション・サイズの点では大幅に不利です。モノリシック・レギュレータは、占有面積は小さくなりますが、通常は機能と効率が犠牲となり、さらに内蔵のMOSFET に依存するので電力に関して実用上の制限があります。
LTC3613 モノリシック・レギュレータは、機能の充実した高性能コントローラとRDS(ON) の低い内蔵のMOSFET を組み合わせることにより、コントローラのアプリケーションとモノリシック・レギュレータのアプリケーションとの間に引かれた境界線に挑みます。
| LTC3608 | LTC3609 | LTC3610 | LTC3611 | LTC3613 | |
| PVIN(MAX) | 18V | 32V | 24V | 32V | 24V |
| ILOAD(MAX) | 8A | 6A | 12A | 10A | 15A |
| 周波数同期 | ✓ | ||||
| 高精度差動出力検出 | ±1% | ±1% | ±1% | ±1% | ±0.67% |
| 正確な電流検出 | 下側FET のRDS(ON) | 下側FET のRDS(ON) | 下側FET のRDS(ON) | 下側FET のRDS(ON) | RSENSE またはDCRによる検出 |
| MOSFET のRDS(ON)上側/ 下側 | 10mΩ/8mΩ | 18mΩ/13mΩ | 12mΩ/6.5mΩ | 15mΩ/9mΩ | 7.5mΩ/5.5mΩ |
| パッケージ | 7mm × 8mm ×0.9mm64 ピン | 7mm × 8mm ×0.9mm64 ピン | 9mm × 9mm ×0.9mm52 ピン | 9mm × 9mm ×0.9mm52 ピン | 7mm × 9mm ×0.9mm56 ピン |
特長
LTC3613の入力電圧範囲は4.5V~24Vで、0.6V~ 5.5Vの出力電圧範囲をサポートします。内蔵の上側MOSFET および下側MOSFET は、それぞれおよそ7mΩ および5mΩ という低いRDS(ON) を特長としており、電力損失が低く抑えられるので、LTC3613 は最大15Aの負荷電流を供給できます。
LTC3613 は、真のリモートセンス電圧検出機能を備えています。これにより、最大負荷電流を流し、グランド・プレーンを共有にした場合でも、出力の正確なレギュレーションが可能になります。この機能は、出力電圧の低いアプリケーションで重要です。こうしたアプリケーションでは、基板配線上での寄生IR電圧降下によってわずかな電圧誤差が生じても、レギュレーション精度が数% 低下する可能性があるからです。リモートセンス電圧検出機能と、LTC3613 の高精度内部リファレンスの組み合わせにより、入力電圧、負荷、および温度に対する優れた出力レギュレーション精度が得られます。レギュレーション精度は、25°Cで±0.25%、0°C~ 85°Cで±0.67%、-40°C~ 125°Cで1% です。
LTC3613 の最小オン時間は60ns なので、高いスイッチング周波数で降圧比を高くすることができます。高度なオン時間制御、谷電流モード・アーキテクチャにより、オン時間は、入力電圧および負荷が定常状態の条件でスイッチング周波数が一定になるように制御されます。また、LTC3613 は大きい負荷ステップからわずか数サイクル以内に回復できます。このアーキテチャにより、複数のLTC3613 間で適切にバランスのとれた電流分担を実現できるので、大電力アプリケーションでは簡単に並列化できます。このデバイスは、外部クロックに同期するためのフェーズロックループ(PLL)回路を内蔵しており、並列化された位相の交互配置によって出力電圧リップルを最小限に抑えることができる大電流、低出力電圧のアプリケーションには特に有用です。
LTC3613 は、過電圧保護や電流制限フォールドバックなど、いくつかの安全機能および保護機能を内蔵しています。出力が設定値の7.5% を超えると、これは過電圧(OV)状態とみなされ、上側MOSFET は即座にオフし、下側MOSFET はOV 状態が解消されるまでオンします。デバイスが0.6Vリファレンス電圧の±7.5%の枠から外れるとフラグが立つパワーグッド出力モニタも使用できます。出力が短絡した場合、出力電圧が50%より大きく低下すると、最大検出電圧はその最大限の値の約4分の1 に減少し、インダクタ電流レベルを最大値の4分の1 に制限します。
LTC3613 は、その出力電圧トラッキング機能およびソフトスタート機能を通じて、起動シーケンス中およびシャットダウン・シーケンス中も、出力を高精度に制御します。外部VCC 入力ピンを備えているので、大電力アプリケーションで効率上のメリットを得るために、デバイス内部のLDO をバイパスすることができます。
LTC3613 は、直列接続の検出抵抗RSENSE またはインダクタのDCR 検出回路網を介してインダクタ電流を検出するように構成できます。2 つの電流検出方式のどちらを選ぶかは、主としてコスト、消費電力、および精度によって決まります。DCR による検出は、センス抵抗が不要なのでローコストかつ低損失というメリットがあります。一方、電流センスの精度を最も高めるためにはセンス抵抗方式が優れています。
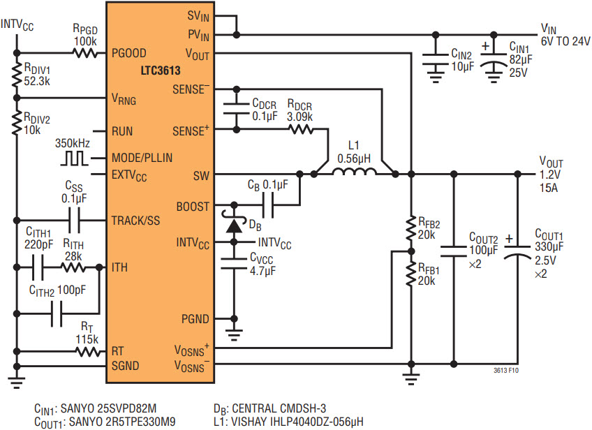
LTC3613 の標準的なアプリケーションを図1に示します。このアプリケーションは、24V入力から1.2V を出力する、降圧比の高いソリューションでのDCR 検出向けに構成されており、350kHz の外部クロックに同期しています。効率を図2 に示し、トランジェント性能を図3 に示します。

図1.インダクタのDCR検出を使用してソリューション・サイズおよびコストを最小限に抑え、効率を最大限に高める、24V入力から1.2V出力を得る回路

図2.図1のレギュレータの効率

図3.図1の回路の負荷トランジェント応答
まとめ
LTC3613 は、ソフトスタート、設定可能な周波数、外部クロックへの同期、調整可能な電流制限、選択可能な軽負荷動作モードなど、ユーザが設定可能なさまざまな機能を内蔵しているので、標準的なモノリシック・スイッチング・レギュレータと比較してはるかに優れた設計の柔軟性があります。過電圧保護、フォールドバック電流制限を備えた設定可能な電流制限などの重要な安全機能により、デバイスの堅牢性が向上します。大電力アプリケーション向けに、外部VCC 入力が用意されています。小型ソリューション・サイズ、多彩な機能セット、および高性能の機能群により、従来のモノリシック・ソリューションと比較して使用範囲が広がっており、従来コントローラを検討するしかなかった分野でも使用することが可能です。アプリケーションに最適です。