概要
設計リソース
設計/統合ファイル
- Schematic
- Bill of Materials
- Gerber Files
- Altium Layout Files
- Assembly Drawing
評価用ボード
型番に"Z"が付いているものは、RoHS対応製品です。 本回路の評価には以下の評価用ボードが必要です。
- EVAL-CN0336-PMDZ ($54.14) Pmod Compatible, 12-Bit, 300 kSPS, Single-Supply, Fully Isolated, Data Acquisition System for 4-20 mA Inputs
- EVAL-SDP-CB1Z ($134.00) Eval Control Board
- SDP-PMD-IB1Z ($74.45) PMOD to SDP Interposer Board
デバイス・ドライバ
コンポーネントのデジタル・インターフェースとを介して通信するために使用されるCコードやFPGAコードなどのソフトウェアです。
機能と利点
- 4mA〜20mA レシーバ
- 単電源
- 完全絶縁
参考資料
-
AN-825: iCoupler®アイソレーション製品での電源の考慮事項 (Rev. 0)2006/11/01PDF340 kB
-
CN0336 Software User Guide2018/10/12WIKI
-
MT-101: Decoupling Techniques2015/02/14PDF954 kB
-
MT-031: データ・コンバータのグラウンディングと、「AGND」および「DGND」に関する疑問の解消2009/03/20PDF144 kB
-
CN-0336: 4mA〜20 mA 入力用の12ビット、300 kSPS、単電源、完全絶縁のデータ・アクイジション・システム2014/02/14PDF211 kB
回路機能とその特長
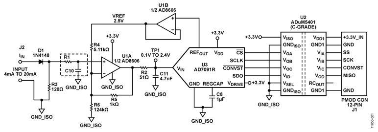
図1に示す回路は、わずか3個のアクティブ・デバイスを使用する完全に絶縁された12ビット、300 kSPSデータ・アクイジション・システムです。
このシステムは3.3Vの単電源を使用して4mA〜20mAの入力信号を処理します。室温でキャリブレーションした後の総合誤差が±10°Cの温度変化に対して±0.06% FSRなので、各種工業測定に最適です。
この組み合わせは回路のフットプリントが小さいので、精度、速度、コスト、サイズが重要な役割を果たす4mA〜20mAデータ・アクイジション・システムの業界最先端のソリューションとなります。データと電源の両方が絶縁されているので、この回路は高電圧、さらには多くの場合過酷な産業分野の環境で発生するグラウンド・ループ干渉に対しても強固です。

(全接続の一部およびデカップリングは省略されています)
回路説明
回路は入力の電流/電圧コンバータ、レベル・シフト回路、ADC段、出力アイソレーション段で構成されています。4mA〜20mAの入力信号が抵抗R3によって電圧に変換されます。R3 = 120Ωで、入力電流が4mA〜20mAの場合、レベル・シフト回路の入力電圧は0.48V〜2.4Vになります。誤って入力電流源を逆向きに接続したときの保護のために、ダイオード D1が使用されています。
R3両端の電圧はレベル・シフトされ、デュアル・オペアンプ AD8606の片方のオペアンプU1Aで減衰されます。オペアンプの出力は0.1V~2.4Vで、直線性を維持するためのヘッドルームを100mVとした場合、ADCの入力範囲(0V~2.5V)に一致します。AD7091R ADCから得られるバッファされた電圧リファレンス(VREF = 2.5V)を使って、必要なオフセットを生成します。この回路ノートに後ほど記載するように、抵抗値は他の一般的な入力範囲に合わせて変更することができます。
この回路は単一電源動作が可能な設計になっています。AD8606の最小出力電圧の仕様は、負荷電流を10mAとした場合、40°C~+125℃の全温度範囲に対して、2.7V電源では50mV、5V電源では290mVです。電源が3.3V、負荷電流が1mA未満で温度範囲がこれより狭い場合には、最小出力電圧は控えめに見積もって45mV~60mVになります。
部品の許容誤差を考慮し、安全マージンを確保するために最小出力電圧(範囲の下限)は100mVに設定します。出力範囲の上限は、ADC入力の正側の振幅に対して100mVのヘッドルームを与えるため2.4Vに設定します。したがって、入力オペアンプの公称出力電圧範囲は0.1V~2.4Vになります。
AD8606のもう一方のオペアンプ(U1B)は、ADC(U3)のAD7091Rに内蔵されている2.5V電圧リファレンスをバッファするために使用されます。
AD8606がこのアプリケーションに選択された理由は、低オフセット電圧(最大65µV)、低バイアス電流(最大1pA)、低ノイズ(最大12nV/√Hz)であるからです。消費電力は3.3V電源でわずか9.2 mWです。
帯域外ノイズを低減するため、オペアンプの出力段の後に単極RCフィルタ(R2/C11)を接続します。RCフィルタのカットオフ周波数は664kHzに設定します。工業環境の低周波ノイズの場合、オプションのフィルタ(R1/C10)を追加することにより、フィルタのカットオフ周波数をさらに下げることができます。このような場合には、信号帯域幅が低くなるので、AD7091Rのサンプリング・レートを下げることができます。
AD7091R 12ビット1MSPS SAR ADCが選択された理由は、消費電力が3.3Vで349μA(1.2mW)ときわめて低いからです。これは市販のどの競合製品よりも大幅に低い値です。また、AD7091Rは標準的なドリフトが±4.5ppm/℃の2.5Vリファレンスを内蔵しています。入力帯域幅は7.5MHzで、高速シリアル・インターフェースはSPI互換です。AD7091Rは小フットプリントの10ピンMSOPパッケージを採用しています。
この回路(ADuM5401アイソレータを除く)の総消費電力は、3.3V電源での動作時に約10.4 mWになります。ADuM5401(Cグレード)クワッド・チャンネル・デジタル・アイソレータにより、ガルバニック絶縁が行われます。絶縁された出力データに加えて、ADuM5401は絶縁された+3.3Vも回路に供給します。絶縁が不要な場合には、通常の回路動作にADuM5401は必要としません。DC/DCコンバータを内蔵した4チャネル、2.5kVアイソレータのADuM5401は、小型16ピンSOICパッケージを採用しています。ADuM5401のクロックが7MHzのときの消費電力は約140mWです。
AD7091Rは、1MSPSのサンプリング・レートを実現するために50MHzのシリアル・クロック(SCLK)を必要とします。ただし、ADuM5401(Cグレード)アイソレータの最大データレートは25Mbpsで、12.5MHzの最大シリアル・クロック周波数に相当します。さらに、SPIポートではSCLKの立下がりエッジでデータをプロセッサにクロック出力する必要があるので、ADuM5401を介した総合往復伝搬遅延(最大120ns)によって上限のクロック周波数が1/120ns = 8.3MHzに制限されます。
AD7091Rは12ビットADCですが、プロセッサのシリアル・ポートの要件に対応させるため、シリアル・データは16ビット・ワードにフォーマットされています。したがって、サンプリング周期TSは、AD7091Rの650nsの変換時間、58ns(データシートから要求される予備時間のt1遅延 + tQUIET遅延)、SPIインターフェースのデータ転送用16クロック・サイクルで構成されます。
TS = 650 ns + 58 ns + 16 × 120 ns = 2628 ns
fS = 1/TS = 1/2628 ns = 380 kSPS
安全マージンを確保するため、7MHzの最大SCLKと300kSPSの最大サンプリング・レートを推奨します。デジタルSPIインターフェースは、12ピンPmod互換コネクタ(Digilent Pmod仕様)を使ってマイクロプロセッサの評価用ボードに接続できます。
回路デザイン
図2に示す回路は、適切なゲインとレベル・シフトを与えて、0.48V〜2.4Vの信号をADCの入力範囲である0.1V〜2.4Vにシフトします。

伝達関数は重ね合わせの原理から得られます。


ゲインと抵抗値の計算
この回路のゲインは、

入力範囲が0 mA〜 20 mAの場合、回路はレベル・シフトを必要とせず、オペアンプはフォロワとして動作します。このとき、R3の電圧降下は出力範囲の上限(2.4 V)を超えてはならず、次式から計算できます。




抵抗R4、R5、R6は、そのうちの1つの値が与えられれば、式7と式9から計算できます。たとえば、R5 = 1000Ωとすると、R4 = 5,263Ω、R6 = 125,310Ωになります。
実際の回路ではR4 とR6に最も近い利用可能な標準値を選択しました。選択した値はR4 = 5.11kΩ、R6 = 124kΩです。
これらの値を慎重に選択すると、標準値の抵抗に置き換えることによる全体の誤差を数パーセント未満にすることができます。ただし、必要なヘッドルームを確保するため、式1を使って、入力電流が4mA〜20mAの場合のU1Aオペアンプの出力を再計算する必要があります。
このタイプの回路の絶対精度は主に抵抗によって決まるので、標準値への置換えと抵抗の許容誤差による誤差を除去するため、ゲインとオフセットの調整をする必要があります。
全体の誤差に対する抵抗の温度係数の影響
式1から、出力電圧は4個の抵抗(R3、R4、R5、R6)の関数であることがわかります。シミュレーション・プログラムを使って、4本の抵抗のそれぞれの小さな変化に対するTP1でのフルスケール出力電圧の感度を計算しました。回路の入力電流は20mAです。各々の感度を計算した結果、SR3 = 1.2、SR4 = 0.01、SR5 = 0.00、SR6 = 0.01となりました。各温度係数が2乗和平方根(RSS)法を使って結合されると仮定すると、R3に25ppm/℃の抵抗を、R4、R5、R6に100ppm/℃の抵抗を使用した全体のフルスケール・ドリフトはほぼ次のようになります。
フルスケール・ドリフト
= 100 ppm/°C√[(0.25 × SR3)2 + SR42 + SR52 + SR62)]
= 100 ppm/°C√[(0.25 × 1.2)2 + 0.012 + 0.002 + 0.012)]
= 30 ppm/°C
30ppm/℃のフルスケール・ドリフトは0.003%FSR/°Cに相当します。
全体の誤差に対する能動部品の温度係数の影響
AD8606オペアンプのDCオフセットとAD7091R ADCのDCオフセットは、キャリブレーションによって除去されます。
ADC AD7091Rの内部リファレンスのオフセット・ドリフトは、標準4.5ppm/℃、最大25ppm/℃です。
AD8606オペアンプのオフセット・ドリフトは、標準1µV/℃、最大4.5µV/℃です。
U1Aオペアンプ AD8606の入力オフセットによる誤差は2.4V – 0.48V = 1.92Vの入力電圧範囲を基準とするので、2.3ppm/°Cです。リファレンス・バッファU1Bによる誤差は2.5Vを基準とし、これも約2ppm/°Cです。
総合ドリフト誤差を表1にまとめました。これらの誤差にはAD7091Rの積分非直線性誤差±1 LSBは含まれていません。
| Error Source | Total Error |
| Resistors (1%, 100 ppm/°C) | ±0.0030 %FSR/°C |
| AD7091R (∆VVREF/∆T = 25 ppm/°C) | ±0.0025 %FSR/°C |
| AD8606, U1A (∆VOS/∆T = 4.5 μV/°C), 2 ppm/°C, Referenced to 1.92 V |
±0.0002 %FSR/°C |
| AD8606, U1B (∆VOS/∆T = 4.5 μV/°C), 2 ppm/°C, Referenced to 2.5 V |
±0.0002 %FSR/°C |
| Total FSR Error Temperature Coefficient | ±0.0059 %FSR/°C |
| Total %FSR Error for ∆T = ±10°C | ±0.059 %FSR |
2点キャリブレーション前後のテストデータ
2点キャリブレーションを行うには、まず入力に4mAを与え、その時のADCの出力コードをCode_1として記録します。次に入力に20mAを与え、その時のADCの出力コードをCode_2として記録します。ゲイン係数を次式で計算します。
入力電流は任意の出力コード(Code_x)に対応して、次の式を使って計算することができます。

キャリブレーション前の誤差は、部品の公称値を使って計算した理論上の伝達関数とキャリブレーションなしの実際の回路の伝達関数を比較することによって得られます。テストした回路は許容誤差±1%の抵抗を使用して作成しました。テスト結果には温度変化は含まれません。
図 3のグラフは、テスト結果を室温でのキャリブレーションの前と後のパーセント誤差(FSR)で示しています。このグラフから分かるように、キャリブレーション前の最大誤差は約0.25% FSRです。キャリブレーションの後では、誤差はほぼADCの1LSB誤差に相当する±0.02% FSRまで減少します。

PCBレイアウト時の考慮事項
高精度が不可欠な回路では、ボード上の電源とグラウンド・リターンのレイアウトを慎重に検討することが重要です。PCBでは、デジタル部とアナログ部をできるだけ分離するようにします。このシステムのPCBはシンプルな2層構造ですが、4層構造にすると良好なEMSが得られます。レイアウトとグラウンディングの詳細については MT-031 を、デカップリング手法については MT-101 を参照してください。適切にノイズを抑え、リップルを下げるため、AD8606 への電源は10µFと0.1µFのコンデンサでデカップリングする必要があります。これらのコンデンサはできるだけデバイスの近くに配置し、0.1μFコンデンサには低ESR値のものを使用します。全ての高周波デカップリングにはセラミック・コンデンサを推奨します。電源ラインは、できるだけ幅の広いパターンの低インピーダンス経路とし、電源ライン上のグリッチによる影響を減らす必要があります。DC/DCコンバータを内蔵したisoPowerデバイスADuM5401は、入力と出力の電源ピンに電源バイパスを必要とします。ピン1とピン2の間およびピン15とピン16の間には、チップ・パッドのできるだけ近くに低ESRのバイパス・コンデンサを設置する必要があります。
ノイズとリップルを抑圧するときは、少なくとも2個のコンデンサの並列組み合わせが必要です。VDD1とVISOに使用するコンデンサの推奨値は0.1μFと10μFです。小さい方のコンデンサは低ESRでなければなりません。たとえば、セラミック・コンデンサを使用することを推奨します。低ESRコンデンサの両端と入力電源ピンの間の合計リード長は2mmを超えてはなりません。バイパス・コンデンサを2mmより長いパターンで設置すると、データ破損を生じることがあります。両方の共通グラウンド・ピンがパッケージの近くで相互接続されていない場合は、ピン1とピン8の間およびピン9とピン16の間のバイパスを検討します。詳細についてはADuM5401のデータシートを参照してください。
回路図、ボード・レイアウト、部品表(BOM)などが全て揃った技術文書パッケージについては、www.analog.com/CN0336-DesignSupportをご覧ください。
高電圧耐性
このPCBは2500Vに対する基本的な絶縁方法に沿って設計されています。2500Vを超える高電圧テストは推奨できません。この評価用ボードを高電圧で使用する際には適切な注意を払う必要があります。また、評価用ボードは高電圧試験(hipot試験または絶縁耐圧試験としても知られている)も安全性の認定も行われていないため、安全機能をこのボードに依存しないでください。
バリエーション回路
この回路は、図に示された部品の値を使うことで、優れた安定性と高精度を提供します。この構成で他の高精度オペアンプや他のADCを使用して、4mA〜20mAの入力をデジタル出力に変換したり、この回路を他の様々なアプリケーションに使用することができます。
図1の回路は、「回路デザイン」セクションで与えられている推奨事項に従って、4mA〜20mA以外の入力電流範囲に合わせて再計算することができます。この場合、下限がゼロ(0mA〜20mA、0mA〜10mA、0mA〜5mA)のときは、変換にレベル・シフトが不要なので、図4に示すように入力回路を簡略化することができます。

(全接続の一部およびデカップリングは省略されています)
AD7091はAD7091Rの類似製品ですが、電圧リファレンスの出力を備えておらず、入力電圧範囲が電源電圧と同じです。AD7091は2.5Vリファレンス電圧ではADR391を使用することができます。ADR391はバッファリング不要なので、この回路ではシングル・アンプのAD8605を使用可能です。
ADR391は高精度の2.5Vバンドギャップ電圧リファレンスで、低消費電力と高精度(温度ドリフト9ppm/°C)を特長としており、小型のTSOTパッケージに収容されています。
AD8608はAD8605のクワッド・バージョンで、追加の高精度オペアンプが必要な場合にAD8606の代わりに使用できます。
AD8601、AD8602、AD8604はそれぞれシングル/デュアル/クワッドのレールtoレール入力/出力の単電源アンプで、非常に低いオフセット電圧と広い信号帯域幅を特長としており、AD8605、AD8606、AD8608と置き換え可能です。
AD7457は100kSPS、低消費電力の12ビットSAR ADCで、高いスループット・レートが必要ない場合に、ADR391電圧リファレンスと組み合わせてAD7091Rの代わりに使用できます。
回路の評価とテスト
この回路には、EVAL-CN0336-PMDZ回路ボード、SDP-PMD-IB1Z、およびEVAL-SDP-CB1Zシステム・デモンストレーション・プラットフォーム(SDP)評価ボードが使用されています。インターポーザ・ボードのSDP-PMD-IB1ZとSDPボードのEVAL-SDP-CB1Zは120ピンの嵌合(かんごう)コネクタを備えています。このインターポーザ・ボードとEVAL-CN0336-PMDZボードは12ピンのPMOD対応コネクタを備えているので、短時間で組み立てて回路の性能を評価することができます。EVAL-CN0336-PMDZボードは、この回路ノートで説明したような評価ができる回路を備えています。SDP評価ボードはCN0336評価用ソフトウェアと共に使用し、EVAL-CN0336-PMDZ回路ボードからデータを取り込みます。
必要な装置
- USBポート付きPCおよびWindows® XP、Windows Vista®(32ビット)またはWindows® 7/8(64ビットまたは32ビット)
- EVAL-CN0336-PMDZ回路評価ボード
- EVAL-SDP-CB1Z SDP評価ボード
- SDP-PMD-IB1Zインターポーザ・ボード
- CN0336評価用ソフトウェア
- 電流キャリブレータ(4mA〜20mA電流源)
評価開始にあたって
CN0336評価用ソフトウェア・ディスクをPCのCDドライブにセットして評価用ソフトウェアをロードします。CN0336評価用ソフトウェアページからこのソフトウェアの最新版のコピーをダウンロードすることもできます。マイコンピュータを使用し、評価用ソフトウェアCDのあるドライブを探し、Readmeファイルを開きます。Readmeファイルの指示に従って評価用ソフトウェアをインストールして使用してください。
機能ブロック図
テスト・セットアップの機能ブロック図を図5に示します。
セットアップ
- EVAL-CFTL-6V-PWRZ(+6VDC電源)を、DCバレルジャックを使ってSDP-PMD-IB1Zインターポーザ・ボードに接続します
- SDP-PMD-IB1Z(インターポーザ・ボード)を、120ピンCON Aコネクタを介してEVAL-SDP-CB1Z SDPボードに接続します
- EVAL-SDP-CB1Z(SDPボード)を、USBケーブルでPCに接続します
- EVAL-CN0336-PMDZ評価ボードを、12ピンのヘッダPMODコネクタを使ってSDP-PMD-IB1Zインターポーザ・ボードに接続します
- 4 mA〜20 mA 電流源(電流キャリブレータ)を端子ブロックJ2を介して EVAL-CN0336-PMDZ評価ボードに接続します
テスト
評価用ソフトウェアを立ち上げます。アナログ・デバイセズのシステム開発プラットフォーム・ドライバがデバイス・マネージャに表示されていれば、ソフトウェアはSDPボードと通信を行うことができます。USBによる通信が確立されると、SDPボードを使ってEVAL-CN0336-PMDZボードとの間のシリアル・データの送受信およびキャプチャを行うことができます。各種入力電流値に対するデータはコンピュータに保存できます。データ取り込みのための評価用ソフトウェアの使用方法に関する情報と詳細は、CN0336ソフトウェア・ユーザー・ガイド(英語)に記載されています。SDP ボードに関する詳細については、SDPユーザー・ガイド(英語)を参照してください。



