概要
設計リソース
設計/統合ファイル
- Schematic
- Bill of Materials
- Gerber Files
- PADS Files
- Assembly Drawing
評価用ボード
型番に"Z"が付いているものは、RoHS対応製品です。 本回路の評価には以下の評価用ボードが必要です。
- EVAL-ADF4351EB1Z ($258.41) Wideband Synthesizer with Integrated VCO
デバイス・ドライバ
コンポーネントのデジタル・インターフェースとを介して通信するために使用されるCコードやFPGAコードなどのソフトウェアです。
ADF4350 IIO Wideband Synthesizer GitHub Linux Driver Source Code
機能と利点
- ダイレクト・コンバージョン・トランスミッタ
- 低誤差のベクトル・マグニチュード
- 30MHz~2.2GHzのRF出力
製品カテゴリ
マーケット & テクノロジー
使用されている製品
参考資料
-
CN-0311: LO信号を2分周する変調器を用いた、低エラー・ベクトル・マグニチュード(EVM)の広帯域ダイレクト・コンバージョン・トランスミッタ2013/03/22PDF148 kB
回路機能とその特長
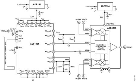
この回路は、広帯域ダイレクト・コンバージョン・トランスミッタのアナログ部(アナログ・ベースバンド入力、アナログRF出力)に導入可能な完結回路です。広帯域の電圧制御発振器(VCO)を内蔵したPLLを使用して、30MHz~2.2GHzのRF周波数をサポートします。1分周(分周なし)の局部発振器(LO)段を使った変調器(CN-0285で説明)と異なり、LOの高調波フィルタリングは不要です。
最適な性能を実現するには、変調器のLO入力が差動でドライブされることが必要です。ADF4351は、差動のRF出力を提供するので、適切な組み合わせとなります。このPLLと変調器のインターフェースは、全てのI/Q変調器と2×LOベースの位相スプリッタを携えたI/Q復調器に適用可能です。低ノイズのLDOを使用しているので、パワーマネージメント回路は位相ノイズとEVMに悪影響を与えません。このような部品の組み合わせによって、30 MHz~2.2 GHzの周波数範囲にわたり、業界最先端のダイレクト・コンバージョン・トランスミッタ性能を実現します。2.2GHz以上の周波数に関しては、CN-0285で説明しているように、1分周の変調器を使用することをお勧めします。

回路説明
図1に示した回路では、フラクショナルNのPLLを完全集積化したADF4351と広帯域送信変調器ADL5385を使っています。ADF4351は送信直交変調器ADL5385にLO(このLOは変調器のRF出力周波数の2倍です)信号を供給し、この変調器はアナログI/Q信号をRF信号にアップ・コンバートします。これら2つのデバイスを一緒に使用することで、広帯域ベースバンドI/Q信号をRFトランスミット信号に変換するソリューションを提供します。
ADF4351は、最適なLO位相ノイズ性能を得るため、超低ノイズの3.3Vレギュレータ ADP150を電源としています。ADL5385は5V LDO(ADP3334)を電源としています。 ADP150(LDO)の出力電圧ノイズはわずか9μVrms(10Hz~100kHzの積分値)なので、VCO位相ノイズを最適化し、VCOプッシングの影響(電源除去と同等)を低減するのに役立っています。ADP150(LDO)によるADF4351への電源供給についての詳細はCN-0147を参照してください。
ADL5385は2分周のブロックを使って、直交LO信号を生成します。直交精度は、入力されるLO信号のデューティ・サイクル精度(と内部分周フリップ・フロップのマッチング)に依存します。立ち上がり時間と立ち下がり時間のバランスが悪いと、ADF4351のRF出力に明らかな偶数次高調波が現れることがあります。変調器のLO入力を差動でドライブする際、偶数次高調波をキャンセルすると、全体の直交信号生成が改善されます。“Wideband A/D Converter Front-End Design Considerations: When to Use a Double Transformer Configuration.” Rob Reeder and Ramya Ramachandran(アナログ・ダイアログ、40-07)を参照してください。
サイドバンド抑圧比性能は変調器の直交精度に依存するため、LO入力ポートをシングルエンドでドライブするより差動でドライブしたほうが、より優れたサイドバンド抑圧比が得られます。VCOを内蔵した多くの競合PLL製品と比較した場合、ほとんどのデバイスはシングルエンド出力ですが、ADF4351は差動のRF出力を備えています。
ADF4351の出力マッチング回路はZBIASプルアップと、多少の電源ノードのデカップリング・コンデンサで構成されます。広帯域のマッチングを得るために、抵抗性負荷(ZBIAS = 50 Ω)を使用するか、あるいはZBIASとしてリアクティブ負荷と抵抗の並列回路を使用することを推奨します。後者では、選択したインダクタの値によって、わずかに高い出力電力が得られます。1GHz以下でLOを動作させるには、19nH以上の値のインダクタを使う必要があります。この回路での測定は、ZBIAS = 50 Ωと5dBmの出力電力設定を使って行われました。50Ω抵抗を使ったこの設定では、フルバンドにわたる各出力では約0dBm、差動では3dBmとなります。ADL5385のLO入力ドライブ・レベルの仕様は-10dBm~+5dBmなので、電流を節減してADF4351の出力電力を削減することが可能です。
RF出力周波数対サイドバンド抑圧比のグラフを図2に示します。このグラフのテスト条件は下記の通りです:
- ベースバンドI/Qの振幅= 500mVのDCバイアスと直交する1.4 V p-p差動サイン波
- ベースバンドI/Qの周波数(fBB)= 1MHz
- LO = 2 × RFOUT
テスト・セットアップの簡易図を図3に示します。標準のADL5385ボードでは差動のLO入力ドライブができないため、ADL5385評価用ボードを若干変更して使っています。


この回路は、データシートの測定で使われた低ノイズRF信号発生器を使ったADL5385のドライブと比べて、同等あるいはそれ以上のサイドバンド抑圧比性能を実現します。ADF4351の差動RF出力を使用することで偶数次高調波をキャンセルし、変調器の直交精度を改善します。これはサイドバンド抑圧比性能とEVMに影響します。図1に示す回路では、シングル・キャリアW-CDMAのコンポジットEVMの測定値が 2% より良好です。よって、この回路は30 MHz 〜2.2 GHzの周波数に対する低EVMの広帯域ソリューションを提供します。 2.2GHz以上の周波数に関しては、CN-0285で説明しているように、1分周の変調器を使用することをお勧めします。
完全なデザイン・サポート・パッケージはhttps://www.analog.com/CN0311-DesignSupportから入手できます。
バリエーション回路
この回路ノートに記載されているPLLと変調器のインターフェースは、全てのI/Q変調器と2×LOベースの位相スプリッタを携えたI/Qモジュレータに適用可能です。また、ADL5387のような2×LOベースのI/Q復調器にも応用可能です。
回路の評価とテスト
回路ノートCN-0311は、記載されている回路の評価のために、EVAL-ADF4351EB1ZボードとADL5385-EVALZボードを使用しており、即座にセットアップおよび評価が可能です。EVAL-ADF4351EB1Zボードは、標準のADF4351プログラミング・ソフトウエアを使っており、これは評価用ボードに添付されているCDに入っています。
必要な装置
以下の装置類が必要になります:
- USBポート付きPCおよびWindows® XP、Windows Vista®またはWindows® 7
- EVAL-ADF4351EB1Z評価用ボード
- ADL5385-EVALZ評価用ボード
- ADF4351プログラミング・ソフトウエア
- 電源: 5 V~500 mA
- I-Q 信号源: Rohde & SchwarzのAMIQなど
- スペクトル・アナライザ
EVAL-ADF4351EB1Z評価用ボードについては、UG-435 ユーザー・ガイドをご覧ください。また、ADF4351のデータシート、ADL5385のデータシートも参照してください。
評価開始にあたって
テスト・セットアップの回路図とブロック図については、CN-0311で詳しく説明しています(図1と図3を参照)。UG-435ユーザー・ガイドには、EVAL-ADF4351EB1Z評価用ソフトウェアのインストール法および使用法が説明されています。また、UG-435には、ボードのセットアップ方法、ボードの回路図、レイアウト図および部品表も含まれています。ADL5385-EVALZボードの回路図、ブロック図、部品表およびレイアウト図、組み立て情報などはADL5385のデータシートに記載されています。デバイスの詳細情報については、ADF4351とADL5385のデータシートを参照してください。
機能ブロック図
図3にテスト・セットアップの機能ブロック図を示します。
セットアップとテスト
各装置をセットアップした後、標準のRFテスト方法を使用して回路のサイドバンド抑圧比を測定してください。

