概要
設計リソース
設計/統合ファイル
- Schematic
- Bill of Materials
- Gerber Files
- Allegro Files
- Assembly Drawing
評価用ボード
型番に"Z"が付いているものは、RoHS対応製品です。 本回路の評価には以下の評価用ボードが必要です。
- EVAL-CN0295-EB1Z ($115.06) Flexible, 4 mA-to-20 mA Pressure Sensor Transmitter with Voltage or Current Drive
機能と利点
- 4-20mA トランスミッタ
- 電圧 / 電流 駆動
- 圧力センサー計測用
- 低電力
製品カテゴリ
マーケット & テクノロジー
使用されている製品
参考資料
-
MT-066: In-Amp Bridge Circuit Error Budget Analysis2015/02/14PDF35 kB
-
MT-065: In-Amp Noise2009/02/03PDF38 kB
-
CN0295:柔軟に応用できる電圧/電流駆動の 4mA~20mA 圧力センサー・トランスミッタ2013/05/28PDF242 kB
回路機能とその特長
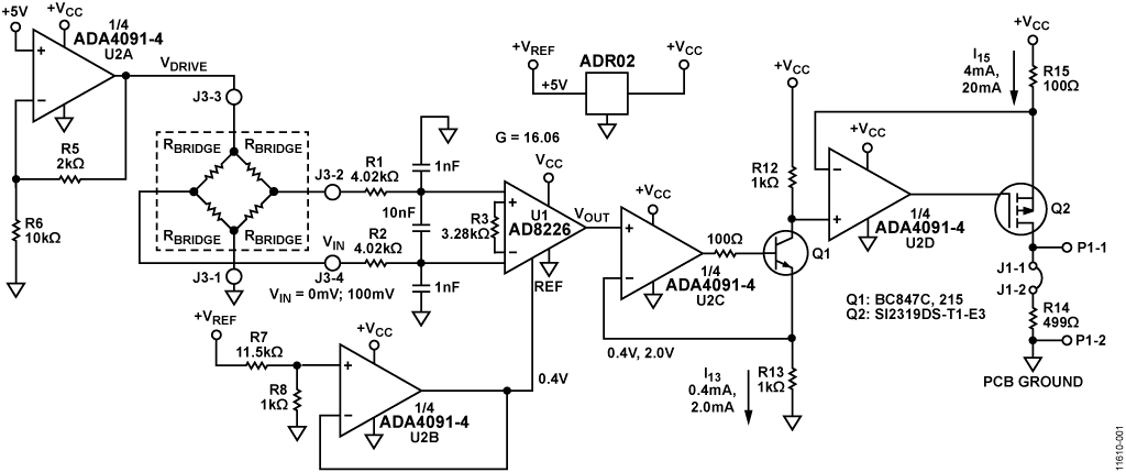
図1に示す回路はフレキシブルな電流トランスミッタで、圧力センサーの差動電圧出力を4mA~20mAの電流出力に変換します。
この回路はブリッジをベースにした多様な電圧駆動または電流駆動の圧力センサー向けに最適化されており、使われているアクティブ素子はわずか5個です。この回路の未調整での総合誤差は1%未満です。部品とセンサー・ドライバの設定に応じて、7 V~36 Vの電源電圧を使用できます。
回路の入力はESDと電源レールを超える電圧に対して保護されており、工業用アプリケーションに最適です。

回路説明
このソリューションは、圧力センサー計測用の4 mA~20 mAトランスミッタです。この回路には、センサー励起駆動源、センサー出力アンプ、電圧/電流コンバータの3つの重要なステージがあります。
表1に示すように、(ブリッジ駆動電流と出力電流を除いて)回路に必要な合計電流は5.23 mA (最大)です。
| 回路素子 | 消費電流 (mA) |
| ADR02 |
0.80 |
| ADA4091-4 |
1.00 |
| AD8226 |
0.43 |
| R5, R6 at 6 V |
0.60 |
| R7, R8 at 5 V |
0.40 |
| R13 at 2 V |
2.00 |
| Total |
5.23 |
励起源:電圧駆動の設定
選択された圧力センサーに応じて、電圧駆動または電流駆動のどちらかが必要です。この回路では ADA4091-4 の4つのアンプのうちの1つ(U2A)を使用して、S1スイッチを切り替えることで設定を選択し、どちらかのオプションをサポートします。S1の位置を識別マークに最も近い位置にした電圧駆動の設定を図2に示します。(CN0295設計支援パッケージの回路レイアウトと回路図を参照: https://www.analog.com/CN0295-DesignSupport)。電圧駆動は、通常、6 Vのブリッジ駆動電圧(このステージのゲイン(1 + R5/R6)から得られる値)に設定されています。次式を使って抵抗比を適切に変更することにより、他の駆動電圧を得ることができます。

ADA4091-4のU2Aに動作のための十分な余裕を与えるため、電源電圧VCCはブリッジ駆動電圧より少なくとも0.2 V高くなるようにしてください。

図2に示されている値の場合、R5 = 2 kΩ、R6 = 10 kΩ、IDRIVE = 2 mA、VDRIVE = 6 V、VCC ≥ 6.2 Vとなります。
ADA4091-4 オペアンプがこの回路に使用されているのは、消費電流が少なく(250 μA/アンプ)、オフセット電圧が低く(250 μV)、入力および出力がレールtoレールであるためです。
5 VリファレンスとしてADR02が使用されているのは、高精度(Aグレード:0.1%、Bグレード:0.06%)、低消費電流(0.8 mA)であるためです。

励起源:電流駆動の設定
S1の位置を識別マークから最も遠い位置に移動させることにより、この回路を図3に示す電流駆動の設定に切り替えることができます。
電流駆動モードでは、回路はR4 = 2.5 kΩを用いてIDRIVE = 2 mAに設定されています。次式を使ってR4の値を変更することにより、IDRIVEの値を可変させることができます。

それに伴う駆動電圧VDRIVE は次式で計算します。

VCC 電源には0.2 Vのヘッドルームが必要であるため、アンプの電源の下限は次のようになります。

図3に示されている値の場合、RBRIDGE = 3 kΩ、IDRIVE = 2 mA、VDRIVE = 11 V、VCC ≥ 11.2 Vとなります。

ブリッジ出力の計装アンプとオフセット回路
ブリッジの出力は帯域幅39.6 kHzの同相フィルタ(4.02 kΩ、1 nF)と、帯域幅1.98 kHz の差動モード・フィルタ(8.04 kΩ、10 nF)によってローパス・フィルタ処理されます。
AD8226はゲイン誤差が少なく(0.1%、Bグレード)、オフセットが小さく(G = 16、Bグレードで58 μV、G = 16、Aグレードで112 μV)、ゲイン非直線性に優れており(75 ppm = 0.0075%)、入力と出力がレートtoレールなので、このような目的の計装アンプに最適です。
AD8226計装アンプはゲイン設定抵抗R3 = 3.28 kΩ を使って、100 mV FSの信号を16倍のゲインで1.6 Vに増幅します。ゲインGとR3 の関係は次式で与えられます。

G = 16の場合、R3 = 3.2933 kΩです。R3には最も近い0.05%誤差抵抗の標準値である3.28 kΩを選択すると、G = 16.06となり、総合ゲイン誤差が+0.4%になります。
ブリッジの出力が0 Vの時、出力ループ電流を4 mAにする必要があります。これは、図1に示すようにAD8226計装アンプのREF入力に+0.4 Vのオフセットを与えるだけで実現されます。+0.4 Vは、抵抗デバイダR7/R8 を使用し、U2Bで電圧をバッファすることによって5 V リファレンスであるADR02 から作り出します。
ブリッジの駆動電圧または駆動電流を設定し、4mAのゼロ・オフセットを設定するのに5 VリファレンスADR02が使われています。その初期精度は0.06% (Bグレード)、電圧ノイズは10μV p-pです。さらに、36Vまでの電源電圧で動作し、消費電流は1mA未満なので、低消費電力アプリケーションに最適です。
電圧/電流変換
AD8226 の入力が0 V~100 mVの場合、VOUTでの出力振幅は0.4 V~2.0 Vとなります。バッファU2Cがこの電圧をR13に印加し、それに流れる0.4 mA~2.0 mAの電流I13が生成されます。次いで、トランジスタQ1がI13 電流をR12にも流しし、その結果得られるR12の両端の電圧がR15にも等しく印加されるので、最終的に4mA~20mAのループ電流が得られます。トランジスタQ1 は、そのベース電流に起因する直線性誤差を最小に抑えるためにゲインが少なくとも300あるものにします。
出力トランジスタQ2は25°Cで0.75Wを消費できる40 VのPチャネルMOSFETパワー・トランジスタです。回路内のワーストケースの消費電力は、36 VのVCC電源で0 Ωのループ負荷抵抗に20 mA の出力電流が流れる場合です。このような条件では、Q2の消費電力は0.68 Wです。しかし、VCCを最大ループ負荷電圧より少なくとも3 V高くなるように選択することにより、Q2の電力を大幅に削減することができます。これにより、検出抵抗R15での電圧降下による十分なヘッドルームが保証されます。
電源電圧の要件
回路を正しく動作させるには、ADR02 電圧リファレンスに十分な電源電圧の余裕を与えるために電源電圧VCCを7 Vより高くする必要があります。
VCC 電源電圧の最小値は、ブリッジの駆動回路の設定にも依存します。VDRIVE = 6 Vの電圧駆動モードでは、U2Aに十分なヘッドルームを保つため、電源電圧VCCを6.2 V より高くしなければなりません(図2参照)。
電流駆動モードでは、U2Aに十分なヘッドルームを保つため、電源電圧VCCを11.2 V より高くしなければなりません(図3参照)。
VCC電源電圧は最大36 Vに制限されます。
アクティブ部品の誤差解析
AD8226 とADR02のAグレードとBグレードでの、システム内のアクティブ部品に起因する最大誤差とrss誤差(root sum square: 二乗和の平方根)を表2と表3に示します。ADA4091-2 オペアンプのグレードは1つしかないことに注意してください。
| 誤差成分 | 誤差 | 後妻の値 | 誤差 %FSR |
| AD8226-A ADR02-A ADA4091-4 (U2B) ADA4091-4 (U2C) ADA4091-4 (U2D) AD8226-A |
Offset Offset Offset Offset Offset Gain |
112 µV 0.10% 250 µV 250 µV 250 µV 0.15% |
0.11% 0.02% 0.02% 0.02% 0.02% 0.15% |
| RSS Offset RSS Gain RSS FS Error |
0.12% 0.15% 0.27% |
||
| Max Offset Max Gain Max FS Error |
0.19% 0.15% 0.34% |
| 誤差成分 | 誤差 | 後妻の値 | 誤差 %FSR |
| AD8226-B ADR02-B ADA4091-4 (U2B) ADA4091-4 (U2C) ADA4091-4 (U2D) AD8226-B |
Offset Offset Offset Offset Offset Gain |
58 µV 0.06% 250 µV 250 µV 250 µV 0.10% |
0.06% 0.01% 0.02% 0.02% 0.02% 0.10% |
| RSS Offset RSS Gain RSS FS Error |
0.07% 0.10% 0.17% |
||
| Max Offset Max Gain Max FS Error |
0.13% 0.10% 0.23% |
回路全体の精度
抵抗の許容誤差に起因する総合誤差の妥当な近似値を得るには、クリティカルな各抵抗が総合誤差に等しく影響を与えると想定します。クリティカルな6つの抵抗は、R3、R7、R8、R12、R13、R15です。0.1%抵抗で構成したときのワーストケースの許容誤差を求めると、総合抵抗誤差は最大0.6% になります。rssによる誤差とすると、総合rss 誤差は0.1√6 = 0.245%になります。
抵抗のワーストケースの許容誤差0.6%を、前に求めたアクティブ部品(Aグレード)に起因するワーストケースの誤差に加算すると、以下のようになります。
- オフセット誤差= 0.19% + 0.6% = 0.79%
- ゲイン誤差= 0.15% + 0.6% = 0.75%
- フルスケール誤差= 0.34% + 0.6% = 0.94%
これらの誤差は、計算された抵抗値が選択され、誤差はその許容誤差のみに起因すると仮定しています。
回路の総合誤差を1% 以下にすることは可能ですが、さらに精度を上げる必要があれば、オフセットとゲインの調整機能を回路に追加します。オフセットは、ゼロ入力で4 mA 出力の場合、R7 またはR8 を調整することによって較正することができます。次に、フルスケールは、フルスケール100 mV 入力に対してR3を変化させて調整することができます。オフセットを最初に較正すれば、2つの調整は独立して行うことができます。
実際の回路の誤差データ(VCC = 25 V時)を図4に示します。出力電流の総合誤差(%FSR)は、理想的な出力電流と測定された出力電流の差をFSR(16 mA)で割り、その結果に100を掛けて計算されています。

回路の評価とテスト
必要な装置
- EVAL-CN0295-EB1Z 評価用ボード
- Agilent 36311A高精度DC電源
- Yokogawa2000高精度DC 電源
- Agilent3458A高精度マルチメータ
評価用ボードの電流出力での直線性誤差は、図5に示すセットアップで測定されました.

テスト方法
Agilent E3631A とYokogawa 高精度電圧源を使って評価用ボードの電源を投入し、センサー出力をシミュレーションしました。Agilent E3631AのCH2を25 Vに設定し、ボードの電源として使用しました。また、もう1つのチャンネルCH1を2.5 Vに設定し、同相電圧を発生させました。チャンネルCH2は、図5に示すようにYokogawa 2000と直列に接続しました。Yokogawa 2000は計装アンプの入力で0mV ~100 mVの差動入力電圧を発生させ、次いでセンサー出力をシミュレーションします。
Agilent 3458Aを使って評価用ボードの実際の電流出力を測定しました。Agilent 3458AはJ1と直列に接続されています。

