概要
設計リソース
評価用ボード
型番に"Z"が付いているものは、RoHS対応製品です。 本回路の評価には以下の評価用ボードが必要です。
- EVAL-SDP-CB1Z ($134.00) Eval Control Board
デバイス・ドライバ
コンポーネントのデジタル・インターフェースとを介して通信するために使用されるCコードやFPGAコードなどのソフトウェアです。
AD576x, AD578x, AD579x GitHub no-OS Driver Source Code
AD5760, AD578x, AD579x IIO DAC GitHub Linux Driver Source Code
機能と利点
- ±10 Vの工業用レベル信号出力
- 20ビットの高精度
- INL & DNL:±1 LSB
参考資料
-
The Data Conversion Handbook, 20052005/01/02
-
MT-101: Decoupling Techniques2015/02/14PDF954 kB
-
MT-016: Basic DAC Architectures III: Segmented DACs2015/02/14PDF79 kB
-
MT-035: Op Amp Inputs, Outputs, Single-Supply, and Rail-to-Rail Issues2015/02/14PDF115 kB
-
MT-031: データ・コンバータのグラウンディングと、「AGND」および「DGND」に関する疑問の解消2009/03/20PDF144 kB
-
MT-015: Basic DAC Architectures II: Binary DACs (Rev. A)2009/03/20PDF100 kB
-
CN0191: 20 ビット、リニア、低ノイズ、高精度バイポーラ±10V DC 電圧源2011/03/21PDF178 kB
回路機能とその特長
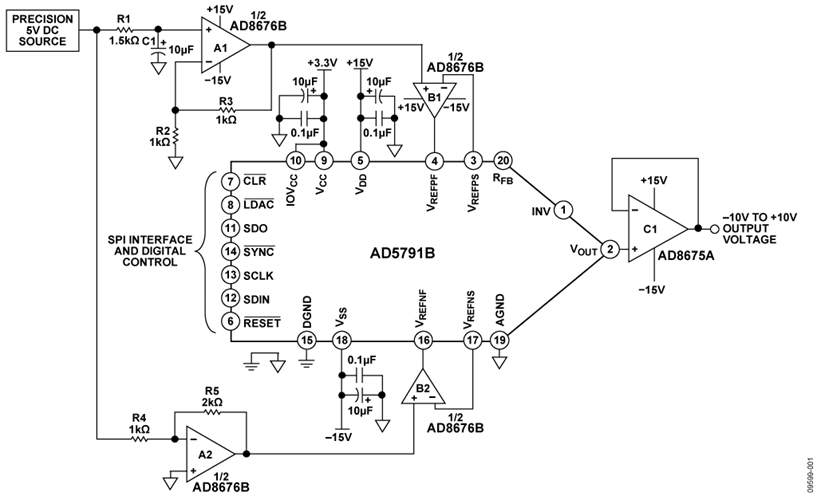
図1に示す回路は、±1 LSBの積分非直線性、±1 LSBの微分非直線性、低ノイズを実現しながら、−10V~ +10Vの範囲でプログラム可能な20ビット分解能の出力電圧を提供します。
この回路へのデジタル入力はシリアルで、標準SPI、QSPI™、MICROWIRE®、DSPの各インターフェース規格と互換性があります。高精度アプリケーションに対応するため、この回路は高精度と低ノイズの両方を実現します。これは、AD5791、AD8675、AD8676の高精度デバイスの組み合わせによって可能になります。
DACのリファレンス入力の入力インピーダンスは、DACのコードに大きく依存し、DACのリファレンス信号が適切にバッファされないと直線性誤差を生じるため、リファレンス・バッファはこの設計において非常に重要です。120dBの高いオープンループ・ゲインを持つAD8676は、この回路のアプリケーションに必要なセトリング・タイム、低オフセット電圧、低インピーダンス駆動能力を実現することが実証テストされています。AD5791は、デュアル・オペアンプAD8676を使ってその電圧リファレンス入力をバッファした状態で特性が評価され、出荷前のキャリブレーションが行われているので、これらのデバイスの組合わせに対する信頼性(性能の再現性)がさらに向上します。
これらのデバイスを組み合わせることにより、業界最先端の20ビット分解能、±1 LSBの積分非直線性(INL)、±1 LSBの微分非直線性(DNL)で単調増加性を保証するとともに、低消費電力、小さいPCB面積、優れたコスト・パフォーマンスを実現します。

回路説明
図1に示すD/Aコンバータ(DAC)はSPIインターフェースを備えた高電圧20ビット・コンバータAD5791で、±1 LSBのINL、±1 LSBのDNL 、7.5 nV/√Hzのノイズ・スペクトル密度を実現します。また、AD5791は0.05 ppm/°Cという極めて低い温度ドリフトを実現します。AD5791は高精度のアーキテクチャを採用しているので、規定された直線性を確保するため、電圧リファレンス入力にフォース/センス・バッファを使う必要があります。リファレンス入力をバッファするためのアンプ(B1およびB2)は、低ノイズ、低温度ドリフト、低入力バイアス電流のものを選択する必要があります。この機能のために推奨するアンプは、0.6μV/°Cの低オフセット・ドリフトと2nAの低入力バイアス電流を特長とする36V、2.8nV/√Hzの超高精度デュアル・オペアンプAD8676です。また、AD5791はこのデュアル・オペアンプを使ってその電圧リファレンス入力をバッファした状態で特性が評価され、出荷時のキャリブレーションが行われているので、これらのデバイスの組み合わせに対する信頼性(性能の再現性)がさらに向上します。
AD5791を独立した正リファレンス電圧と負リファレンス電圧を使って駆動し、出力電圧範囲が負リファレンス電圧から正リファレンス電圧まで(この場合−10V~+10V)になるようにした回路を図1に示します。出力バッファには、低ノイズで低ドリフトのAD8675(AD8676のシングル・オペアンプ・バージョン)を使用しています。AD8676アンプ(A1およびA2)は、+5Vのリファレンス電圧を+10Vと−10Vにスケーリングするのにも使用されています。これらのスケーリング回路のR2、R3、R4、R5は、許容誤差0.01%、温度係数0.6ppm/°Cの高精度な金属箔抵抗です。全温度範囲で最高の性能を得るためには、Vishay 300144シリーズやVSR144シリーズなどの抵抗ネットワークが使用できます。抵抗性熱ノイズによるシステムのノイズを低く抑えるために、小さい抵抗値(1kΩおよび2kΩ)を選択しています。R1とC1はカットオフ周波数が約10Hzのローパス・フィルタを形成します。このフィルタの目的は電圧リファレンスのノイズを減衰させることです。
直線性の測定
図1に示す回路の精度に関する性能は、DACコードの関数としての積分非直線性と微分非直線性を示す図2と図3のデータで実証されています。図からわかるように、積分非直線性と微分非直線性はどちらも±1 LSBの仕様内に十分収まっています。
この回路の未調整での全誤差は、DC誤差の組合せ(つまり、INL誤差、ゼロスケール誤差、フルスケール誤差)からなります。図4に、DACコードの関数としての未調整の全誤差のグラフを示します。DACコードがゼロ(ゼロスケール誤差)のときとDACコードが1,048,575(フルスケール誤差)のときに誤差が最大になります。これは予測値で、抵抗ペアR2およびR3、抵抗ペアR4およびR5の不整合、アンプA1、A2、B1、B2のオフセット誤差に起因します(図1参照)。
この場合の抵抗ペアの不整合の規定値は最大0.02%(不整合の代表値はこれよりもはるかに小さい)です。アンプのオフセット誤差は最大75μV、つまり、フルスケール範囲の0.000375%で、抵抗の不整合による誤差に比べると無視できるくらいの大きさです。したがって、フルスケール誤差とゼロスケール誤差の予測値はそれぞれ最大で約0.02%、つまり約210 LSBになります。図4の測定値は、フルスケール誤差の測定値が1 LSB、ゼロスケール誤差の測定値が4 LSB、つまり、フルスケール範囲の0.0003%であることを示しているので、すべての部品の許容誤差がその規定の最大値より大幅に優れていることが分かります。



ノイズの測定
高精度を実現するには、回路出力でのピークtoピーク・ノイズを1 LSB未満に抑える必要があります。1 LSBは20ビットの分解能で20Vのピークtoピーク電圧範囲の場合、19.07μVに相当します。10秒間にわたり0.1Hz~10Hzの帯域幅で測定したピークtoピーク・ノイズを図5に示します。3種の条件でのピークtoピーク値は、ミッドスケール出力で1.48μV、フルスケール出力で4.66μV、ゼロスケール出力で5.45μVです。ノイズはミッドスケール出力で最小となっています。これはDACコアからのノイズのみを表しているからです。ミッドスケールのコードを選択したときは、各電圧リファレンス経路からのノイズの影響はDACによって低減されます。

しかしながら、実際のアプリケーションでは、0.1Hzで1/fノイズを減衰させるハイパス・カットオフ・フィルタ特性ではなく、通過帯域にDCまでの周波数が含まれます。したがって、図6のほうが、より現実的に実測ピークtoピーク・ノイズを示しています。この場合、回路の出力でノイズを100秒間測定しているので、実効的に0.01Hzまでの低い周波数が測定に含まれています。上側のカットオフ周波数は約14Hzで、測定セットアップによって制限されます。図6に示す3つの条件でのピークtoピーク値は、ミッドスケール出力で4.07μV、フルスケール出力で11.85μV、ゼロスケール出力で15.37μVです。ワーストケースのピークtoピーク値である15.37μVは約0.8 LSBに相当します。

測定時間を長くすると低い周波数が含まれ、ピークtoピーク値が大きくなります。低周波数では、温度ドリフトと熱電対効果がノイズに影響するようになります。これらの影響は、AD5791、AD8675、AD8676のような温度係数の低い部品を選択し、回路の構築について慎重に検討することによって最小限に抑えることができます。「さらに詳しい資料」セクションのリンクされたドキュメントを参照してください。
バリエーション回路
AD5791は0V~+5Vから±10Vまでの広い出力範囲をサポートします。図1に示す構成を使用して、必要に応じて対称または非対称の出力範囲を生成することもできます。個別のリファレンスをVREFPとVREFNに供給し、AD5791のデータシートに述べられているように、AD5791の内部コントロール・レジスタのRBUFビットをロジック「1」に設定することにより、出力バッファをユニティ・ゲインに設定する必要があります。
また、AD5791はデータシートに述べられているように、単一の正電圧リファレンスから対称のバイポーラ出力電圧範囲を生成するゲイン2のモードも備えています。このモードでは負電圧リファレンスを生成する必要がありませんが、フルスケール誤差とゼロスケール誤差が大きくなります。このモードはAD5791の内部コントロール・レジスタのRBUFビットをロジック「0」に設定することにより選択されます。
回路の評価とテスト
図1に示す回路は、修正済みのAD5791評価ボード上に構築したものです。AD5791評価ボードとテスト方法の詳細については、評価ボードのユーザーガイドUG-185を参照してください。

